Position: Home > Circuit Diagram > Signal Processing > Index 6
Low Cost Custom Prototype PCB Manufacturer

Signal Processing

Index 6



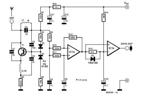
HF/VHF/UHF active antenna

Published:2013/7/15 0:59:00 Author:muriel | Keyword: HF/VHF/UHF , active antenna

HF/VHF/UHF active antenna
  (View)

View full Circuit Diagram | Comments | Reading(1401)

Active Antenna for AM/FM/SW 1

Published:2013/7/15 0:58:00 Author:muriel | Keyword: Active Antenna, AM/FM/SW

Active Antenna for AM/FM/SW 1
  (View)

View full Circuit Diagram | Comments | Reading(1128)

5-Watt Transmitter

Published:2013/7/15 0:54:00 Author:muriel | Keyword: 5-Watt Transmitter

5-Watt Transmitter
This is a very simple 5 watt CW TX based upon a TTL logic chip. There is just one tricky component and this is Cx. This component should have an impedance of about 10 - 50 ohms at the frequency of interest. If you wish to reduce the transmitter power, increase the value of Cx. It is Cx which causes the square wave from the output transistor to approximate a sine waveform. The value of Cx is the price of simplicity in this TX. STARTING values for Cx are as follows (but there is a LOT of leeway) 1.8 MHz = 4.7nf 3.5 MHz = 2.2nf 7.0 MHz = 1.2nf 10 MHz = 820pf 14 MHz = 560pf 18 MHz = 470pf 24 MHz = 390pf 28 MHz = 330pf It is far better to use too high a value for Cx initially then reduce it to achieve the correct RF output power. The value of Cx will depend upon your choice of TR1. Virtually any RF power transistor will work well in this application, as long as it will handle 800mA continuously. I have even used a BC108 in this application but the RF power was restricted to about 150mW. Cx was about 5x the value quoted above. The output tuned circuit uses a coil WITHOUT ferrite slug. Use the usual rule-of-thumb formula for the tuned circuit; Coil = Wavelength (in meters) = number of turns Capacitor = Wavelength (in meters) = Capacitance (pf) This will get you in the right area although it could differ widely with different coil formers. The coil output winding is from 5% to 15% of the total number of turns. Adjust the output winding before reducing the value of Cx. You need the least number of turns that will give you the power needed. Connect +5 volts to the SN7400 chip and +12 volts to the PA and you will have over five watts of power out. To key the TX put the key in the +12v lead. You MUST use an antenna LP-filter with this rig if you are using a good antenna. If the antenna is tuned (magnetic loop or frame antennas etc) then you need not bother with the LP-filter. Do NOT use a linear amplifier for this transmitter. The finished transmitter will fit into a matchbox with a little care. I have received a comment from one constructor that if a 5-ohm resistor is fitted in the emitter of the transistor two things happen; 1. the output power increases, 2. It draws less current.   (View)

View full Circuit Diagram | Comments | Reading(0)

BROAD BAND 50MHz OPTICAL FIBER RECEIVER

Published:2013/7/15 0:46:00 Author:muriel | Keyword: BROAD BAND , 50MHz , OPTICAL, FIBER RECEIVER

BROAD BAND 50MHz OPTICAL FIBER RECEIVER
  (View)

View full Circuit Diagram | Comments | Reading(827)

BROAD BAND 2MHz OPTICAL FIBER RECEIVERS

Published:2013/7/15 0:44:00 Author:muriel | Keyword: BROAD BAND , 2MHz, OPTICAL FIBER RECEIVERS

BROAD BAND 2MHz OPTICAL FIBER RECEIVERS
  (View)

View full Circuit Diagram | Comments | Reading(801)

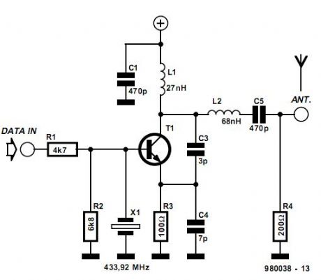
Remote-control transmitter for 433.92 MHz

Published:2013/7/11 22:40:00 Author:muriel | Keyword: Remote-control transmitter, 433.92 MHz

Remote-control transmitter for 433.92 MHz
  (View)

View full Circuit Diagram | Comments | Reading(4731)

Pierce oscillator

Published:2013/7/11 22:39:00 Author:muriel | Keyword: Pierce oscillator

Pierce oscillator
  (View)

View full Circuit Diagram | Comments | Reading(3312)

Colpitts oscillator with common base

Published:2013/7/11 22:39:00 Author:muriel | Keyword: Colpitts oscillator, common base

Colpitts oscillator with common base
  (View)

View full Circuit Diagram | Comments | Reading(2229)

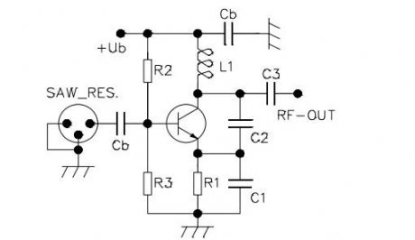
SAWR-based transmitters

Published:2013/7/11 22:38:00 Author:muriel | Keyword: SAWR-based transmitters

SAWR-based transmitters
  (View)

View full Circuit Diagram | Comments | Reading(831)

SAW-based transmitter design appnote from RFM 2

Published:2013/7/11 22:37:00 Author:muriel | Keyword: SAW-based transmitter

SAW-based transmitter design appnote from RFM 2
  (View)

View full Circuit Diagram | Comments | Reading(1360)

SAW-based transmitter design appnote from RFM

Published:2013/7/11 22:37:00 Author:muriel | Keyword: SAW-based transmitter

SAW-based transmitter design appnote from RFM
  (View)

View full Circuit Diagram | Comments | Reading(1565)

SAW-based 434MHz transmitter schematic with RO2101 (from appnote below)

Published:2013/7/11 22:36:00 Author:muriel | Keyword: SAW-based , 434MHz, transmitter schematic, RO2101

SAW-based 434MHz transmitter schematic with RO2101 (from appnote below)
  (View)

View full Circuit Diagram | Comments | Reading(3495)

SP-Elektroniikka superregenerative receiver and SAW-based transmitter

Published:2013/7/11 22:35:00 Author:muriel | Keyword: SP-Elektroniikka, superregenerative, receiver , SAW-based transmitter

SP-Elektroniikka superregenerative receiver and SAW-based transmitter
  (View)

View full Circuit Diagram | Comments | Reading(891)

434MHz short-range communications 2

Published:2013/7/11 22:35:00 Author:muriel | Keyword: 434MHz , short-range communications

434MHz short-range communications 2
  (View)

View full Circuit Diagram | Comments | Reading(1299)

434MHz short-range communications

Published:2013/7/11 22:34:00 Author:muriel | Keyword: 434MHz , short-range communications

434MHz short-range communications
  (View)

View full Circuit Diagram | Comments | Reading(1529)

X10 RF daughter board - receiver

Published:2013/7/11 22:33:00 Author:muriel | Keyword: X10, RF , daughter board , receiver

X10 RF daughter board - receiver
  (View)

View full Circuit Diagram | Comments | Reading(2641)

Automicro TM02 high power transmitter module schematic

Published:2013/7/11 22:32:00 Author:muriel | Keyword: Automicro, TM02, high power , transmitter module schematic

Automicro TM02 high power transmitter module schematic
  (View)

View full Circuit Diagram | Comments | Reading(1196)

Automicro RX3304receiver module photo

Published:2013/7/11 22:31:00 Author:muriel | Keyword: Automicro, RX3304, receiver module photo

Automicro RX3304receiver module photo
  (View)

View full Circuit Diagram | Comments | Reading(1073)

Automicro RX3302 superregenerative receiver module schematic

Published:2013/7/11 22:30:00 Author:muriel | Keyword: Automicro, RX3302 , superregenerative , receiver module schematic

Automicro RX3302 superregenerative receiver module schematic
  (View)

View full Circuit Diagram | Comments | Reading(2486)

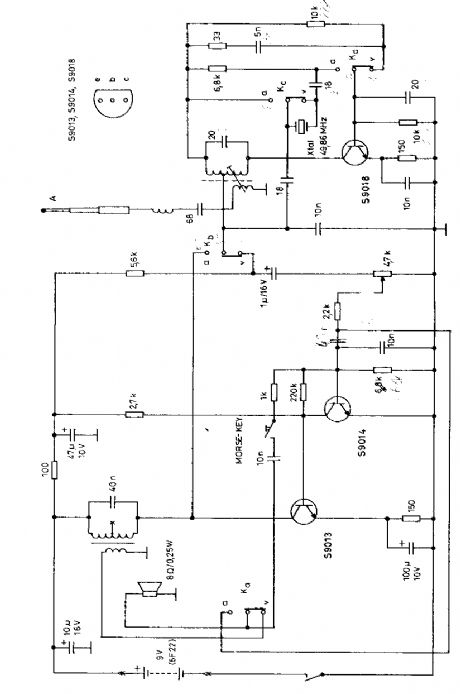
49MHz walkie-talkie schematic

Published:2013/7/11 22:30:00 Author:muriel | Keyword: 49MHz , walkie-talkie schematic

49MHz walkie-talkie schematic
  (View)

View full Circuit Diagram | Comments | Reading(2489)

Pages:6/195 1234567891011121314151617181920Under 20