Position: Home > Circuit Diagram > Amplifier Circuit > Index 142
Low Cost Custom Prototype PCB Manufacturer

Amplifier Circuit

Index 142



Basic_power_op_amp_voltage_regulator

Published:2009/7/24 23:41:00 Author:Jessie

Basic_power_op_amp_voltage_regulator
This circuit shows an LM12 (Fig.10-46) connected as a basic positive regulator with 0- to 70-V output range (set by R2). The output will source or sink current. Current drawn is less than 150 mA, except when sinking load current.   (View)

View full Circuit Diagram | Comments | Reading(762)

Power_op_amp_with_current_limiting

Published:2009/7/24 23:40:00 Author:Jessie

Power_op_amp_with_current_limiting
The positive and negative limiting currents of the LM12 (Fig. 10-46) can be set precisely and independently down to 0 with R3 and R7. Alternately, the limits can be set programmed from a voltage supplied to R2 and R6. The LM12 is connected as an inverting amplifier with the output sensed across R10. This sense-voltage level is shifted to ground by A3, a differential amplifier that is made insensitive to the LM12 output level by trimming R9.   (View)

View full Circuit Diagram | Comments | Reading(891)

Power_op_amp_bridge_amplifier_with_differential_output

Published:2009/7/24 23:27:00 Author:Jessie

Power_op_amp_bridge_amplifier_with_differential_output
The differential output of the LM12 (Fig. 10-46) amplifier almost doubles the voltage swing delivered to the load. The diodes clamp the outputs to the supplies.   (View)

View full Circuit Diagram | Comments | Reading(1031)

MEASURING_THRESHOLDS

Published:2009/6/29 2:23:00 Author:May

MEASURING_THRESHOLDS
Upper and lower thresholds of noninverting comparator under test (A1) are read on DVM at end of capacitor charge and discharge cycles initiated by S1 and S2. With C1 discharged, relay L1 is energized. Closing S1 allows C1 to charge toward VCC. When upper threshold is reached, relay drops out and meter is read. Closing S2 starts discharge cycle which stops at lower threshold. Reverse relay connections when testing inverting comparator.—E. S. Papanicolaou, Comparator is Part of its Own Measuring System, EON Magazine, Aug. 5, 1974, p 76.   (View)

View full Circuit Diagram | Comments | Reading(702)

Ultra_precision_instrumentation_amplifier

Published:2009/7/24 23:26:00 Author:Jessie

Ultra_precision_instrumentation_amplifier
This circuit provides greater precision than that of the circuit in Fig. 3-4, but at the expense of bandwidth, as shown by the corresponding table.   (View)

View full Circuit Diagram | Comments | Reading(0)

Power_op_amp_with_single_supply_operation

Published:2009/7/24 23:26:00 Author:Jessie

Power_op_amp_with_single_supply_operation
The output current of the LM12 (Fig. 10-46) bridged amplifier is proportional to differential-input voltage, thus eliminating the need for two supplies. If the output is a motor load (as shown), use output clamp diodes.   (View)

View full Circuit Diagram | Comments | Reading(741)

10_W_CLASS_A

Published:2009/6/29 2:17:00 Author:May

10_W_CLASS_A
Highly stable circuit uses easily obtainable components. Transistor types are not critical. Shortdrcuit protection is provided by constantcurrent source D1-Tr2-Tr5-Tr4. Output transistors Tr5 and Tr6 requirb heatsinks ca pable of dissipating at least four times rated output power. D1 and Tr2 should be in thermal contact.-A. H. Calvert, Class A Power Ampli-fier, Wireless World, June 1976, p 71.   (View)

View full Circuit Diagram | Comments | Reading(1078)

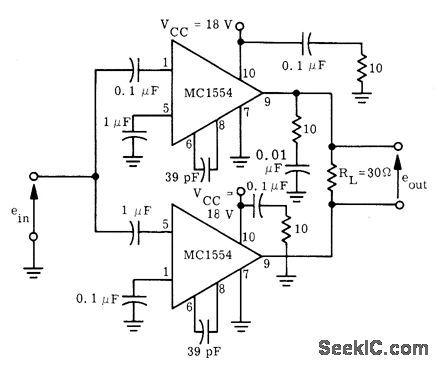
3_W_DIFFERENTIAL

Published:2009/6/29 2:14:00 Author:May

3_W_DIFFERENTIAL
Upper Motorola MC1554 power amplifier is connected in standard configuration for noninverting gain of 9, while lower IC has inverting gain of 9 to give effective overall voltage gain of 18. Input impedance of upper amplifier is 10K while that of lower amplifier is 1K, with unequal input coupling capacitors providing required match of frequency responses. Differential output connection allows output voltage swing to exceed powersupply voltage.- The MC1554 One-Watt Monolithic Integrated Circuit Power Amplifier, Motorola, Phoenix, AZ, 1972, AN-401 p 4   (View)

View full Circuit Diagram | Comments | Reading(706)

Pozoer_op_amp_servo_amplifier_rate_generator

Published:2009/7/24 23:36:00 Author:Jessie

Pozoer_op_amp_servo_amplifier_rate_generator
This servo provides an output speed that is proportional to the input voltage, but with a rate signal to compress the dynamic range. This is done electrically by differentiating the servo error signal (as shown in Fig. 10-57A). The LM12 (Fig. 10-46) provides current drive to the motor.   (View)

View full Circuit Diagram | Comments | Reading(865)

THREE_LEVEL_COMPARATOR

Published:2009/6/29 2:12:00 Author:May

THREE_LEVEL_COMPARATOR
All three sections of CA3060 three-opamp array are used with CA3086 transistor arrays to provide three adjustable limits for comparator. If upprr orlower limit is exceeded, appropriate output is types of industrial control pplications.— Ciractivated until input signal retums to presecuit ideas for RCA Linear ICs, RCA Solid State lected intermediate limit. Suitable for many Division, Somerville, NJ, 1977, p 17.   (View)

View full Circuit Diagram | Comments | Reading(1958)

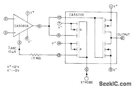
STROBED_MICROPOWER

Published:2009/6/29 2:12:00 Author:May

STROBED_MICROPOWER
Uses CA3080A var-iable opamp and CA3600E CMOS transistor array. Quiescent power drain from ±12V supply is only 10 μW, increasing to 420 μW when comparator is strobed on to make CA3080A active.— Circuit ideas for RCA Linear ICs, RCA Solid State Division, Somerville, NJ, 1977, p 16.   (View)

View full Circuit Diagram | Comments | Reading(706)

COMPARATOR_DRIVES_LAMP

Published:2009/6/29 2:11:00 Author:May

COMPARATOR_DRIVES_LAMP
Classroom demonstration circuit for comparator action uses transistor to amplify output of one section of RS339 quad comparator, to boost output currnet rent enough for driving 60-mA lamp. Lamp comes on when voltage at movablearm of 500K pot is greater than half of supply voltage.—F.M. Mims, Integrated Cireuit Projects, Vol. 6, Radio Shack, Fort Worth, TX, 1977, p 33-41.   (View)

View full Circuit Diagram | Comments | Reading(640)

Power_op_amp_servo_amplifier_motor_tachometer_speed_control

Published:2009/7/24 23:35:00 Author:Jessie

Power_op_amp_servo_amplifier_motor_tachometer_speed_control
This motor/tachometer servo gives an output speed proportional to input voltage. Using the LM12 (Fig. 10-46) to provide current drive to the motor reduces loop phase-shift because of motor inductance.   (View)

View full Circuit Diagram | Comments | Reading(910)

Power_op_amp_audio_amplifier

Published:2009/7/24 23:34:00 Author:Jessie

Power_op_amp_audio_amplifier
This amplifier uses a single LM12 (Fig. 10-46) with dual supplies. Figure 10-55B shows the total harmonic distortion or THD (Fig. 1-E) for both low-and high-level outputs. Typical intermodulation distortion (Fig. 1-F) is 0.015% with ±10 V into a 4-Ω load, using the standard 60-Hz/7-kHz 4:1 test conditions. Figure 10-55C shows the offset-voltage change after the application of a load that dissipates 50 W in each output transistor.   (View)

View full Circuit Diagram | Comments | Reading(699)

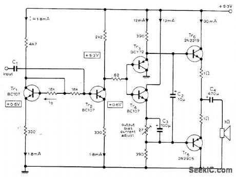
DIRECT_COUPLED_PUSH_PULL

Published:2009/6/29 2:06:00 Author:May

DIRECT_COUPLED_PUSH_PULL
Provides highquality sound at ample volume for car radio, operating from 9.3-V regulated supply. Pushpull emitter-follower stages are connected to give symmetrical low output impedance on both positive and negative portions of audio waveform. Input transistor Tr1 provides tomperature compensation, while driver Tr2 providos temperature-compensated bias and maximum symmetrical voltage swings to output stages.-G. Kalanit, Low Voltage Audio Ampli fier, Wireless World, Oct, 1976, p 74.   (View)

View full Circuit Diagram | Comments | Reading(1519)

Power_op_amp_cascade_amplifier

Published:2009/7/24 23:32:00 Author:Jessie

Power_op_amp_cascade_amplifier
This amplifier cascades two LM12s (Fig. 10-46) to double the output swing. The output can be increased by any number of stages, but a separate floating supply is required for each. Notice that both input and output are single-ended.   (View)

View full Circuit Diagram | Comments | Reading(806)

Power_op_amp_with_floating_supplies_and_single_ended_output

Published:2009/7/24 23:31:00 Author:Jessie

Power_op_amp_with_floating_supplies_and_single_ended_output
This amplifier uses two LM12s (Fig. 10-46) to provide a differential input, but single-ended output, with floating supplies. Output swing is ±70 V at ±10A.   (View)

View full Circuit Diagram | Comments | Reading(778)

FIBER_OPTIC_LINK_REPEATER

Published:2009/6/29 2:06:00 Author:May

FIBER_OPTIC_LINK_REPEATER
  (View)

View full Circuit Diagram | Comments | Reading(936)

60_W

Published:2009/6/29 2:05:00 Author:May

60_W
Combination of National LM391 audio driver 10 and discrete power transistors provides 60-W output for loudspeaker at very low distortion. IC output can swing ±40V.Totalharmonic distortion of circuit is under 0.05%.-P.Franson, Consumer-Product IC's-New Offerings Trtgger an Explosion in Markets Old and New,EDN Magazine, Nov.5,1977,p 54-65.   (View)

View full Circuit Diagram | Comments | Reading(2649)

BATTERYLESS_MICROPHONE_PREAMP

Published:2009/6/29 2:04:00 Author:May

BATTERYLESS_MICROPHONE_PREAMP
Transistor and two components can be mounted in microphone housing. R2 is added to existing amplifier to provide operating voltage for preamp, while C2 feeds preamp signal to input of amplifier.-W. H. Jarvis, Line-Powered Mi-crophone Pre-Amp, Wireless World, Dec. 1976, p 43.   (View)

View full Circuit Diagram | Comments | Reading(1399)

Pages:142/250 At 20141142143144145146147148149150151152153154155156157158159160Under 20