Published:2009/7/24 23:29:00 Author:Jessie
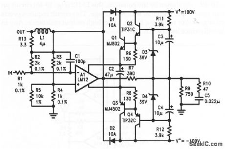
This amplifier can drive ±90 V at 10 A, more than twice the output swing of the LM12 (Fig. 10-46), which provides both current and power limiting for the discrete transistors. (View)
View full Circuit Diagram | Comments | Reading(5497)
Published:2009/6/29 2:01:00 Author:May
Circuit measures slew rate of input signal with Am685 comparator in circuit having delay-line length under 10 ns. When slew rate exceeds predetermined Iimit set by R6, comparator changes state and latches, turning on LED. Pushing reset switch restores normal operation. Based on comparison of input signal with time-delayed counterpart. Derivative of input signal, equal to its instantaneous slew rate, is measured accurately for swings of 6 V P-P as found in most 50-ohm video signals. Action is fast enough to detectglitches.—R. C. Culter, Slew-Rate Limit Detector is Simple, yet Versatile, EDN Magazine, Aug. 20, 1977, p 140-141. (View)
View full Circuit Diagram | Comments | Reading(1661)
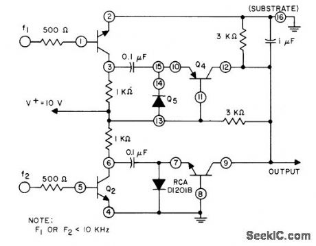
Published:2009/6/29 2:01:00 Author:May
Circuit using CA3096 transistor amay plus one discrete diode develops DC output voltage that is proportional to difference between frequencies of input signals f1 and f2. Maximum input frequency is 10 kHz.— Circuit Ideas for RCA Linear ICs, RCA Solid State Division, Somerville, NJ, 1977, p 17. (View)
View full Circuit Diagram | Comments | Reading(1339)
Published:2009/6/29 2:00:00 Author:May
Motorola MC1554 IC is connected for operation from ±7 V to provide voltage gain of 9 overfre。quency range(-3 dB)of 40 to 22,000 Hz,Inputimpedanceis 10K,and total harmonic distortionis is less than 0.75%, Use external heatsink,-″The MC1554 One-Watt Monolithic Integrated Circtiit Power AmpIifier, Motorola、 Phoenix,AZ,1972、AN-401、p 2 (View)
View full Circuit Diagram | Comments | Reading(774)
Published:2009/6/29 2:00:00 Author:May
Motorola MC1554 IC operates from single supply and uses capacitive coupling to both source and load, for voltage gain of 9 with frequency response (-3 dB) from 200 to 22,000 Hz. Input impedance is 10K, and total harmonic distortion is Iess than 0.75%.Use external heatsink.- The MC1554 One-Watt Monolithic Integrated Circuit Power Am-plifier, Motorola, Phoenix, AZ, 1972, AN-401, p 2. (View)
View full Circuit Diagram | Comments | Reading(745)
Published:2009/6/29 2:00:00 Author:May
Three-transistor feedback loop gives excellent DC stability, while arrangement of two capacitors and resistor feeding loudspeaker keeps these capachors properly polarized as AF output voltage swings above and below zero Ievel.-R. H. Pearson, Novel 5-Watt Class A Amplifier Uses Three-Transistor Feed-back Circuit, Wl'reless World, March 1974, p 18. (View)
View full Circuit Diagram | Comments | Reading(902)
Published:2009/6/29 1:59:00 Author:May
Noise performance of balanced microphone preamp is improved with instrumentation amplifier configuration of three opamps. Each half of LM387A is wired as noninverting amplifier.LM387A serves to amplify low-level signals VOUT while adding as little noise as possible, leaving common-mode rejection for LF356.- Audio Handbook, National Semiconductor, Santa Clara, CA, 1977, p 2-37-2-40. (View)
View full Circuit Diagram | Comments | Reading(4089)
Published:2009/6/29 1:59:00 Author:May
Trip point and hysteresis of comparator opamp A1 can be adjusted independently, with trip point being determined by setting of R1 or programmed by DC voltage applied to R2. Opamp A2 provides polarity inversion and rectification of A2 output. Hysteresis control R8 is in feedback path from A2 back to A1. Amount of hysteresis is determined by ratio of R3 to R8. With values shown, circuit output levels are 0 and 5 V.—G.Tobey, Comparator with Noninteracting Adjustments, EDN|EEE Magazine, Oct, 1, 1971, p 43. (View)
View full Circuit Diagram | Comments | Reading(801)
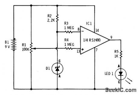
Published:2009/6/29 1:58:00 Author:May
One section of RS3900 quad opamp is connected as comparator using zener D1 for reference voltage. When voltage applied to pin 13 by R1 exceeds breakdown voltage of zener D1, comparator amplifies difference voltage to produce output voltage high enough to turn on LED. Can be used for classroom demonstration of comparator action.Zener breakdown should be under 9 V. LED can be Radio Shack 276-041.—F. M. Mims, Semiconductor Projects, Vol. 2, Radio Shack, Fort Worth, TX, 1976, p 35-42. (View)
View full Circuit Diagram | Comments | Reading(749)
Published:2009/6/29 1:54:00 Author:May
Uses LM3900N four-opamp IC and two transistors to step up headphone output signal of AF power amplifier sufficiently to drive pair of electrostatic headphones without introducing excessive distortion. Total harmonic distortion at 1 kHz is 1% at 300-V peak-to-peak output, and dropsto 0.1% at 50-V output.-N. Pollock, Elec-trostatic Headphone Amplifier, Wireless World, July 1976, p 35. (View)
View full Circuit Diagram | Comments | Reading(2843)
Published:2009/6/29 1:53:00 Author:May
Low-cost amplifier provides lowimpedance balanced output from unbalanced signal output of preamp. Response is flat from 10 to 20,000 Hz, and distortion less than 0.1% at 800 Hz into 600-ohm load. Gain is 20 dB. Other opamps, such as LM307 or 747 (dual 741) can also be used.K. D. James, Balanced Output Amplifier, Wireless World, Doc. 1975, p 576. (View)
View full Circuit Diagram | Comments | Reading(3205)
Published:2011/8/1 3:03:00 Author:Ecco | Keyword: 15W , audio power amplifier
Figure 1 is l5W audio power amplifier circuit constituted by the OPA604. OPA604 has FET-input with the working voltage in ± 25V, and the conversion rate in 25V/μs, and GB is the 2OMHz excellent high-frequency op amp, which is used as the pre-amplifier to get low-level distortion. RP1 is used to adjust the load current of power transistor in 35mA; VD3 and VD4 are used to limit output current in short circuit, and when the circuit works normally, they are in the cut-off state.
(View)
View full Circuit Diagram | Comments | Reading(4606)
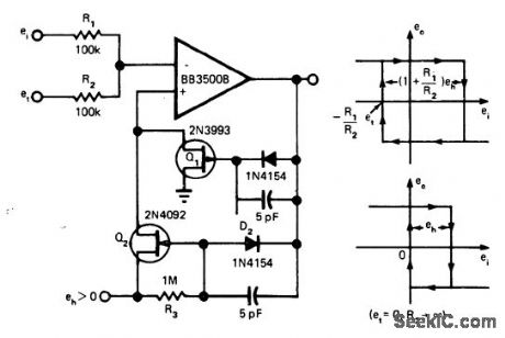
Published:2009/6/29 1:52:00 Author:May
Pre-cise, independent control of comparator trip point and hysteresis is achieved by switching hysteresis control signal eh to comparator input with Q1 and Q2 when opamp changes state. Circuit avoids hysteresis feedback error while achieving inherent 0.01% trip-point accu racy of comparator. Control voltage et determines first trip point. When opamp output is negative, Q2 is held off and Q1 is on for connecting noninverting input to ground. Output switching oc curs when input signal ei drives input of inverting amplifier to zero.—J. Graeme, Comparator Has Precise, Voltage-Controlled Hysteresis, EDN Magazine, Aug. 20, 1975, p 78 and 80. (View)
View full Circuit Diagram | Comments | Reading(895)
Published:2009/6/29 1:50:00 Author:May
Motorola MC1539 opamp provides excellent temperature characteristics and very high slewing rate for comparator applications. Zener connected to pin 5 Limits positive-going waveform at output to about 2 V below zener voltage. Silicon diode connected to output limits negative excursion of output to give protection for logic circuit being driven. Parallel RC network in output provides impedance matching and minimizes output current overload problems.—E. Renschler, The MC1539 Operational Amplifier and Its Applications, Motorola, Phoenix, AZ, 1974, AN-439, p 18. (View)
View full Circuit Diagram | Comments | Reading(1802)
Published:2009/6/29 1:50:00 Author:May
Uses two sections of RCA CA3028A IC near IC(U1A is not used) Provides power gain of about 40 dB,Unmarked resistors are on IC,-D DeMaw,Understanding Linear ICs QST,Feb,1977、p 19-23 (View)
View full Circuit Diagram | Comments | Reading(1548)
Published:2009/7/25 1:41:00 Author:Jessie


This circuit shows a Norton used as a noninverting integrator, where the output changes in accordance with a constant times that the time integral of the input. This classic op-amp circuit was originally developed to perform the mathematical operation of integration in analog computers. However, most op-amp integrators are inverting where VIN is applied to the (-) input. Pin numbers for the Norton IC are shown in Fig. 11-15. (View)
View full Circuit Diagram | Comments | Reading(1806)
Published:2009/6/29 1:49:00 Author:May
Uses CA3094A programmable opamp as driver stage for two parallel-connected transistors of CA3183AE arrayto develop 100-mA average AF current(peaks up to 300mA)through 75-ohm load,Diode-connected transistors D1-D3 in array provide temperature compensation for output tranperature- Circuit ldeas for RCA Linear ICs、″RCA solid State Division Somerville,NJ,1977、p11 (View)
View full Circuit Diagram | Comments | Reading(772)
Published:2009/6/29 1:49:00 Author:May
Single AD521 instrumentation amplifier compares two independent signal levels from sources having no common reference point. When one differential signal is applied to usual input of opamp and other to reference input, output is proportional to difference. Positive feedback provides small amount of hysteresis, to eliminate ambiguity and reduce noise susceptibility. Stable threshold of about 25 mV is derived from AD580 low-oltage reference circuit. Reference voltage is 2.5 V, but values used for RSand RG are in ratio of 1 :100 so comparator output switches when normal input is about 1/100 of reference input.Output is negative when normal input is zero, and switches positive when input exceeds threshold. Output swings ±12 V as inputs go through critical ratio. R3 and D1 provide TTL-compatible second output.—A. P. Brokaw, You Can Compare Two Independent Signal Levels with Only One IC, EDN Magazine, Apri15, 1975, p 107-108. (View)
View full Circuit Diagram | Comments | Reading(653)
Published:2009/6/29 1:48:00 Author:May
Uses Motorola complementary Darlington output transistors, with MJE6044 for Q5 and MJE6041 for Q6. For 8-ohm loudspeaker, Q1 is MPS-A06 Q2 is MPS-A56, Q3 is MPS-A13 and Q4 is MPS-A06 Supply is 72 V. R5 is Z20 ohms, and R7 is 68K Same circuit is used wjth different components for other output powers down to 15 W and for 4-ohm loudspeaker. Frequency response is 20 Hz to 50 kHz for -1 dB points.-R. G. Ruehs, 15 to 60 Watt Audio Amplifiers Using Comple mentary Darlington Output Transistors, Mo-torola, Phoenix, AZ, 1974, AN-4B3B, p 3. (View)
View full Circuit Diagram | Comments | Reading(5902)
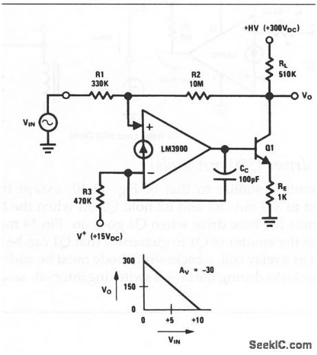
Published:2009/7/25 1:40:00 Author:Jessie
This circuit is an inverting amplifier with an output voltage swing from essentially 0 to +300 V. Any transistor can be used for Q1, provided that the breakdown voltage is greater than 300 V (because the full high voltage will be applied across Q1). Biasing resistor R3 is used to center the transfer characteristic, and the gain is set by the ratio of R2/R1. Load RL can be increased to reduce the high-voltage current drain, if desired. (View)
View full Circuit Diagram | Comments | Reading(1466)
| Pages:143/250 At 20141142143144145146147148149150151152153154155156157158159160Under 20 |