Position: Home > Circuit Diagram > Amplifier Circuit > Index 153
Low Cost Custom Prototype PCB Manufacturer

Amplifier Circuit

Index 153



METER_AMPLIFIER_FOR_15_V_SUPPLY

Published:2009/6/24 22:04:00 Author:May

METER_AMPLIFIER_FOR_15_V_SUPPLY
Art LM10 is used as a meter amplifier. Accuracy can be maintained over a 15℃ to 55℃ range for a full-scale sensitivity of 10 mV and 100 nA. The offset voltage error is nulled with R5, and the bias current can be balanced out with R4. The zeroing circuits operate from the reference output and are essentially unaffected by changes in battery voltage, so frequent adjustments should not be neces-sary. Total current drain is under 0.5 mA, giving an approximate life of 3 to 6 months with an AA cell and over a year with a D cell. With these lifetimes, an ON/OFF switch might be unnecessary. A test switch that converts to a battery-test mode might be of greater value.   (View)

View full Circuit Diagram | Comments | Reading(677)

ISOLATION_AMPLIFIER_FOR_MEDICAL_TELEMETRY

Published:2009/6/24 22:02:00 Author:May

ISOLATION_AMPLIFIER_FOR_MEDICAL_TELEMETRY
  (View)

View full Circuit Diagram | Comments | Reading(606)

2INSTRUMENTATION_AMPLIFIER

Published:2009/6/24 22:02:00 Author:May

2INSTRUMENTATION_AMPLIFIER
Three-amplifier circuit consumes only 135μW of power from a ±1.5 V power supply.With a gain of 101, the instrumentation amplifier is ideal in sensor interface and biomedical preamplifier applications. The first stage provides all of the gain while the second stage is used to provide common mode rejection and double-ended to single-ended conversion.   (View)

View full Circuit Diagram | Comments | Reading(0)

OSCILLOSCOPE_PREAMPLIFIER

Published:2009/6/24 21:59:00 Author:May

OSCILLOSCOPE_PREAMPLIFIER
An oscilloscope front-end amplifier can be built with low-cost transistor and video amp ICs. This preamp uses a FET input and compensated attenuators, and has approximately 100-MHz bandwidth, which is adequate for most general-purpose oscilloscopes.   (View)

View full Circuit Diagram | Comments | Reading(3868)

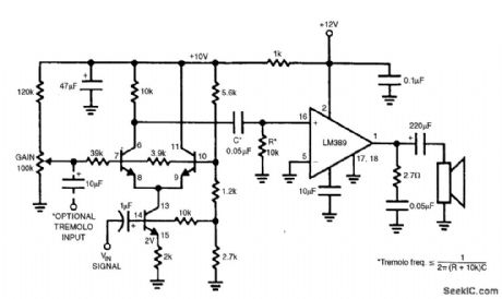
VOLTAGE_CONTROLLED_AUDIO_AMPLIFIER

Published:2009/6/24 21:56:00 Author:May

VOLTAGE_CONTROLLED_AUDIO_AMPLIFIER
The LM389 has internal transistors used in this circuit.   (View)

View full Circuit Diagram | Comments | Reading(1503)

VOLTAGE_CONTROLLED_AMPLIFIER

Published:2009/6/24 21:55:00 Author:May

VOLTAGE_CONTROLLED_AMPLIFIER
A constant or varying signal applied to the X input, Ec, controls the gain for a constant or vari-able signal applied to the Y input, Ein. The inputs could be interchanged.For this circuit, the set gain potentiometer is typically adjusted to provide a calibration for gain of Z 10 per-V-of-Ec. The bandwidth is dc to 30 kHz, independent of the gain. The wideband noise (10 Hz to 30 kHz) is 3 mV rms, typically, corresponding to full-scale signal-to-noise of 70 dB. Noise, referred to the signal input (Ec=±5V) is 60μV rms, typically.   (View)

View full Circuit Diagram | Comments | Reading(0)

VIDEO_LINE_DRIVER

Published:2009/6/24 21:53:00 Author:May

VIDEO_LINE_DRIVER
This video buffer/line driver operates at a gain of +2 and drives a pair of 75-Ω lines with 75-Ω back terminations. The overall terminated gain is unity.   (View)

View full Circuit Diagram | Comments | Reading(897)

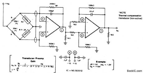
BRIDGE_TRANSDUCER_AMPLIFIER

Published:2009/6/24 21:52:00 Author:May

BRIDGE_TRANSDUCER_AMPLIFIER
  (View)

View full Circuit Diagram | Comments | Reading(1189)

VIDEO_DRIVER_AMPLIFIER

Published:2009/6/24 21:52:00 Author:May

VIDEO_DRIVER_AMPLIFIER
This simple circuit has a voltage gain of about 5x and will drive low-impedance loads (75 Ω) to 1.5 V p-p or better.   (View)

View full Circuit Diagram | Comments | Reading(849)

250_mA_60_MHz_CURRENT_FEEDBACK_AMPLIFIER_FOR_VIDEO_APPLICATIONS

Published:2009/6/24 21:51:00 Author:May

250_mA_60_MHz_CURRENT_FEEDBACK_AMPLIFIER_FOR_VIDEO_APPLICATIONS
  (View)

View full Circuit Diagram | Comments | Reading(546)

BATTERY_POWERED_BUFFER_AMPLIFIER_FOR_STANDARD_CELL

Published:2009/6/24 21:51:00 Author:May

BATTERY_POWERED_BUFFER_AMPLIFIER_FOR_STANDARD_CELL
This circuit has negligible loading and disconnects the cell for low supply voltage or overload on output. The indicator diode extinguishes as disconnect circuitry is activated.   (View)

View full Circuit Diagram | Comments | Reading(632)

CHOPPER_CHANNEL_AMPLIFIER

Published:2009/6/24 21:50:00 Author:May

CHOPPER_CHANNEL_AMPLIFIER
  (View)

View full Circuit Diagram | Comments | Reading(554)

VIDEO_AMPLIFIER

Published:2009/6/24 21:50:00 Author:May

VIDEO_AMPLIFIER
  (View)

View full Circuit Diagram | Comments | Reading(0)

VIDEO_SUMMING_AMPLIFIER

Published:2009/6/24 21:50:00 Author:May

VIDEO_SUMMING_AMPLIFIER
  (View)

View full Circuit Diagram | Comments | Reading(609)

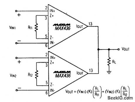
LOW_SIGNAL_LEVEL,HIGH_IMPEDANCE_INSTRUMENTATION_AMPLIFIER

Published:2009/6/24 21:49:00 Author:May

LOW_SIGNAL_LEVEL,HIGH_IMPEDANCE_INSTRUMENTATION_AMPLIFIER
  (View)

View full Circuit Diagram | Comments | Reading(774)

1INSTRUMENTATION_AMPLIFIER

Published:2009/6/24 21:48:00 Author:May

1INSTRUMENTATION_AMPLIFIER
  (View)

View full Circuit Diagram | Comments | Reading(0)

VARIABLE_GAIN,DIFFERENTIAL_INPUT_INSTRUMENTATION_AMPLIFIER

Published:2009/6/24 21:48:00 Author:May

VARIABLE_GAIN,DIFFERENTIAL_INPUT_INSTRUMENTATION_AMPLIFIER
  (View)

View full Circuit Diagram | Comments | Reading(591)

LEVEL_SHIFTING_ISOLATION_AMPLIFIER

Published:2009/6/24 21:47:00 Author:May

LEVEL_SHIFTING_ISOLATION_AMPLIFIER
The 2N4341 JFET is used as a level shifter between two op amps operated at different power supply voltages. The JFET is ideally suited for this type of application because ID=IS.   (View)

View full Circuit Diagram | Comments | Reading(938)

LM12O1_VIDEO_AMPLIFIER

Published:2009/6/24 21:46:00 Author:May

LM12O1_VIDEO_AMPLIFIER
This video amplifier has 75-Ω bi-phase outputs.   (View)

View full Circuit Diagram | Comments | Reading(590)

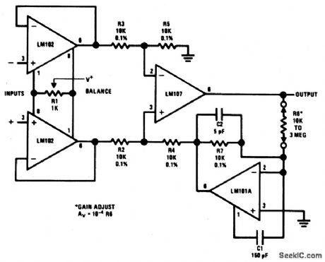
INSTRUMENTATION_AMPLIFIER_WITH_HIGH_COMMON_MODE_REJECTION

Published:2009/6/24 21:46:00 Author:May

INSTRUMENTATION_AMPLIFIER_WITH_HIGH_COMMON_MODE_REJECTION
  (View)

View full Circuit Diagram | Comments | Reading(657)

Pages:153/250 At 20141142143144145146147148149150151152153154155156157158159160Under 20