Position: Home > Circuit Diagram > Automotive Circuit > Index 118
Low Cost Custom Prototype PCB Manufacturer

Automotive Circuit

Index 118



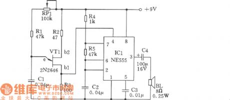
Raindrops Sound Generator Circuit Composed of NE555

Published:2011/4/21 21:50:00 Author:Sue | Keyword: Raindrops Sound, Generator

Raindrops Sound Generator Circuit Composed of NE555
The circuit is very simple and can be made by ordinary components. It has two oscillators, one of which is variable low frequency oscillator with unijunction transistor VT1(2N2646). The transistor can achieve oscillation without resonance coils.   (View)

View full Circuit Diagram | Comments | Reading(1395)

Simplified Wave Sound Generator Circuit

Published:2011/4/21 21:54:00 Author:Sue | Keyword: Simplified, Wave Sound, Generator

Simplified Wave Sound Generator Circuit
  (View)

View full Circuit Diagram | Comments | Reading(596)

Sound Generator Circuit Composed of CH4040

Published:2011/4/21 22:39:00 Author:Sue | Keyword: Sound, Generator

Sound Generator Circuit Composed of CH4040
  (View)

View full Circuit Diagram | Comments | Reading(525)

Multi-Functional Sound Generator Circuit Composed of NE555 and CC4051

Published:2011/4/21 22:53:00 Author:Sue | Keyword: Multi-Functional, Sound, Generator

Multi-Functional Sound Generator Circuit Composed of NE555 and CC4051
This circuit is used as sound generator in timer alarms and electronic toys. Its features are as follows. The adaptive supply voltage range is large, that is to say it can work under voltage ranging from 4V to 18V. And the tones and tempos will not change with supply voltage, which can be used to indicate all kinds of states.   (View)

View full Circuit Diagram | Comments | Reading(639)

Envelope Generator Circuit of Digital Electronic Organ

Published:2011/4/21 23:04:00 Author:Sue | Keyword: Envelope, Generator, Digital, Electronic Organ

Envelope Generator Circuit of Digital Electronic Organ
  (View)

View full Circuit Diagram | Comments | Reading(903)

Multivibrator Circuit Composed of 555 with Adjustable Duty Cycle

Published:2011/4/21 23:11:00 Author:Sue | Keyword: Multivibrator, Adjustable, Duty Cycle

Multivibrator Circuit Composed of 555 with Adjustable Duty Cycle
  (View)

View full Circuit Diagram | Comments | Reading(564)

Wien Bridge and Its Oscillation Circuit

Published:2011/4/21 23:17:00 Author:Sue | Keyword: Wien Bridge, Oscillation

Wien Bridge and Its Oscillation Circuit
(a) Wien Bridge Circuit (b) Method of connecting Wien Bridge with amplifier.   (View)

View full Circuit Diagram | Comments | Reading(527)

Precise Bridge Isolation Amplifier Circuit

Published:2011/4/22 0:23:00 Author:Joyce | Keyword: Precise, Bridge, Isolation Amplifier

Precise Bridge Isolation Amplifier Circuit
Precise bridge isolation amplifier circuit is shown in the chart below.0 ~10mV unipolarity signal outputed by bridge would be enlarged by 100 times by high precision instrument amplifier INA101 ,and then be enlargend in a unipolarity isolated way by optical coupling linear isolation amplifier ISO100 . Output of INA101 must be less than the negative value of minus 2mV. The gain of isolation amplifier is 10 ,and the total gain is 1000. Both sides of the amplifier are supplied with two groups of (plus or minus) 15V power.   (View)

View full Circuit Diagram | Comments | Reading(1008)

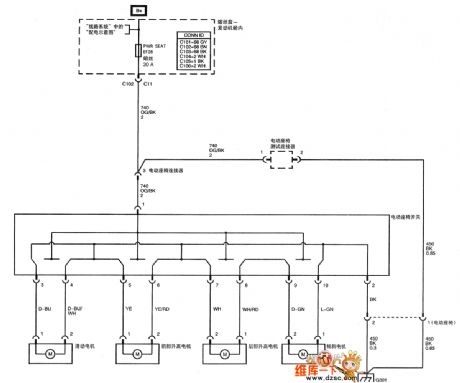
SGMW Chevrolet(Spark)saloon car automatic transmission circuit diagram

Published:2011/4/21 21:41:00 Author:muriel | Keyword: SGMW Chevrolet(Spark), saloon car, automatic transmission

SGMW Chevrolet(Spark)saloon car automatic transmission circuit diagram
SGMW Chevrolet(Spark)saloon car automatic transmission circuit diagram   (View)

View full Circuit Diagram | Comments | Reading(1800)

SHANGHAI GM Chevrolet(Epica)saloon car data transmission bus circuit diagram

Published:2011/4/21 21:37:00 Author:muriel | Keyword: SHANGHAI GM Chevrolet(Epica), saloon car , data transmission bus

SHANGHAI GM Chevrolet(Epica)saloon car data transmission bus circuit diagram
SHANGHAI GM Chevrolet(Epica)saloon car data transmission bus circuit diagram   (View)

View full Circuit Diagram | Comments | Reading(599)

SHANGHAI GM BUICK(Royaum) saloon car vehicle control module circuit diagram(eight)

Published:2011/4/21 21:24:00 Author:muriel | Keyword: SHANGHAI GM BUICK(Royaum) , saloon car, vehicle control module

SHANGHAI GM BUICK(Royaum) saloon car vehicle control module circuit diagram(eight)
Figure SHANGHAI GM BUICK(Royaum) saloon car vehicle control module circuit diagram(eight)--dome light gate control switch-2 level and 3 level   (View)

View full Circuit Diagram | Comments | Reading(456)

SHANGHAI GM BUICK(Royaum) saloon car vehicle control module circuit diagram(seven)

Published:2011/4/21 21:23:00 Author:muriel | Keyword: SHANGHAI GM BUICK(Royaum), saloon car , vehicle control module

SHANGHAI GM BUICK(Royaum) saloon car vehicle control module circuit diagram(seven)
Figure SHANGHAI GM BUICK(Royaum) saloon car vehicle control module circuit diagram(seven)--dome light gate control switch-1 level   (View)

View full Circuit Diagram | Comments | Reading(486)

SHANGHAI GM BUICK(Royaum) saloon car vehicle control module circuit diagram(five)

Published:2011/4/21 21:25:00 Author:muriel | Keyword: SHANGHAI GM BUICK(Royaum), saloon car, vehicle control module

SHANGHAI GM BUICK(Royaum) saloon car vehicle control module circuit diagram(five)
Figure SHANGHAI GM BUICK(Royaum) saloon car vehicle control module circuit diagram(five)--power sunroof   (View)

View full Circuit Diagram | Comments | Reading(513)

SHANGHAI GM BUICK(Royaum) saloon car vehicle control module circuit diagram(four)

Published:2011/4/21 21:29:00 Author:muriel | Keyword: SHANGHAI GM BUICK(Royaum), saloon car , vehicle control module

SHANGHAI GM BUICK(Royaum) saloon car vehicle control module circuit diagram(four)
Figure SHANGHAI GM BUICK(Royaum) saloon car vehicle control module circuit diagram(four)--Invasion warning system andtrunk lid solenoid valve   (View)

View full Circuit Diagram | Comments | Reading(498)

SHANGHAI GM BUICK(Royaum) saloon car vehicle control module circuit diagram(three)

Published:2011/4/21 21:31:00 Author:muriel | Keyword: SHANGHAI GM BUICK(Royaum) , saloon car , vehicle control module

SHANGHAI GM BUICK(Royaum) saloon car vehicle control module circuit diagram(three)
Figure SHANGHAI GM BUICK(Royaum) saloon car vehicle control module circuit diagram(three)--center gate locking system   (View)

View full Circuit Diagram | Comments | Reading(1101)

SHANGHAI GM Chevrolet(Epica)saloon car motor-driven seat circuit diagram(two)

Published:2011/4/21 21:38:00 Author:muriel | Keyword: SHANGHAI GM Chevrolet(Epica), saloon car, motor-driven seat

SHANGHAI GM Chevrolet(Epica)saloon car motor-driven seat circuit diagram(two)
SHANGHAI GM Chevrolet(Epica)saloon car motor-driven seat circuit diagram(two)   (View)

View full Circuit Diagram | Comments | Reading(435)

SHANGHAI GM Chevrolet(Epica)saloon car motor-driven seat circuit diagram(one)

Published:2011/4/21 21:38:00 Author:muriel | Keyword: SHANGHAI GM Chevrolet(Epica), saloon car, motor-driven seat

SHANGHAI GM Chevrolet(Epica)saloon car motor-driven seat circuit diagram(one)
SHANGHAI GM Chevrolet(Epica)saloon car motor-driven seat circuit diagram(one)   (View)

View full Circuit Diagram | Comments | Reading(416)

SHANGHAI GM Chevrolet(Epica)saloon car motor-driven sunroof circuit diagram

Published:2011/4/21 21:39:00 Author:muriel | Keyword: SHANGHAI GM Chevrolet(Epica), saloon car , motor-driven sunroof

SHANGHAI GM Chevrolet(Epica)saloon car motor-driven sunroof circuit diagram
SHANGHAI GM Chevrolet(Epica)saloon car motor-driven sunroof circuit diagram   (View)

View full Circuit Diagram | Comments | Reading(1133)

SHANGHAI GM Chevrolet(Epica)saloon car vehicle control system circuit diagram(one)

Published:2011/4/21 21:35:00 Author:muriel | Keyword: SHANGHAI GM Chevrolet(Epica), saloon car, vehicle control system

SHANGHAI GM Chevrolet(Epica)saloon car vehicle control system circuit diagram(one)
SHANGHAI GM Chevrolet(Epica)saloon car vehicle control system circuit diagram(one)   (View)

View full Circuit Diagram | Comments | Reading(335)

SHANGHAI GM Chevrolet(Epica)saloon car vehicle control system circuit diagram(two)

Published:2011/4/21 21:34:00 Author:muriel | Keyword: SHANGHAI GM Chevrolet(Epica), saloon car, vehicle control system

SHANGHAI GM Chevrolet(Epica)saloon car vehicle control system circuit diagram(two)
SHANGHAI GM Chevrolet(Epica)saloon car vehicle control system circuit diagram(two)   (View)

View full Circuit Diagram | Comments | Reading(537)

Pages:118/164 At 20101102103104105106107108109110111112113114115116117118119120Under 20