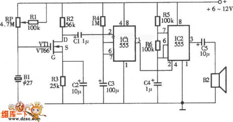
Published:2011/4/23 3:27:00 Author:Robert | Keyword: Sound Control, Alarm
Sound Control Alarm Circuit is shown above. (View)
View full Circuit Diagram | Comments | Reading(650)
Published:2011/4/23 9:06:00 Author:Robert | Keyword: All-Zero Triggering, Natural Wind Controller
View full Circuit Diagram | Comments | Reading(569)
Published:2011/4/23 9:13:00 Author:Robert | Keyword: Optical Isolation, Automatic Telephone Recording, Interfaces
Optical Isolation Automatic Telephone Recording Interfaces Circuit is shown below:
(View)
View full Circuit Diagram | Comments | Reading(826)
Published:2011/4/23 9:29:00 Author:Robert | Keyword: Electric Fan, Single-Speed, 40W Ballasts, Two-Speed
Single-Speed Electric Fan With 40W Ballasts Change To Be Two-Speed Circuit is shown below:
(View)
View full Circuit Diagram | Comments | Reading(654)
Published:2011/4/23 9:49:00 Author:Robert | Keyword: Two-Stage Breeze File, Five-Speed, Electric Fan
Two-Stage Breeze File Five-Speed Electric Fan Circuit is shown below:
(View)
View full Circuit Diagram | Comments | Reading(581)
Published:2011/4/23 9:55:00 Author:Robert | Keyword: Electric Fan, High-Power, Speed Control
Electric Fan High-Power Speed Control Circuit is shown below:
(View)
View full Circuit Diagram | Comments | Reading(960)
Published:2011/4/23 19:18:00 Author:Robert | Keyword: Ultrasonic Wave, Lighting, Remote Control
Ultrasonic Wave Lighting Remote Control Circuit is shown below:
(View)
View full Circuit Diagram | Comments | Reading(597)
Published:2011/4/24 7:50:00 Author:Robert | Keyword: Infrared, Remote Control, Dimmer Light
Infrared Remote Control Dimmer Light Circuit is shown below:
(View)
View full Circuit Diagram | Comments | Reading(835)
Published:2011/4/23 1:48:00 Author:Robert | Keyword: Ventilator, Automatic Exhaust Control
Ventilator Automatic Exhaust Control Circuit (2) is shown below:
(View)
View full Circuit Diagram | Comments | Reading(614)
Published:2011/4/23 1:45:00 Author:Robert | Keyword: Ventilator, Automatic Exhaustsmoke
Ventilator Automatic Exhaustsmoke Circuit is shown below:
(View)
View full Circuit Diagram | Comments | Reading(608)
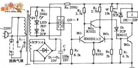
Published:2011/4/23 1:40:00 Author:Robert | Keyword: Ventilator, Automatic Gas Control


Ventilator Automatic Gas Control Circuit is shown below:
(View)
View full Circuit Diagram | Comments | Reading(675)
Published:2011/4/23 1:21:00 Author:Robert | Keyword: Brushless DC Motor, Wiring
Typical Brushless DC Motor Wiring Circuit is shown above. (View)
View full Circuit Diagram | Comments | Reading(2082)
Published:2011/4/23 1:18:00 Author:Robert | Keyword: Ventilator, Timing
Ventilator Timing Circuit is shown below:
(View)
View full Circuit Diagram | Comments | Reading(738)
Published:2011/4/23 1:08:00 Author:Robert | Keyword: Electric Fan, Natural Wind, Timing Control
Electric Fan Natural Wind Timing Control Circuit is shown below:
(View)
View full Circuit Diagram | Comments | Reading(670)
Published:2011/4/23 1:05:00 Author:Robert | Keyword: Electric Fan, Multi-Function Timing Control
Electric Fan Multi-Function Timing Control Circuit is shown below:
(View)
View full Circuit Diagram | Comments | Reading(693)
Published:2011/4/23 0:56:00 Author:Robert | Keyword: A/C, Compressor Control
A/C Compressor Control Circuit is shown below:
(View)
View full Circuit Diagram | Comments | Reading(1206)
Published:2011/4/23 0:03:00 Author:Robert | Keyword: Semi-Automatic Freight Elevator Control
JH0-751 Semi-Automatic Freight Elevator Control Circuit (1) is shown below:
(View)
View full Circuit Diagram | Comments | Reading(1946)
Published:2011/4/22 23:55:00 Author:Robert | Keyword: Suzuki, Lift
Suzuki Lift Circuit Schematic Diagram is shown below:
(View)
View full Circuit Diagram | Comments | Reading(1714)
Published:2011/4/22 4:19:00 Author:Nicole | Keyword: Overvoltage protection
View full Circuit Diagram | Comments | Reading(491)
Published:2011/4/20 21:51:00 Author:Rebekka | Keyword: Temperature control , temperature sensing
Circuit is shown as below. It includes TC620 temperature control circuit, the temperature indicating circuit, SCR control heating circuit, vocal music buck rectifier circuit and communication circuit. (View)
View full Circuit Diagram | Comments | Reading(810)
| Pages:284/312 At 20281282283284285286287288289290291292293294295296297298299300Under 20 |