Published:2009/7/21 3:17:00 Author:Jessie
Oscillator and multiplier sections of Exar XR-S200 PLL IC are connected as general-purpose voltage-tuned AM/FM radio-frequency signal generator. Can also serve as high-stability carrier or reference generator if crystal at desired frequency is connected between pins 19 and 20 as shown. Multiplier section introduces amplitude modulation on carrier signal generated by VCO. Balanced multiplier allows suppressed-carrier or double-sideband modulation, Typical carrier suppression is above 40 dB for frequencies up to 10 MHz. With timing capacitor used in place of crystal, oscillator section can provide highly linear FM or frequency sweep. Digital control terminals of oscillator can be used for frequency-shift keying.- Phase-Locked Loop Data Book, Exar Integrated Systems, Sunnyvale, CA, 1978, p 9-16. (View)
View full Circuit Diagram | Comments | Reading(1212)
Published:2009/7/21 3:53:00 Author:Jessie
Uses 400-kHz DT, cut crystal in NOR-gate oscillator U1A and divider chain U2-U6 to provide calibration markers at 200, 100, 50, 25, 10, and 5 kHz. U2A-U3B are wired as D flip-flops for dividing by 2. U4 is divide by-N counter, with latch arrangement of U5 used to reset selected divide-by5 logic. Out-put of 100 kHz is divided by 5 and then by 2 to give symmetrical 10-kHz output for division by 2 to provide 5 kHz. CM0S CD4000-series logic elements reduce power consumption from 9-V battery to 2.8 mA but allow sufficient switching speed and harmonic energy for good response throughout HF bands.-F. M. Griffee, Frequency-Marker Standard Using CMOS Logic, Ham Radio, Aug. 1977, p 44-45. (View)
View full Circuit Diagram | Comments | Reading(905)
Published:2009/7/21 3:51:00 Author:Jessie
Easily assembled from low-cost TTL digital ICs, for use as troubleshooting signal generator. Almost any frequency can be obtained by correct choice of osdilator crystal and/or division ratio. If zeroed against frequency standard such as WWV, circuit gives accurate frequency check.-J. J. Carr, How to Become a Troubleshooting Wizard, 73 Magazine, Jan, 1976, p138-143. (View)
View full Circuit Diagram | Comments | Reading(836)
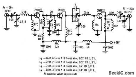
Published:2009/7/21 5:53:00 Author:Jessie
20-watt 25 dB 1.6 to 30 MHz SSB linear amplifier.supply voltage is 13.8 volts (courtesy Motorola semiconductor Products Inc.). (View)
View full Circuit Diagram | Comments | Reading(767)
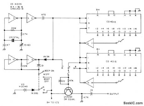
Published:2009/7/21 5:30:00 Author:Jessie
Crystal-controlled marker generator uses any crystal from 100 kHz to 4 MHz. Requires only one CD4009 hex inverter and two CD4015 shift registers. Switches give choice of even. number division ratios up to 256. Used for locating band edges or subbands and for calibrating receivers. Transistor AM beeper is simple clamp that gates RF on or off, to facilitate location of marker in crowded bands.-K.W. Robbins, All Band Frequency Marker, 73 Magazine, June 1975, p 88-90. (View)
View full Circuit Diagram | Comments | Reading(2220)
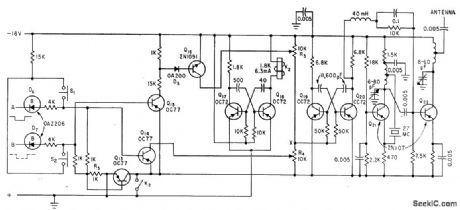
Published:2009/7/21 5:00:00 Author:Jessie
Phase locked loop is used with short-duration pulses from 1-MHz crystal reference oscillator to produce highly accurate harmonics SN74S00N Schottky U2 changes reference wave form to harmonic-rich 100-ns pulses for feed to 1N914 phase-detector diodes CR1 and CR2 Buffer U3 delivers output of 2N5140 VCO to diodes for phase compalison and phase-frequency output is fed to opamp U5 that locks VCO more tightly to reference-oscillator output by increasing its control of varactor, VCO frequency will then be harmoic of reference oscillator Meter used to monitor control voltage to varactor can have full-scale value of 100μA to 1mA, with its multiplier resistor adjusted to read 5 V at midscale.When opamp is capturing VCO, meter needle will flop from side to side but will return to midscale after lock is achieved. Article covers construction, tuning, and operation.-K. W. Robbins and J. R. True, Crystal-Controlled Harmonic Generator, Ham Radio, Nov. 1977, p 66-69. (View)
View full Circuit Diagram | Comments | Reading(1270)
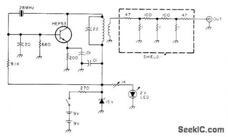
Published:2009/7/21 4:55:00 Author:Jessie
Single-transistor 28-MHz crystal oscillator and carefully designed attenuator network serve to generate signal of about 1μA for checking performance of amateur radio receiver, Can be used on any band down to 6 meters by appropriate choice of crystal and LC circuit components. Coil is CTC LS5 form having 15 turns No. 22 enamel and 2-turn link.-Is It the Band or My Receiver?, 73 Magazine, Oct. 1976, p 132-133. (View)
View full Circuit Diagram | Comments | Reading(729)
Published:2009/7/21 4:54:00 Author:Jessie
Triac control circuit employing an ECG776 zero voltage switch with current boost utilizing an AC supply. The circuit is for applications requiring gate currents greater than 50 mA. Select the triac from the ECG5600 series for the particular application (courtesy GTE Sylvania Incorporated). (View)
View full Circuit Diagram | Comments | Reading(2620)
Published:2009/7/21 4:54:00 Author:Jessie
Simple crystal-controlled single-transistor oscillator can be used to calibrate amateur radio transceiver. Output should be connected to antenna input side of receiver, not to antenna terminal normally used.-Novice Q & A, 73Magazine, March 1977, p 187. (View)
View full Circuit Diagram | Comments | Reading(724)
Published:2009/7/21 5:34:00 Author:Jessie
Crystal calibrator circuit provides pulsed output for easy spotting, eliminating need for turning marker on and off repeatedly to identify it in crowded band. With values shown, switching rate is about 2 Hz. When marker is found, placing S1 in CW position keeps it on for zero-beating calibrator output more accurately. Reducing value of C1 increases switching speed of U3, thus increasing pulse rate. LED indicates either pulsed or CW output. ICs are conventional types used in crystal calibrators.-R. G. Brunner, Crystal Calibrator Has Pulsed Output, QST, Nov. 1977, p 45. (View)
View full Circuit Diagram | Comments | Reading(843)
Published:2009/7/21 5:33:00 Author:Jessie
Positioning of miniaturized signal generator in 4 1/2 x 2 1/8 x 24 inch waveguide provides stable variable-strength signal that can be dropped gradually down to zero as generator is moved away from receiver pickup plate. Slide can be calibrated for measuring sensitivity of 6-meter receiver in tenths of a microvolt. Circuit consists of 50-MHz crystal oscillator, AF oscillator and simple class A modulator.-B, Hoisington, Low-Cost Infinite Attenuator for Amateur Use, 73 Magazine,Sept 1974,p107-108. (View)
View full Circuit Diagram | Comments | Reading(703)
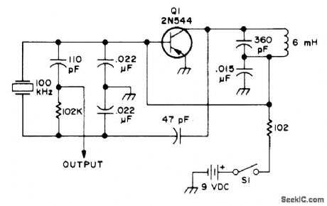
Published:2009/7/21 5:32:00 Author:Jessie
Guriot-Clapp crystal oscillator using broadband high-gain opamp U1 can be tuned by conventional variable capacitor C5 or alternatively by Motorola MV1650 varactor CR1. Buffer Q1 minimizes effect of loading on frequency.-R. Silberstein, An Experimental Frequency Standard Using ICs, QST, Sept. 1974, p 14-21 and 167. (View)
View full Circuit Diagram | Comments | Reading(611)
Published:2009/7/21 7:38:00 Author:Jessie
Simple three-stage r-f power transistor circuit provides 30.5 db power gain with efficiency of 62%, on 28-v supply.-Solid-State Power Amplifier Design (Motorola ad), Electronics, 39:14, p 48-49. (View)
View full Circuit Diagram | Comments | Reading(1)
Published:2009/7/21 7:36:00 Author:Jessie
Two cascaded 2-ma germanium tunnel diodes serving as cascade oscillator and 90-Mc f-m modulator give range of over 100 feet. Coil L is about 5 microhenrys, with five turns a quarter-inch in diameter and half an inch long.C is 24 pf.-W. Ko, Tunnel Diode F.M Wireless Microphone, Electronics, 33:47, p 93-95. (View)
View full Circuit Diagram | Comments | Reading(1286)
Published:2009/7/21 7:35:00 Author:Jessie
Eight transmitters, towed as group around ground antenna by airplane, hove frequencies spaced throughout bandwidth of antenna under test, from 2 to 50 Mc. Pulse-controlled ring counter switches transmitters up to 40 times per second. All transistors are type 2N3053.-C. Barnes, Transmitters Towed Through Air Test Antenna's Radiation Pattern, Electronics, 38:21, p 96-101.
(View)
View full Circuit Diagram | Comments | Reading(967)
Published:2009/7/21 7:07:00 Author:Jessie
Variable capacitor common to both emitters, together with r-f choke for d-c path, Provides efficient tuning and increased power gain at outputs near maximum of 2 w. Chief drawback is reduced Power gain at low input levels,-W.A. Rheinfelder, choosing the Best Transmitter Output Stage,EEE,11:10,p 48-53. (View)
View full Circuit Diagram | Comments | Reading(823)
Published:2009/7/21 7:06:00 Author:Jessie
Two L52's in parallel provide 10 w output power with 10 db gain. Separate biasing resistors are used in base circuits to balance operating currents. Input and output impedances are both 50 ohms, and overall efficiency is 65%.-Texos Instruments Inc., Solid-State Communications, McGraw-Hill, N.Y., 1966, p 323. (View)
View full Circuit Diagram | Comments | Reading(674)
Published:2009/7/8 2:15:00 Author:May


Series-tuned Clapp oscilla-torusing high-impedance JFET at has good fre-quency stability. Diode stabilizes bias. Air variable C1 provides frequency spread of exactly 100 kHz. L1 is 25-58 μH slug-tuned (Miller 43A475CBI). L2 is 10-18.7 μH slug-tuned (Miller 23A155RPC).—D. DeMaw, More Basics on Solid-State Transmitter Design, OST, Nov.1974, p 22-26 and 34. (View)
View full Circuit Diagram | Comments | Reading(1195)
Published:2009/7/21 7:44:00 Author:Jessie
Efficiency is higher than with normal parallel output stage, yet overall efficiency is only 48% for 1.9-w output because emitter tuning is not effective and power gain is accordingly reduced.-W. A. Rheinfelder, Choosing the Best Transmitter Output State, EEE, 11:10, p 48-53. (View)
View full Circuit Diagram | Comments | Reading(739)
Published:2009/7/21 7:41:00 Author:Jessie
Gives 400-cps modulation for pulse at input A,1,400 cps for pulse at B, and 800-cps check pulses every 2 sec, for transmitting bird nigh! data to remote recorder.-P. A. Tove and J. Czekaiewski, Infrared Curtain System Detects and Counts Moving Objects, Electronics, 34:31, p 40-43. (View)
View full Circuit Diagram | Comments | Reading(681)
| Pages:100/195 At 2081828384858687888990919293949596979899100Under 20 |