Published:2011/8/1 3:03:00 Author:Ecco | Keyword: monolithic playback IC



μPCl350C monolithic playback IC produced by Japan NEC (electrical) is widely used in a variety of small recorders, stereo systems etc. 1.μPCl350C block diagram and pin functions μPCl350C manifold is a complete recording circuit, which is composed of the preamplifier, automatic level control (ALC) and the power amplifier circuit. The manifold block diagram is shown in Figure 1-1. The IC uses 14-pin dual in-line package, and the integrated circuit pin functions and data are listed in Table 19-3.
(View)
View full Circuit Diagram | Comments | Reading(764)
Published:2009/6/29 1:42:00 Author:May
View full Circuit Diagram | Comments | Reading(968)
Published:2009/6/29 1:41:00 Author:May
Three transistor pairs in CA3600E array are parallel-connected with output stage of CA3130 bipolar M0S opamp to boost current-handling capability about 2.5 times. Use of feedback gives closed-loop gain of 48 dB. Typical large-signal bandwidth is 50kHz for 3 dB down-″Circuit ldeas for RCA Linear ICs、″RCA Solid State Division、Somerville,NJ,1977,p 12 (View)
View full Circuit Diagram | Comments | Reading(742)
Published:2009/6/29 1:39:00 Author:May
View full Circuit Diagram | Comments | Reading(658)
Published:2009/6/29 1:38:00 Author:May
View full Circuit Diagram | Comments | Reading(742)
Published:2009/6/29 1:37:00 Author:May
Precision comparator provides independent regulation of both output voltage limits without connection to comparison inputs. A2 and A3 are complementary precision rectifiers having independent positive and negative reference voltages, with both rectifiers operating in dosed loop through A1. A2 senses positive peak of Eo and maintains it equal to +Vclamp by adjusting voltage applied to D1. A3 and D3 perform similar function on negative peaks. Feedback network around output stage of A1 regulatesoutput voltage independently of inputs to A1. —W. G. Jung, IC Op-Amp Cookbook, Howard W. Sams, Indianapolis, IN, 1974, p 228-229. (View)
View full Circuit Diagram | Comments | Reading(917)
Published:2009/7/25 0:07:00 Author:Jessie
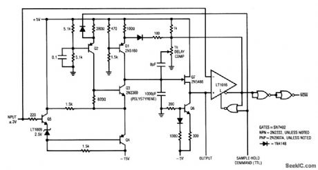
This circuit features an acquisition time of less than 200 ns, a common-mode input range of±3 V, drop of 1μV/pts, hold step of 2 mV, hold settling time of 15 ns, and feedthrough rejection much greater than 100 dB. To calibrate, ground the input, repetitively pulse the sample/hold command line, and adjust the 1-kO pot for 0-V output. (View)
View full Circuit Diagram | Comments | Reading(720)
Published:2009/6/29 Author:May
View full Circuit Diagram | Comments | Reading(897)
Published:2009/6/28 23:59:00 Author:May


Circuit Notes A 500 mV peak-to-peak triangular waveform about ground is input to the amplifier,gtvmg rlse to a 100 mA peak current to theinductor,. (View)
View full Circuit Diagram | Comments | Reading(993)
Published:2009/7/25 0:05:00 Author:Jessie
This circuit shows an LTC1043 (Fig. 1-4B) connected to form a high-precision (0.01%) analog multiplier. The LTC1043 clock is common to both sections, so the X and Y inputs are synchronized. To calibrate, short the X and Y inputs to 1.7320 V and trim for a 3-V output. (View)
View full Circuit Diagram | Comments | Reading(0)
Published:2009/6/28 23:57:00 Author:May
View full Circuit Diagram | Comments | Reading(861)
Published:2009/6/28 23:56:00 Author:May
View full Circuit Diagram | Comments | Reading(757)
Published:2009/6/28 23:49:00 Author:May
View full Circuit Diagram | Comments | Reading(732)
Published:2009/6/28 23:48:00 Author:May
View full Circuit Diagram | Comments | Reading(658)
Published:2009/6/28 23:46:00 Author:May
View full Circuit Diagram | Comments | Reading(771)
Published:2009/6/28 23:43:00 Author:May
Use of JFET as isolator boosts input impedance of opamp to 22 megohms for low-frequency input signals.Impedance drops to 3.9 megohms as frequency increases to about 20 kHz. Overall gain of circuit is about 45 dB when using 18-V supply.- Audio Handbook, National Semiconductor, Santa Clara, CA, 1977, p 4-21-4-28. (View)
View full Circuit Diagram | Comments | Reading(0)
Published:2009/6/28 23:42:00 Author:May
View full Circuit Diagram | Comments | Reading(816)
Published:2009/6/28 23:41:00 Author:May
Circuit NotesA faster driver, can supply higher gate current to switch the VN64GA very quickly. The circuit uses a VMOS totemple, stage to drive the high power switch. (View)
View full Circuit Diagram | Comments | Reading(1499)
Published:2009/6/28 23:38:00 Author:May



Solid-state capacitor-discharge ignition system improves combustion efficiency by increasing spark duration. For 8-cylinder engine, normal CD system range of 180 to 300,ttS is increased to 600 ps below 4000 rpm the discharge lasts for one cycle or 300 pts because at higher speeds the power cycle has shorter times. Circuit uses 555 timer M1 as 2-kHz oscillator, with Q1-Q3 providing drive to Q4-Q5 and T, for converting battery voltage to about 400 VDC at output of bridge rectifier. When dis-tributor points open,Q7 turns on and triggers M2 connected as mono that provides gate drive pulses for SCR. Article describes operation of circuh in detail and gives waveforms at points a-i.-C. C. Lo, CD lgnition System Produces Low Engine Emissions, EDN Magazine, May 20, 1976, p 94, 96, and 98. (View)
View full Circuit Diagram | Comments | Reading(2124)
Published:2009/7/25 0:44:00 Author:Jessie


This circuit uses an LM110 connected to form a basic high-Q notch filter. The frequency range is determined by the values of R1 and C1, as shown by the equation. National Semiconductor, Linear Applications Handbook, 1991, p. 1202. (View)
View full Circuit Diagram | Comments | Reading(2120)
| Pages:321/471 At 20321322323324325326327328329330331332333334335336337338339340Under 20 |