Position: Home > Circuit Diagram > Index 543
Low Cost Custom Prototype PCB Manufacturer

Circuit Diagram

Index 543

Ultra-low Frequency Alternating Current Amplifier Circuit

Published:2011/7/18 0:23:00 Author:Sue | Keyword: Ultra-low Frequency, Alternating Current, Amplifier

Ultra-low Frequency Alternating Current Amplifier Circuit
The picture shows the ultra-low frequency alternating current amplifier circuit.   (View)

View full Circuit Diagram | Comments | Reading(3862)

Broadband High Resistance Buffer Circuit

Published:2011/7/15 5:36:00 Author:Sue | Keyword: Broadband, High Resistance, Buffer

Broadband High Resistance Buffer Circuit
As seen in the figure, it is the broadband high resistance buffer circuit.   (View)

View full Circuit Diagram | Comments | Reading(742)

Intermediate Speed Reversed-phase Combiner Amplifier Circuit

Published:2011/7/18 2:36:00 Author:Sue | Keyword: Intermediate Speed, Reversed-phase, Combiner, Amplifier

Intermediate Speed Reversed-phase Combiner Amplifier Circuit
The picture shows the intermediate speed reversed-phase combiner amplifier circuit.   (View)

View full Circuit Diagram | Comments | Reading(783)

Broadband Low Noise Amplifier Circuit

Published:2011/7/15 5:31:00 Author:Sue | Keyword: Broadband, Low Noise, Amplifier

Broadband Low Noise Amplifier Circuit
As shown in the figure, it is the broadband low noise amplifier circuit.   (View)

View full Circuit Diagram | Comments | Reading(1878)

Industrial Touch Electronic Switch Circuit Composed of NE555,CD4013

Published:2011/8/10 7:21:00 Author:Sue | Keyword: Industrial, Touch, Electronic Switch

Industrial Touch Electronic Switch Circuit Composed of NE555,CD4013
Industrial control switch is used frequently and has a complexed working environment. And it may be influenced by various interferences, so it is required to be strong and durable with easy operation and strong anti-interference ability. The circuit generates and forms trigger signal through touch signal input circuit. It triggers the bi-directional thyristor which will make the controlled circuit connected or disconnected. It has no reliable anti-interference circuit and its work is reliable. The picture shows the circuit. The circuit uses monostable trigger which is composed of NE555 to generate control pulse, and it uses bistable trigger which is composed of CD4013 as trigger control, and it uses bi-directional thyristor as control switch.   (View)

View full Circuit Diagram | Comments | Reading(1432)

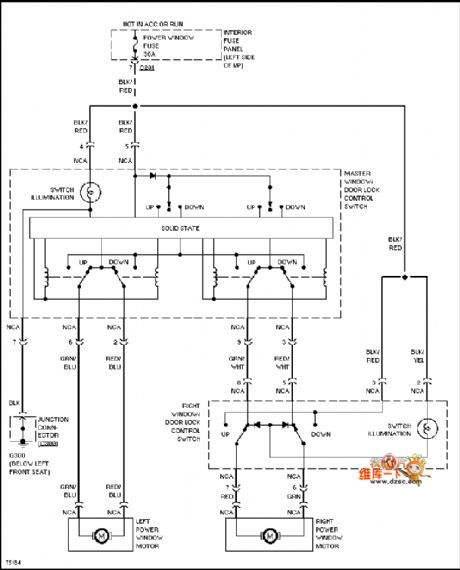
Mazda 96PROBE electric car window circuit

Published:2011/8/14 8:28:00 Author:Christina | Keyword: Mazda, electric, car window

Mazda 96PROBE electric car window circuit
The Mazda 96PROBE electric car window circuit is as shown in the figure:   (View)

View full Circuit Diagram | Comments | Reading(2049)

Mazda 96PROBE(2.5L) air conditioning fan circuit

Published:2011/8/14 8:29:00 Author:Christina | Keyword: Mazda, 2.5L, air conditioning fan

Mazda 96PROBE(2.5L) air conditioning fan circuit
The Mazda 96PROBE(2.5L) air conditioning fan circuit is as shown in the figure:   (View)

View full Circuit Diagram | Comments | Reading(655)

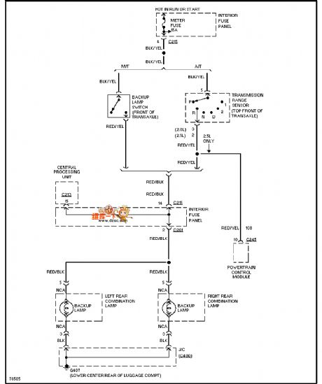
Mazda 96PROBE(2.5L) back up light circuit

Published:2011/8/14 8:31:00 Author:Christina | Keyword: Mazda, 2.5L, back up light

Mazda 96PROBE(2.5L) back up light circuit
The Mazda 96PROBE(2.5L) back up light circuit is as shown in the figure:   (View)

View full Circuit Diagram | Comments | Reading(715)

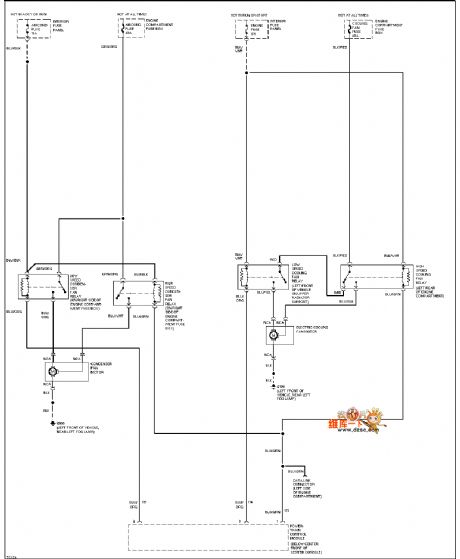
Mazda 96PROBE(non-DRL) headlamp and fog lamp circuit

Published:2011/8/14 8:33:00 Author:Christina | Keyword: Mazda, non-DRL, headlamp, fog lamp

Mazda 96PROBE(non-DRL) headlamp and fog lamp circuit
The Mazda 96PROBE(non-DRL) headlamp and fog lamp circuit is as shown in the figure:   (View)

View full Circuit Diagram | Comments | Reading(633)

Mazda 96PROBE power supply circuit

Published:2011/8/14 8:34:00 Author:Christina | Keyword: Mazda, power supply circuit

Mazda 96PROBE power supply circuit
The Mazda 96PROBE power supply circuit is as shown in the figure:   (View)

View full Circuit Diagram | Comments | Reading(541)

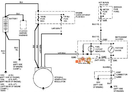
Mazda 96PROBE(2.0L) charging system circuit

Published:2011/8/14 8:35:00 Author:Christina | Keyword: Mazda, 2.0L, charging system

Mazda 96PROBE(2.0L) charging system circuit
The Mazda 96PROBE(2.0L) charging system circuit is as shown in the figure:   (View)

View full Circuit Diagram | Comments | Reading(1183)

Mazda 96PROBE(2.5L) air conditioning circuit

Published:2011/8/14 8:36:00 Author:Christina | Keyword: Mazda, 2.5L, air conditioning circuit

Mazda 96PROBE(2.5L) air conditioning circuit
The Mazda 96PROBE(2.5L) air conditioning circuit is as shown in the figure:   (View)

View full Circuit Diagram | Comments | Reading(609)

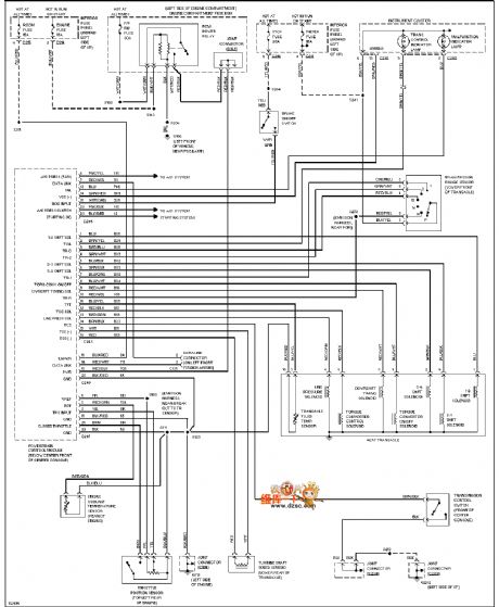
Mazda 96PROBE(2.5L) gear box circuit

Published:2011/8/14 8:37:00 Author:Christina | Keyword: Mazda, 2.5L, gear box circuit

Mazda 96PROBE(2.5L) gear box circuit
The Mazda 96PROBE(2.5L) gear box circuit is as shown in the figure:   (View)

View full Circuit Diagram | Comments | Reading(639)

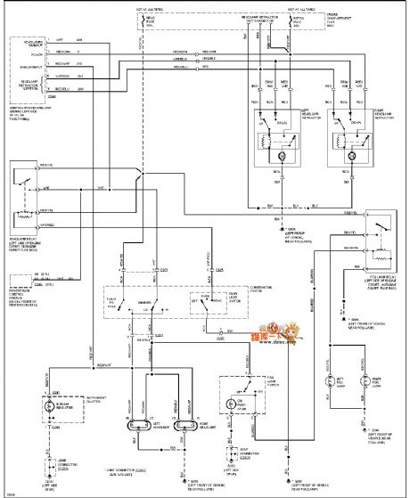
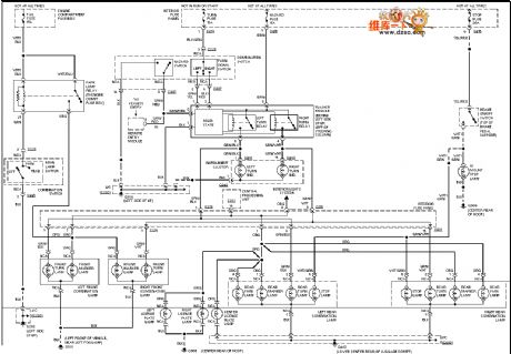
Mazda 96PROBE external light circuit

Published:2011/8/14 8:38:00 Author:Christina | Keyword: Mazda, external light circuit

Mazda 96PROBE external light circuit
The Mazda 96PROBE external light circuit is as shown in the figure:   (View)

View full Circuit Diagram | Comments | Reading(564)

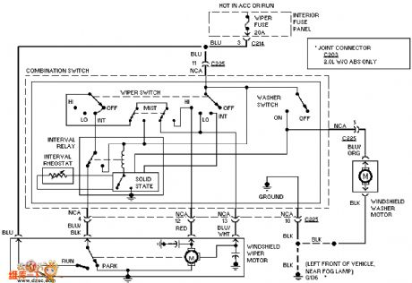
Mazda 96PROBE batch-type windscreen wiper washer circuit

Published:2011/8/14 8:40:00 Author:Christina | Keyword: Mazda, batch-type, windscreen wiper, washer circuit

Mazda 96PROBE batch-type windscreen wiper washer circuit
The Mazda 96PROBE batch-type windscreen wiper washer circuit is as shown in the figure:   (View)

View full Circuit Diagram | Comments | Reading(837)

Nissan A32-EL Power Supply Circuit (6)

Published:2011/7/15 5:23:00 Author:Sue | Keyword: Nissan, Power Supply

Nissan A32-EL Power Supply Circuit (6)
  (View)

View full Circuit Diagram | Comments | Reading(922)

Mazda 96PROBE airbag circuit

Published:2011/8/14 8:41:00 Author:Christina | Keyword: Mazda, airbag circuit

Mazda 96PROBE airbag circuit
The Mazda 96PROBE airbag circuit is as shown in the figure:   (View)

View full Circuit Diagram | Comments | Reading(1073)

Mazda 96PROBE(2.5L) cruise control circuit

Published:2011/8/23 22:21:00 Author: | Keyword: Mazda, cruise control, 2.5L

Mazda 96PROBE(2.5L) cruise control circuit
The Mazda 96PROBE(2.5L) cruise control circuit is as shown in the figure:   (View)

View full Circuit Diagram | Comments | Reading(895)

Mazda 96PROBE body computer circuit

Published:2011/8/23 22:23:00 Author: | Keyword: Mazda, body computer

Mazda 96PROBE body computer circuit
The Mazda 96PROBE body computer circuit is as shown in the figure:   (View)

View full Circuit Diagram | Comments | Reading(589)

Mazda 96PROBE air conditioning warm wind circuit

Published:2011/8/23 22:24:00 Author: | Keyword: Mazda, air conditioning, warm wind

Mazda 96PROBE air conditioning warm wind circuit
The Mazda 96PROBE air conditioning warm wind circuit is as shown in the figure:   (View)

View full Circuit Diagram | Comments | Reading(685)

Pages:543/2234 At 20541542543544545546547548549550551552553554555556557558559560Under 20