Published:2009/7/14 4:41:00 Author:May
Gain of non-inverting opamp can be programmed with standard digital logic levels. With input at 0 V, Q1 is turned on but is held out of saturation by Schottky diode D2. Resulting opamp gain is (R1 + R2)/R2.If R2 is 1.13 kilohms and R1 10 kilohms, gain is 10. When input is 5 V, Q1 is off and gate of Q2 is driven to -15 V. Gain now becomes (R1 + R2 + R3)/(R2 + R3). If R3 is 8.87 kilohms, gain is 2.-K. Karash, Gain-Programmable Amplifier, EEE Magazine, Sept. 1970, p 89. (View)
View full Circuit Diagram | Comments | Reading(1046)
Published:2009/7/14 4:35:00 Author:May
Provides properly synchronized flash illumination for cameras in response to subcarrier pulse commands from uhf receiver.-F. M. Gardner and L. R. Hawn, Camera Control System for Rocket Sled Tests, Electronics, 33:14, p 63-65. (View)
View full Circuit Diagram | Comments | Reading(622)
Published:2009/7/14 4:34:00 Author:May
PHASE DRIVE-Half of 9614 polarity-reversing line driver feeds pair of Hewlett-Packard HCPL-2602 optically coupled line receivers through coax cable. Cable-grounding switches A and B change performance Closing only switch B enhances common-mode rejection but reduces propagation delay slightly. Closing both switches optimizes data rate. Schottky diodes at receiver inputs improve data rate, NAND flip-flop at output greatly improves system noise rejection in split-phase termination of line.- Optoelectronics Designer's Catalog 1977, Hewlett-Packard, Palo Alto,CA,1977,p158-159. (View)
View full Circuit Diagram | Comments | Reading(951)
Published:2009/7/14 4:33:00 Author:May
Uses transistor ad variable series resistor. Current will remain within 10% of 10 ma from short circuit up to maximum load of 400 ohms. - Zener Diode Handbook, International Rectifier Corp., 1960, p59. (View)
View full Circuit Diagram | Comments | Reading(1113)
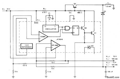
Published:2009/7/14 4:39:00 Author:May
Dual-tracking connection for Fairchild μA78S40 switching regulator operates from single 20-V input Efficiency is 75% for+15 V and 85% for -15 V, both at 100 mA. Output ripple is 30 mV.-R. J. Apfel and D. B. Jones, Universal Switching Regulator Diversifies Power Subsystem Applications, Computer Design, March t978, p 103-112, (View)
View full Circuit Diagram | Comments | Reading(2192)
Published:2009/7/15 3:13:00 Author:Jessie
Desired function of input voltage is developed across RC and inverted by Q4. One application is for computing ground range of radar target front slant range. Transistors eliminate need for d-c amplifier.-D. R. Chick, Boosting Function Generator Output with Transistors, Electronics, 33:13, p 75-76. (View)
View full Circuit Diagram | Comments | Reading(5979)
Published:2009/7/15 3:12:00 Author:Jessie
Diode network and detector provide output proportional to square of input voltage. Input range of 40 db is split into two 20-db segments. Each stage saturates and gives constant output for voltages above operating range. For voltages below operating range, stage is cut off and has zero output. Combination of two stages gives desired square-law characterisitic. Resistor values are: R1A, R3A a=3.18K,R1B=57.9K, R3B=18.75K, R5 =3K、R7=10, R2A, R4B =5.06K, R4A =0.86K, R2B =64.2K,R6 = 300 and R8, R9 = 990.-R. J. Matheson, Square-Law Defector has 40-db Dynamic Range, Electronics, 39:18, p 95-97. (View)
View full Circuit Diagram | Comments | Reading(1138)
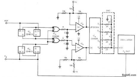
Published:2009/7/14 4:38:00 Author:May
Combination of phase splitter and DAC provides accurate synchronization of high-stability VCO with external reference frequency. IC divides reference frequency by 4 and provides two signals 90° apart, while IC2 divides VC0 frequency similarly by 4. Phase relationship between outputs of IC3 depends on whether VCO is higher or lower than reference, while frequency of IC3 outputs depends on difference between oscillator and reference frequencies, Schmitt triggers IC4 and IC5 supply clock and up/down control to counter IC6. If VC0 frequency is low, IC6 counts up at rate proportional to frequency difference and delivers increasing control voltage to VCO as required for increasing oscillator frequency.-H. W. Cooper, Oscillator Synchronizer Is Fast Acting, EDN Magazine, July 20, 1973, p 83-84. (View)
View full Circuit Diagram | Comments | Reading(1250)
Published:2009/7/15 3:11:00 Author:Jessie
Open-loop photoelectric function generator generates any single-value function With 1%accuracy, as required for duplicating particular antenna patterns in radar simulator. Uses horizontal sweep of 10 millisec (100 cps) with 5-kc vertical sweep.-B. Silverberg, Function Generator for Radar Simulator, Electronics, 32:2, p 52-55. (View)
View full Circuit Diagram | Comments | Reading(777)
Published:2009/7/15 3:11:00 Author:Jessie
Provides stable multiplication over wide temperature range, as required for high-selectivity singlefrequency telemetry tone filter. Center frequency is 8 kc and bandwidth is 40 cps. Q is about 200.-W. New, Jr., Stable Q Mulliplier, EEE, 13:4, p 41. (View)
View full Circuit Diagram | Comments | Reading(713)
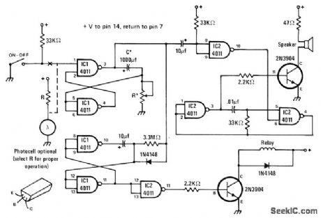
Published:2009/7/15 3:10:00 Author:Jessie
Timer providing turnoff delays up to 1 h gives warning beep about 30 s before turnoff to permit resetting if desired for watching remainder of particular program. Can be mounted inside TV set or in small chairside box connected to set by cable. Photocell can be substituted for ON/OFF switch to permit remote control with flashlight while leaving entire circuit in TV set. Can be operated from 9-V battery if this voltage is not available in receiver. Momentary closing of switch turns on TV and initiates timing cycle. With 3.6-megohm pot for R, maximum delay is 1 h. For 30-min delay, use 1.3 megohms. Setting of R determines exact delay.-J. Sandier, 9 Projects under $9, Modern Electronics, Sept. 1978, p 35-39. (View)
View full Circuit Diagram | Comments | Reading(764)
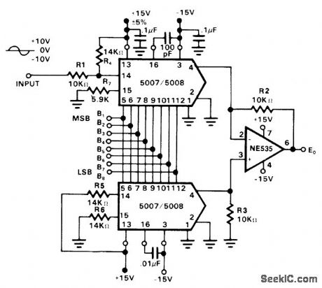
Published:2009/7/14 4:38:00 Author:May



Combination of two Signetics 5007/5008 multiplying D/A converters and NE535 opamp gives digital control of attenuation and gain in audio system. AC input controls polarity of output, giving output of ±10 V for inputs from DC to 10 kHz and ±5 V if response goes up to 20 kHz.- Signetics Analog Data Manual, Signetics, Sunnyvale, CA, 1977, p 677-685. (View)
View full Circuit Diagram | Comments | Reading(755)
Published:2009/7/15 3:10:00 Author:Jessie
Uses 28-V relay to give delay of 5 sec, with recycle time of 200 millisec. -R.W. Eubank. Fast Cycling Time-Delay.EEE.12:3,p71 (View)
View full Circuit Diagram | Comments | Reading(837)
Published:2009/7/15 3:10:00 Author:Jessie
For testing phase detector, one output gives reference cosine function and other gives waveform that can be varied in phase from sine to cosine function, with choke of high or low output impedance. Q1 is modified Colpitts. Frequency stability is 1% from 1 kc to 100 kc with regulated power supply.-J.G. Peddie, Oscillator Generates Sine, Cosine Waves Simultaneously, Electronics,37:22, p 74. (View)
View full Circuit Diagram | Comments | Reading(886)
Published:2009/7/15 3:09:00 Author:Jessie
Used in noise investigation, analog computation, and measurement of power in complex wave-forms, where squarer of high accuracy and wide bandwidth is required. First stage is phase divider whose outputs drive squaring fet's Q2 and Q3 Output of squarer is coupled through capacitor to meter rectifier whose reading is Proportional to square of amplitude of input voltage.-L. J. Sevin, Jr., Field-Effect Transistors, McGraw-Hill, N.Y., 1965, p 83. (View)
View full Circuit Diagram | Comments | Reading(727)
Published:2009/7/15 3:08:00 Author:Jessie
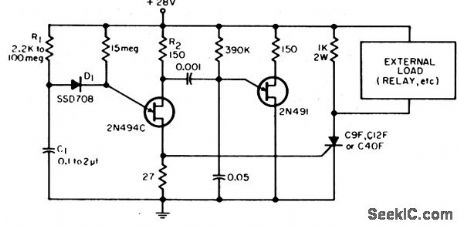
Gives time delays over 3 minutes without need for tantalum or electrolytic capacitor. Timing capacitor C1 can be mylar unit. Application of power in itiates timing of power, which is determined by R1-C1. Al end of interval, 2N494C fires other scr, to place supply voltage across load.-D. V. Jones, Precision Solid-State Delay Circuit, EEE, 11:12, p 26-27. (View)
View full Circuit Diagram | Comments | Reading(665)
Published:2009/7/15 3:06:00 Author:Jessie
Uses two cascaded complementary stages in which tunnel diodes are used with transistors. Takes +10V input pulse.- Transistor Manual, Seventh Edition, General Electric Co. 1964, p 369. (View)
View full Circuit Diagram | Comments | Reading(837)
Published:2009/7/15 3:05:00 Author:Jessie
Range of 0.3 millisec to 5 hours is obtained without using electrolytic capacitor. At end of timing interval, initiated by applying power and determined by R1-C1, 2N494C triggers controlled rectifier- Transistor Manual, Seventh Edition, General Electric Co. 1964, p 322. (View)
View full Circuit Diagram | Comments | Reading(716)
Published:2009/7/14 4:37:00 Author:May
Combination of PIC635 boost switching regulator and TL497 control circuit accepts DC input voltage and provides regulated output voltage that must be greater than input voltage. When transistor switch is turned on, input voltage is applied across L. When transistor is turned off, energy stored in L is transferred through diode to load where it adds to energy transferred directly from input to output during diode conduction time, Output voltage is regulated by controlling duty cycle.- Flyback and Boost Switching Regulator Design Guide, Unitrode, Watertown, MA, 1978, U-76, p 9. (View)
View full Circuit Diagram | Comments | Reading(679)
Published:2009/7/15 3:05:00 Author:Jessie
Current-controlled oscillator section of Exar XR-567 tone decoder is connected to double frequency of square-wave output by feeding portion of output at pin 5 back to input at pin 3 through resistor. Quadrature detector of IC then functions as frequency doubler to give twice output frequency at pin 8. Supply voltage range is 5-9 V.- Phase-Locked Loop Data Book, Exar Integrated Systems, Sunnyvale, CA, 1978, p 41-48. (View)
View full Circuit Diagram | Comments | Reading(3267)
| Pages:146/471 At 20141142143144145146147148149150151152153154155156157158159160Under 20 |