Published:2011/6/18 2:06:00 Author:Seven | Keyword: charging telephone
View full Circuit Diagram | Comments | Reading(720)
Published:2011/6/18 2:10:00 Author:Seven | Keyword: recording telephone
View full Circuit Diagram | Comments | Reading(812)
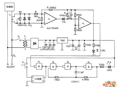
Published:2011/6/23 6:51:00 Author:qqtang | Keyword: timer circuit
In the circuit is the timer circuit used by TV sets. In the circuit, the current transformer T2 is used to test the current in the power wires while the TV is working, the output of T2 is added on the input terminal of op-amp A1. To prevent A1 from being broken by over input, VD1, VD2, R1 and R2 are used to share the voltage and fulfill the function of protection. R3 provides with a bias voltage which is higher than 7mV for A1, when there is a AC in T2, A1 is outputting a low LEV, the the current is a changing DC, as the time constants of A4 and C1 is large, so A2 is outputting a low LEV while there is a AC in T2.
(View)
View full Circuit Diagram | Comments | Reading(624)
Published:2011/6/14 20:31:00 Author:Lucas | Keyword: Electronic rodent repeller
The electronic rodent repeller circuit is relatively simple, it is composed of 5 times pressure rectifier circuit (rectifier diodes VD1 ~ VD5 and capacitors C1 ~ C5) and labyrinth electrodes, and the circuit is shown as the chart. AC 220Y voltage is rectified and filtered by rectifier diode VD1 ~ VD5 and capacitors C1 ~ C5 to produce a pulse DC high voltage with about 1.5kV, which is added on the 220V voltage ends of labyrinth electrodes, when the rat steps on the electrode, the current passes the rat, the mouse will die as electric shock. R uses 1/2W metal film resistor. C1 ~ C5 select ceramic capacitors with the voltage in 600V. VD1 ~ VD5 use 1N4007 silicon rectifier diodes.
(View)
View full Circuit Diagram | Comments | Reading(1930)
Published:2011/6/14 23:35:00 Author:Robert | Keyword: Single-Chip, Remote Control, Transmitter, Integrated


The CGO602CESA is a single-chip remote control transmitter integrated circuit which can be used in many kinds of remote control systems such as TV set, audio device, player and so on. The CGO602CESA integrated circuit has internal remote control telecommand encoder, keys scanning pulses generater, clock oscillation circuit, emission signal buffer, testing circuit and other some accessory circuit. The CGO602CESA integrated circuit uses 36 feet quartet packaging, its foot function and data is shown in the table 1. The remote control transmitter's typical application circuit composed of CGO602CESA integrated circuit is shown in picture 1. (View)
View full Circuit Diagram | Comments | Reading(579)
Published:2011/6/14 23:18:00 Author:Robert | Keyword: 12V, Electronic, Auto-Control, Fishing, Principle
This device uses self-oscillation method. The transistor BG1-4, BG5-8 and T1, T2, D1 and R1 make up a high-frequency self-oscillation device. The T1's secondary output signals are high-frequency high-voltage pulses and then these pulses would be changed to DC high voltage by the doubler rectifier circuit which is made up by D1, D2, C1 and C2. And then it would input to the back stage. The back stage uses the SCR output circuit. It is a low-frequency oscillator circuit made by capacitor C6, SCR Q1, bidirectional trigger diode D5 and coil T3. This circuit would change the DC high-voltage signals to low-frequency pulses mode for output. The JP4 in the picture can be connected to a potentiometer to adjust back stage's discharge frequency. The JP5 can be connected to the high-voltage and low-voltage switch.
(View)
View full Circuit Diagram | Comments | Reading(1327)
Published:2011/6/14 23:19:00 Author:Robert | Keyword: Practical, Pressure, Adjustable, System



A practical pressure adjustable system circuit is shown in the picture. +12V power would be changed to 5V voltage through the 78L05 (IC2) to supply separately to MPX5100. Other circuits are all use the +12V power. MC33033 (IC1) is electrical motor controller. MC34272 (IC3) is a double operational amplifier (only one operational amplifier is used). To improve the efficiency, the electrical motor driver circuit uses a MPM3002 type driving module. Its internal part is a H-bridge circuit made up by 2 P-channel power FET (V1, V2) and 2 N-channel power FET (V3, V4). Its driving current can be 4A. (View)
View full Circuit Diagram | Comments | Reading(673)
Published:2011/6/12 19:15:00 Author:Robert | Keyword: Ultrasonic Wave, Liquid Level, Indicator
The picture shows the ultrasonic wave liquid level indicator circuit. This circuit is made up by ultrasonic wave transmitter circuit and receiving circuit.
Because the ultrasonic wave features that it would not be influenced by the concentration and conductivity of the tested liquid, this circuit would have better and higher accuracy than normal contacted liquid level displaying circuit.
The ultrasonic wave transmitter circuit is made up by 555, R1, W1, C1 and ultrasonic transmitter head UCM40T. The ultrasonic receiving circuit is made up by the receiving head UCM40R which is corresponding to the transmitter head, cascaded amplifier BG1 and BG2 and the detecting circuit. When the liquid level close the receiving head, the voltage meter's deflection angle would gain. And the closer to the liquid level, the bigger the corresponding deflection angle would be.
(View)
View full Circuit Diagram | Comments | Reading(994)
Published:2011/6/15 7:28:00 Author:Robert | Keyword: Fan, Single-Chip, Micro-Computer, Integrated


The DZS-01 has three kinds of wind speed and 6h three-stages untired electronic timing, a group of shook (or fancy lantern) control functions. It uses the RC oscillator as its time base source.
The DZS-01 IC uses 16-pin dual in-line plastic package. Its pin functions and data are listed in table 1, and its typical application circuit is shown in picture 1.
The table 1 shows the DZS-01 IC's pin functions and data.
The picture 1 shows the DZS-01 IC's typical application circuit. (View)
View full Circuit Diagram | Comments | Reading(891)
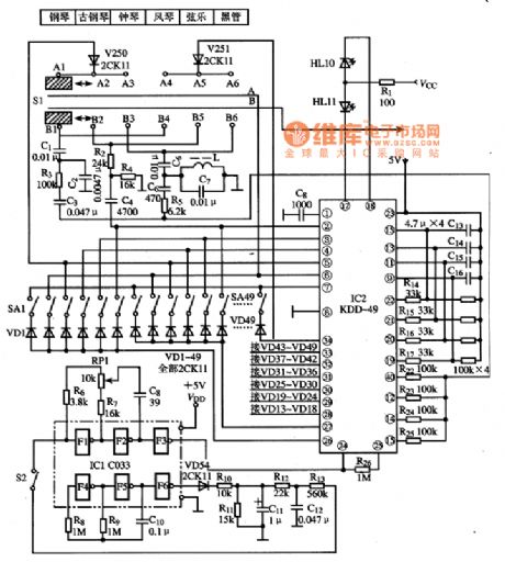
Published:2011/6/15 7:12:00 Author:Robert | Keyword: IC, Typical, Application
The KDD49 is a melody playing IC which is widely used in many brands of electronic musical instruments such as electronic organ.
The KDD49 IC's internal part is made up by oscillator frequency control circuit, switching matrix circuit, envelop control circuit, music signal processing circuit, displaying driver control circuit and some other secondary function circuits.
The melody playing typical application circuit composed of KDD49 IC is shown in the picture.
The picture shows the KDD49 IC's typical application circuit. (View)
View full Circuit Diagram | Comments | Reading(724)
Published:2011/6/15 7:44:00 Author:Robert | Keyword: Six Sound Channel, Audio, DAC, Integrated


The DA1196 is a six sound channel audio DAC IC which is widely used in home theater, DVD player, car audio and other kinds of high-definition audio systems.
The DA1196 IC's internal part is made up by clock signal processing circuit, bit clock signal processing circuit, left and right clock signal processing circuit, audio data signal processing circuit, analog audio signal processing circuit and so on.
The DA1196 IC uses 28-pin double in-line package and its pin functions and data are listed in table 1.
The table 1 shows DA1196 IC's pin functions and data.
The picture 1 shows DA1196 IC's typical application circuit. (View)
View full Circuit Diagram | Comments | Reading(1828)
Published:2011/6/15 2:14:00 Author:Robert | Keyword: IC, Typical, Application
The KDD28 is a double sound-channel tone power amplifier IC which is used in many audio equipments such as electronic organ, multimedia audio, computer audio and so on.
The KDD28 IC has internal two channel power amplifier circuit with the same function. And it also has over-heat protection circuit and over-current protection circuit and so on.
The picture shows the KDD28 IC typical application circuit. (View)
View full Circuit Diagram | Comments | Reading(556)
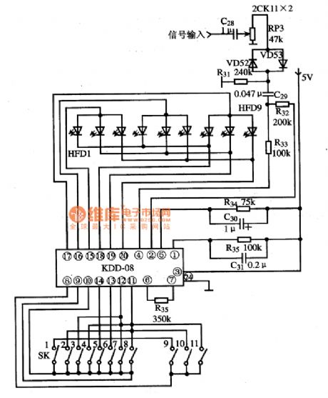
Published:2011/6/15 7:48:00 Author:Robert | Keyword: IC, Typical, Application
The KDD-08 is a automatical rhythm IC which is widely used in many kinds of electronic musical instruments such as electronic organ.
The automatical rhythm typical application circuit composed of KDD-08 IC is shown in the picture.
The picture shows the KDD-08 IC's typical application circuit. (View)
View full Circuit Diagram | Comments | Reading(648)
Published:2011/6/17 21:04:00 Author:Robert | Keyword: IC, Typical, Application


The KA8601 is a special calling IC produced by the Samsung company which is more used in all-digital type recording telephones such as the HL868P/TSD series all-digital recording telephones and so on.
The KA8601 is a large-scale special calling IC which can be used to achieve all the functions of hand-held calling and hand-free calling.
The hand-held calling circuit composed of KA8601 IC is shown in picture 1 and the hand-free calling circuit composed of KA8601 is shown in picture 2.
The picture 1 shows the hand-held calling typical application circuit composed of KA8601 IC.
The picture 2 shows the hand-free calling typical application circuit composed of KA8601 IC. (View)
View full Circuit Diagram | Comments | Reading(782)
Published:2011/6/17 20:47:00 Author:Robert | Keyword: Control, Single-Chip, Micro-Computer, Integrated




The CXP50116 is a system control single-chip micro-computer IC produced by the Japanese Sony company which is widely used in many brands of players.
The CXP50116 has internal 488x4b bits memory, A-I intefraced circuit, display power memory, fluorescent displaying/driver circuit, logic processing circuit, central processing unit (CPU), ND switching circuit, program/counting circuit, clock oscillation circuit and some other control or secondary function circuits which are used for receiving local machine's key and remote-control telecommand signals. It would drive the circuit to do the corresponding function after processing the signals and it would control the kinds of displaying. (View)
View full Circuit Diagram | Comments | Reading(912)
Published:2011/6/17 6:55:00 Author:Robert | Keyword: IC, Application
The KA7552 is a switching power control IC produced by the FAIR CHLD company which is widely used in imported player, fax equipment, printers and monitors and other electronic equipment's switching power circuit.
The switching power typical application circuit composed of the KA7552 IC is shown in the picture.
The picture shows the KA7552 IC's typical application circuit.
It shoube be noted that this picture is original switching power circuit picture. So the component symbols which do not meet the standard in the picture are unchanged.
It would be difficult to buy the original model if the KA7552 IC is broken. After comparing it is found that the FA5311 power IC's electrical specifications is nearly the same with this IC which is used in computer monitors. (View)
View full Circuit Diagram | Comments | Reading(19441)
Published:2011/6/15 0:49:00 Author:Robert | Keyword: Integrated Circuit, Internal, Diagram
The HT6308 is a fan single-chip micro-computer IC which is widely used in many kinds of fan program control circuits.
The HT6308 IC is produced by the large-scale CMOS process technology. Besides the control for normal wind speed, it can be used to select three kinds of wind, which is normal wind, simulated natural wind and sleeping wind. It can also separately control the up and down, left and right movement of the fan shook, and at the same time do the movement of comprehensive and three-dimensional shook. It has the timing function as long as 8h and has the key-sound reminder function when shutdown. Its internal diagram circuit is shown in the picture.
The picture shows the HT6308 IC internal diagram circuit. (View)
View full Circuit Diagram | Comments | Reading(683)
Published:2011/6/14 23:21:00 Author:Robert | Keyword: Integrated Circuit, Typical, Application
The GL3276ADis a infrared signal receiving integrated circuit which is always used in the player, air conditioner, audio equipments and other remote-control system.
The remote-control receiving typical application circuit composed of GL3276AD integrated circuit is shown in the picture.
The picture shows the GL3276AD integrated circuit's typical application circuit. (View)
View full Circuit Diagram | Comments | Reading(3251)
Published:2011/6/14 23:32:00 Author:Robert | Keyword: Integrated, Typical, Application
The F117 is a communication single-chip micro-computer integrated circuit which is widely used in Fengling series full-standard caller ID IP telephones.
The IP telephone control system typical application circuit composed of F117 integrated circuit is shown in the picture.
The picture shows the F117 integrated circuit's typical application circuit. (View)
View full Circuit Diagram | Comments | Reading(802)
Published:2011/6/14 23:33:00 Author:Robert | Keyword: Single-Chip, Micro-Computer, Integrated


The CH04801-5F43 is a single-chip micro-computer integrated circuit which is widely used in Changhong etc. large screen digital color TVs. The CH0403-5H61 has internal central processing unit (CPU), clock oscillation circuit, reset control circuit, keys command decoder circuit, I(2)C bus control circuit, remote control telecommand signal processing circuit, screen displaying and character generation and processing circuit and other some control or secondary function circuit. Its internal circuit diagram and pin function and signal flow is shown in picture 1.
The CH04801-5F43 integrated circuit uses 52 feet double-row package, its pin function is shown in picture 1 and its pin's letter code and data is shown in table 1. (View)
View full Circuit Diagram | Comments | Reading(553)
| Pages:98/126 At 2081828384858687888990919293949596979899100Under 20 |