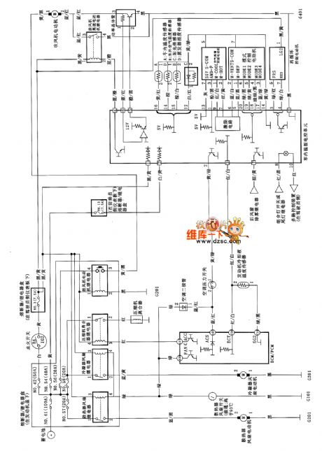
Published:2011/4/14 21:21:00 Author:muriel | Keyword: Guangzhou Honda accord, automatic temperature control
Guangzhou Honda accord automatic temperature control circuit diagram is as shown
(View)
View full Circuit Diagram | Comments | Reading(952)
Published:2011/4/14 21:20:00 Author:muriel | Keyword: Guangzhou Honda accord , anti theft system
Guangzhou Honda accord anti theft system circuit diagram is as shown
(View)
View full Circuit Diagram | Comments | Reading(563)
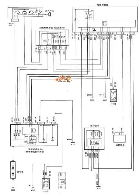
Published:2011/4/14 21:18:00 Author:muriel | Keyword: Guangzhou Honda accord, anti theft system
Guangzhou Honda accord anti theft system circuit diagram(one) is as shown
(View)
View full Circuit Diagram | Comments | Reading(706)
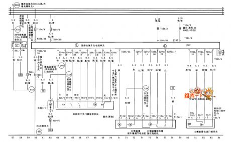
Published:2011/4/14 21:19:00 Author:muriel | Keyword: Guangzhou Honda accord, anti theft system
Guangzhou Honda accord anti theft system circuit diagram(two) is as shown
(View)
View full Circuit Diagram | Comments | Reading(769)
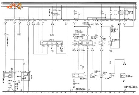
Published:2011/4/14 21:15:00 Author:muriel | Keyword: Guangzhou Honda accord , combination switch
Guangzhou Honda accord combination switch circuit diagram is as shown
(View)
View full Circuit Diagram | Comments | Reading(622)
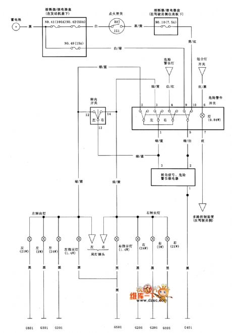
Published:2011/4/14 21:14:00 Author:muriel | Keyword: Guangzhou Honda accord , steering danger warning
Guangzhou Honda accord steering danger warning circuit diagram is as shown
(View)
View full Circuit Diagram | Comments | Reading(614)
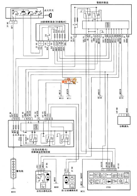
Published:2011/4/14 21:08:00 Author:muriel | Keyword: XSARA , saloon car, key forgotten alarm, transponder
XSARA saloon car key forgotten alarm and transponder circuit diagram is as shown
(View)
View full Circuit Diagram | Comments | Reading(1748)
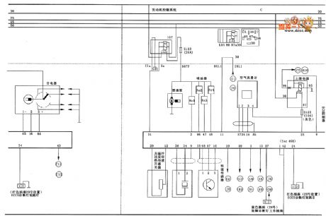
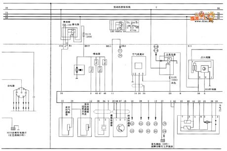
Published:2011/4/14 21:11:00 Author:muriel | Keyword: Zastava , saloon car, engine fuel injection system
Zastava CA7200E3(L) type saloon car engine fuel injection system(two) circuit diagram is as shown
(View)
View full Circuit Diagram | Comments | Reading(1388)
Published:2011/4/14 21:12:00 Author:muriel | Keyword: Zastava, saloon car , engine fuel injection system
Zastava CA7200E3(L) type saloon car engine fuel injection system(three) circuit diagram is as shown
(View)
View full Circuit Diagram | Comments | Reading(1013)
Published:2011/4/14 21:13:00 Author:muriel | Keyword: Zastava, saloon car, engine fuel injection system
Zastava CA7200E3(L) type saloon car engine fuel injection system(four) circuit diagram is as shown
(View)
View full Circuit Diagram | Comments | Reading(648)
Published:2011/4/14 21:05:00 Author:muriel | Keyword: XSARA, saloon car, rear windshield wiper , rear air window washing
XSARA saloon car rear windshield wiper and rear air window washing circuit diagram is as shown
(View)
View full Circuit Diagram | Comments | Reading(795)
Published:2011/4/14 21:03:00 Author:muriel | Keyword: JETTA AT, JETTA GT , saloon car, generator, starter, radiator, automatic choke
JETTA AT, JETTA GT saloon car generator,starter,radiator and automatic choke circuit diagram is as shown
(View)
View full Circuit Diagram | Comments | Reading(2476)
Published:2011/4/14 21:01:00 Author:muriel | Keyword: JETTA AT, JETTA GT , saloon car, induction manifold, ignition system, instrument, oil pressure gauge , water temperature sensor
JETTA AT, JETTA GT saloon car induction manifold,ignition system,instrument,oil pressure gauge and water temperature sensor circuit diagram is as shown
(View)
View full Circuit Diagram | Comments | Reading(1314)
Published:2011/4/14 20:58:00 Author:muriel | Keyword: JETTA AT, JETTA GT, saloon car, fuel gauge, oil pressure warning, digital clock, tachometer, parking braking, cassette lighting , brake fluid surface warning
JETTA AT, JETTA GT saloon car fuel gauge,oil pressure warning,digital clock,tachometer, parking braking, cassette lighting and brake fluid surface warning circuit diagram is as shown
(View)
View full Circuit Diagram | Comments | Reading(1524)
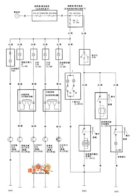
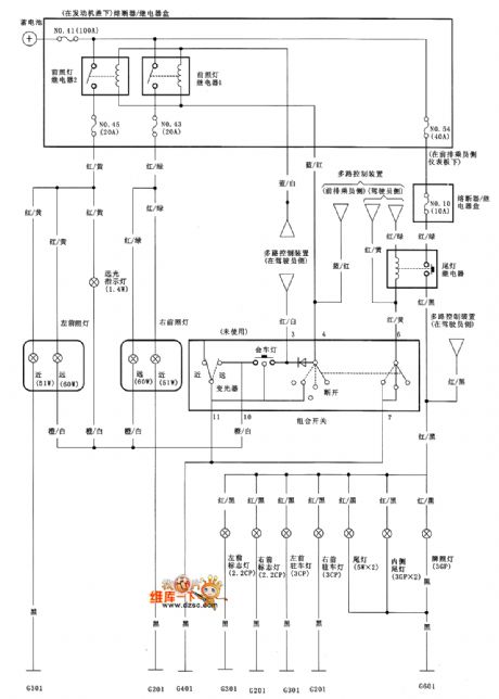
Published:2011/4/14 20:54:00 Author:muriel | Keyword: Guangzhou Honda accord, body light
Guangzhou Honda accord body light circuit diagram is as shown
(View)
View full Circuit Diagram | Comments | Reading(595)
Published:2011/4/14 21:29:00 Author:muriel | Keyword: XSARA, saloon car , brake fluid liquid level , parking braking indicator light
XSARA saloon car brake fluid liquid level and parking braking indicator light circuit diagram is as shown
(View)
View full Circuit Diagram | Comments | Reading(1133)
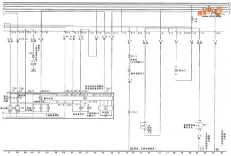
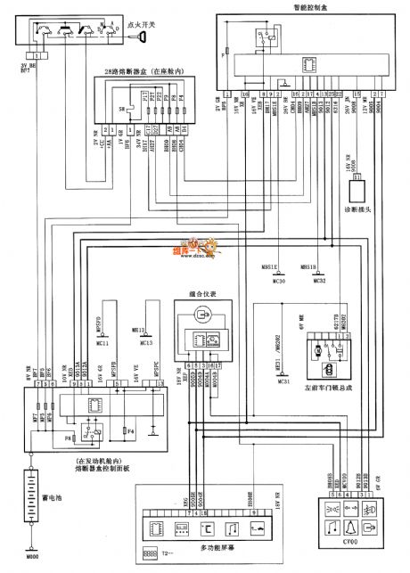
Published:2011/4/14 21:17:00 Author:muriel | Keyword: Guangzhou Honda accord, anti theft system
Guangzhou Honda accord anti theft system circuit diagram(three) is as shown
(View)
View full Circuit Diagram | Comments | Reading(698)
Published:2011/4/14 20:34:00 Author:muriel | Keyword: VW Passat , front row right side door electronic control unit, centre door lock electronic control unit, front row right side motor-dirven door lock switch, front row right side rearview mirror heating
VW Passat front row right side door electronic control unit, centre door lock electronic control unit, front row right side motor-dirven door lock switch, front row right side rearview mirror heating circuit diagram is as shown
(View)
View full Circuit Diagram | Comments | Reading(2829)
Published:2011/4/15 6:07:00 Author:Rebekka | Keyword: Wireless remote control fan speed controller


Governor has a strong, medium, weak three wind speed. It can be controlled by wireless remote control or touching manual switch. It can be used for speed regulating fan and the transformation of ceiling fan. After circuit installation is complete, it can be connected electric motors. For the speed tap motor, you can connect it follow the figure above. For electric motor that speed regulated by reactor, you can follow the second figure to connect. (View)
View full Circuit Diagram | Comments | Reading(3552)
Published:2011/4/15 6:09:00 Author:Rebekka | Keyword: telephone equipment
View full Circuit Diagram | Comments | Reading(528)
| Pages:134/164 At 20121122123124125126127128129130131132133134135136137138139140Under 20 |