Position: Home > Circuit Diagram > Index 622
Low Cost Custom Prototype PCB Manufacturer

Circuit Diagram

Index 622

AC_MILLIVOLTMETER

Published:2009/7/15 3:22:00 Author:Jessie

AC_MILLIVOLTMETER
Combination of diode bridge and opamp forms basis for precise rneasurement of AC input voltages so small that they would be in nonlinear range of diodes alone Article discusses linearity problems and give output waveforms.-G, B. Clayton, Experiments with Operational Amplifiers, Wireless World, June 1973, p 275-276.   (View)

View full Circuit Diagram | Comments | Reading(2355)

UJT_RELAY_OPERATING_DELAY

Published:2009/7/15 3:21:00 Author:Jessie

UJT_RELAY_OPERATING_DELAY
When switch is closed, capacitor charges to voltage at which uniiunction triggers, then discharges through unijunctior transistor and relay alter time delay determined by RT, which is about 1 sec of delay for each 10K of resistance.- Transistor Manual, Seventh Edition, General Electric Co., 1964, p 320.   (View)

View full Circuit Diagram | Comments | Reading(1150)

COLLECTOR_CAPACITORS_SPEED_SWITCHING_

Published:2009/7/15 3:20:00 Author:Jessie

COLLECTOR_CAPACITORS_SPEED_SWITCHING_
Capacitors acting with 3-ohm resistors in collector circuits provide energy storage to increase switching speed.-A. G. Lloyd, Speed-Up Circuits Improve Switching of Transistor Inverters, Electronics, 34:45, p 92-94.   (View)

View full Circuit Diagram | Comments | Reading(769)

MICROCOULOMETER_CONTROLLED_TIME_DELAY

Published:2009/7/15 3:20:00 Author:Jessie

MICROCOULOMETER_CONTROLLED_TIME_DELAY
Gives delay accuracies of 1% for intervals from 30 sec to 350 hr. Delay interval ends when mercury in capillary glass tube is completely plated onto switching electrode of microcoulometer. With two delays in series, one can be reset while other is in timing mode, to give automatic reset.-Time-Delay Circuit Gives 1-Percent Accuracy, EEE, 13:9, p 94.   (View)

View full Circuit Diagram | Comments | Reading(991)

NAB_PLAYBACK_PREAMP

Published:2009/7/14 5:18:00 Author:May

NAB_PLAYBACK_PREAMP
Provides standard NAB equalization for tape player requiring 0.5 VRMS from head having sensitivity of 800μV at 1 kHz, with operating speed of 3 3/4 in/s. Design procedure is given. Voltage gain at 1 kHz is 56 dB.- Audio Handbook, National Semiconductor, Santa Clara, CA, 1977, p 2-31-2-37.   (View)

View full Circuit Diagram | Comments | Reading(1990)

HALL_EFFECT_MULTIPLIER

Published:2009/7/15 3:19:00 Author:Jessie

HALL_EFFECT_MULTIPLIER
Circuit gives algebraic product of two inputs. Accuracy is only 0.5%, but cost is low. Control current is applied through long dimension of Hall semiconductor element, to produce voltage acr oss width of element that is proportional to product of control current and magnetic fluxdensity. –w. A. Scanga, A. R. Hilbinger, and C. M. Barrack, Hall-Effect Multipliers, Electronics, 33:29, p 64-67.   (View)

View full Circuit Diagram | Comments | Reading(1033)

HEADPHONE_AMPLIFIER

Published:2009/7/14 5:16:00 Author:May

HEADPHONE_AMPLIFIER
Used in high-quality stereo cassette deck operating from AC line or battery. Provides gain of 5 in class A, for use with low-sensitivity headphones or low-impedance headphones down to 100 ohms. Replay amplifier output alone is adequate for head-phones having 2000-ohm load impedance or high sensitivity. Article gives all other circuits of cassette deck and describes operation in detail. Input to volume contrails taken from output of opamp in replay amplifier, nominally about+5V.-J. L. Linsley Hood, Low-Noise, Low-Cost Cassette Deck, Wireless World, Part 2-June, 1976, p 62-66 (Part 1-May 1976, p 36-40; Part 3-Aug, 1976, p 55-56).   (View)

View full Circuit Diagram | Comments | Reading(0)

LOW_COST_TIMER

Published:2009/7/14 5:16:00 Author:May

LOW_COST_TIMER
Want a simple timer at practically no cost? Depending on what parts you have, you might be able to build this circuit for less than a dollar. When S1 is closed, C1 begins to charge through R1 toward the 9-V supply. When the voltage at the input of the buffer, pin 3, reaches about 70 percent of the supply voltage, the output switches high for an 0N-time delay function. As long as S1 remains closed, the circuit will maintain the high output at pin 2. Opening S1 resets the timer by allowing C1 to discharge through D1 and R2.   (View)

View full Circuit Diagram | Comments | Reading(1296)

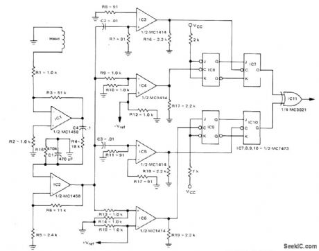
CASSETTE_DATA_READOUT

Published:2009/7/14 5:15:00 Author:May

CASSETTE_DATA_READOUT
Uses separate circuits haying threshold provisions for both positive and negative peaks, for reading data stored on cassette tape at 15 in/s. Head output signal is 10 mV. Phase encoding is used with 1600 flux reversals per inch. Circuit design procedure is given. Two Motorola MC1458 gain stages feed head output to passive differentiators C2-R7 and C3-R11 to generate zero crossing. Corner frequency for each differentiator is 86 kHz. IC3 and IC4 process negative-going peaks, while IC5 and IC6 process positive-going peaks. Outputs of IC4 and IC6 drive T flip-flops serving as data inputs to IC7 and IC10.- The Recovery of Recorded Digital Information in Drum, Disk and Tape Systems, Motorola, Phoenix, AZ, 1974, AN-711, p 9.   (View)

View full Circuit Diagram | Comments | Reading(953)

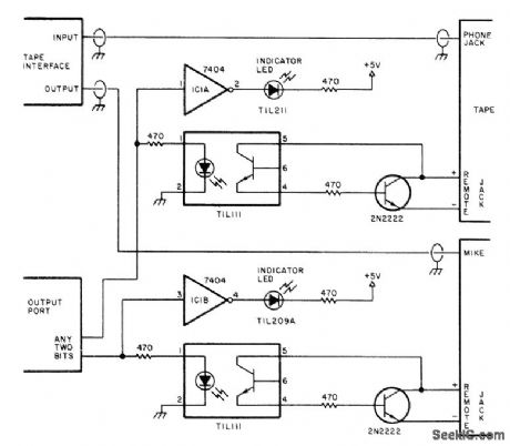
CASSETTE_FILE_UPDATE

Published:2009/7/14 5:14:00 Author:May

CASSETTE_FILE_UPDATE
Interface circuit controls two tape decks for updating mailing lists or other sequential files stored on magnetic tape in audio cassettes. Two cassette tape recorders are required, one for input (reading files) and one for output (writing files). Micro-processor tape input and output circuits are connected to appropriate tape unit as shown. Only one cassette operates at any given time. Optocouplers prevent polarity or voltage problems between tape motor and microprocessor. Tape functions are under software control. Soft-ware delay of about is allows tape motor to come up to speed before recording starts. Records are in numerical or other logical sequence, so updating requires only one pass. On update, old cassette file is read into microprocessor for deletion, change, or addition of data, and corrected data is written on new cassette. Article covers use for maintaining Christmas card and other mailing lists, payroll records sequenced by Social Security number, and other sequential lists.-W. D. Smith, Fundamentals of Sequential File Processing, BYTE, Oct. 1977, p 114-116, 118, 120, 122, 124, and 126-127.   (View)

View full Circuit Diagram | Comments | Reading(1428)

PROGRAMMABLE_0_825_Hz_PULSES

Published:2009/7/14 5:13:00 Author:May

PROGRAMMABLE_0_825_Hz_PULSES
Inexpensive pulse generator is programmable in 0.4-Hz steps from 0 to 825 Hz, and can be modified to extend range to 200 kHz, Circuit uses 555 connected in astable mode, with timing resistor RA replaced by 11 sets of timing resistors and switching transistors. Inputs and outputs are TTL-compatible. When bit input is high (0), its associated transistor is turned off. When bit input is low (1), transistor is on, allowing C1 to charge. When more than one input is low, charging is through parallel combination of resistors. Width of output pulse T1 is constant over frequency range.-E. G. Laughlin, Inexpensive Pulse Generator Is Logic Programmable, EDN Magazine, Aug. 20, 1974, p 92.   (View)

View full Circuit Diagram | Comments | Reading(1116)

CD4050_TIMER

Published:2009/7/14 5:12:00 Author:May

CD4050_TIMER
Three stages are used to produce three consecutive time delays. The time delay for each stage is very close to 1.1 RnCn. Diode Dn, allows quicker reset of stage n.   (View)

View full Circuit Diagram | Comments | Reading(3580)

CASSETTE_INTERFACE

Published:2009/7/14 5:12:00 Author:May

CASSETTE_INTERFACE
With quality recorder and tapes, interface operates reliably at 1100 bauds, for loading 24K microprocessor system in 246 s, Cassette output is amplified and clipped by limiting amplifier IC34. Bandpass filters followed by full-wave detectors respond to 2125-Hz mark and 2975-Hz space frequencies and feed their outputs to summing junction at pin 5 of three-pole active low-pass filter IC37. 2975-Hz tones are rectified to positive voltage and 2125-Hz tones to negative voltage, with amplitudes varying from maximum at exact frequencies to sum voltage of 0 V at midfrequency of 2550 Hz. Output opamp IC38 delivers correct TTL level for reading by single-bit input port.-R. Suding, Why Wait? Build a Fast Cassette Interface, BYTE, July 1976, p 46-53.   (View)

View full Circuit Diagram | Comments | Reading(0)

CASSETTE_PREAMP

Published:2009/7/14 5:10:00 Author:May

CASSETTE_PREAMP
Provides gain of 81 dB and 0.22 mVRMS for 10K load. Gain drops to about 78 dB and output is 0.1 mVBMS for 600-ohm load. Gain values are for 100 Hz, with gain dropping above and below this value.- Signetics Analog Data Manual, Signetics, Sunnyvale, CA, 1977, p 782.   (View)

View full Circuit Diagram | Comments | Reading(1190)

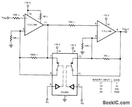
BINARY_CONTROL_OF_GAIN

Published:2009/7/14 5:09:00 Author:May

BINARY_CONTROL_OF_GAIN
Gain of amplifier increases by decades from 1 to 1000 as binary input to A1 and A0 of DG304 low-power analog switch decreases from 1,1 to 0,0. Power dissipation of switch is less than 0.1 mW.- Analog Switches and Their Applications, Siliconix, Santa Clara, CA, 1976, p 7-86.   (View)

View full Circuit Diagram | Comments | Reading(768)

555_AS_TONE_GENERATOR

Published:2009/7/15 3:31:00 Author:Jessie

555_AS_TONE_GENERATOR
Connection of 555 timer as astable MVBR starts next timing cycle automatically, generating sequential square-wave output pulses in audio-frequency range with sufficient power to drive miniature 8-ohm loudspeaker. R1 controls frequency of tone.-F.M. Mims, Integrated Circuit Projects, Vol. 2, Radio Shack, Fort Worth, TX, 1977, 2nd Ed., p 66-70.   (View)

View full Circuit Diagram | Comments | Reading(1149)

PREFERRED_30_MC_I_F_PULSE_AFC

Published:2009/7/15 3:30:00 Author:Jessie

PREFERRED_30_MC_I_F_PULSE_AFC
For use in pulse-modulated systems, to maintain a difference of 30 Mc between Transmitter and local oscillator frequencies. If local oscillator is required to operate 30 Mc below transmitter, discriminator diodes V3 and V4 should be reversed. Circuit is a hunting system, because local oscillator is swept over band of frequencies to find correct operating point. During search, phantastron V8 acts as saw tooth generator to provide sweep voltage for control element of local oscillator (repeller of klystron).-NBS, Handbook Preferred Circuits Navy Aeronautical Electronic Equipment, Vol. I, Electron Tube Circuits, 1963, PC 53, p 53-2.   (View)

View full Circuit Diagram | Comments | Reading(658)

ERASE_BIAS_OSCILLATOR

Published:2009/7/14 5:09:00 Author:May

ERASE_BIAS_OSCILLATOR
Used in high-quality stereo cassette deck operating from AC line or battery. Provides up to 33 VRMS at 50-kHz erase frequency, as required for completely erasing existing recording on tape when recording over it. Supply voltage should be in range of 12-14 V. Article gives all other circuits of cassette deck and describes operation in detail.- J. L. Linsley Hood, Low-Noise, Low-Cost Cassette Deck, Wireless World, Part 1-May 1976, p 36-40 (Part 2-June 1976, p 62-66; Part 3-Aug. 1976, p 55-56)   (View)

View full Circuit Diagram | Comments | Reading(3873)

RING_DELAY_STARTING_UNIT

Published:2009/7/15 3:29:00 Author:Jessie

RING_DELAY_STARTING_UNIT
Consists of blocking oscillator and 3-microsec delay line. Ring start switch fires blocking oscillator once and starts ring. Ring stop switch opens oscillator input to slop ring delay from oscillating.-M. T. Nadir, Microsecond Sampler Handles 126 Channels, Electronics, 32:4, p 36-39.   (View)

View full Circuit Diagram | Comments | Reading(743)

DIODE_PHANTASTRON_AFC_FOR_AIRBORNE_RADAR

Published:2009/7/15 3:28:00 Author:Jessie

DIODE_PHANTASTRON_AFC_FOR_AIRBORNE_RADAR
Pentode is astable phantastron during search and d-c amplifier during lock-on.Operation is nearly independent of tube characteristics. Provides tight control of local oscillator frequency because during lock-on, pentode furnishes direct control of klystron repeller.-NBS, Handbook Preferred Circuits Navy Aeronautical Electronic Equipment, Vol.1 Electron Tube Circuits, 1963, p N 13-6.   (View)

View full Circuit Diagram | Comments | Reading(765)

Pages:622/2234 At 20621622623624625626627628629630631632633634635636637638639640Under 20