Published:2009/7/14 4:38:00 Author:May
The AM ICL7106 31/2-digit analog-to-digital converter by Harris Semiconductor reads the -2.2-mV/°C change in the junction voltage drop of a BC547 transistor. R9 and R10 provide calibration. The basic chip has a 0- to 199.9-mV range. An LCD display made by Varitronix is used as a readout, The dc input voltage is correlated with the ambient temperature surrounding Q1. (View)
View full Circuit Diagram | Comments | Reading(3621)
Published:2009/7/15 3:11:00 Author:Jessie
Provides stable multiplication over wide temperature range, as required for high-selectivity singlefrequency telemetry tone filter. Center frequency is 8 kc and bandwidth is 40 cps. Q is about 200.-W. New, Jr., Stable Q Mulliplier, EEE, 13:4, p 41. (View)
View full Circuit Diagram | Comments | Reading(714)
Published:2009/7/15 3:10:00 Author:Jessie
Timer providing turnoff delays up to 1 h gives warning beep about 30 s before turnoff to permit resetting if desired for watching remainder of particular program. Can be mounted inside TV set or in small chairside box connected to set by cable. Photocell can be substituted for ON/OFF switch to permit remote control with flashlight while leaving entire circuit in TV set. Can be operated from 9-V battery if this voltage is not available in receiver. Momentary closing of switch turns on TV and initiates timing cycle. With 3.6-megohm pot for R, maximum delay is 1 h. For 30-min delay, use 1.3 megohms. Setting of R determines exact delay.-J. Sandier, 9 Projects under $9, Modern Electronics, Sept. 1978, p 35-39. (View)
View full Circuit Diagram | Comments | Reading(765)
Published:2009/7/14 4:38:00 Author:May



Combination of two Signetics 5007/5008 multiplying D/A converters and NE535 opamp gives digital control of attenuation and gain in audio system. AC input controls polarity of output, giving output of ±10 V for inputs from DC to 10 kHz and ±5 V if response goes up to 20 kHz.- Signetics Analog Data Manual, Signetics, Sunnyvale, CA, 1977, p 677-685. (View)
View full Circuit Diagram | Comments | Reading(758)
Published:2009/7/15 3:10:00 Author:Jessie
Uses 28-V relay to give delay of 5 sec, with recycle time of 200 millisec. -R.W. Eubank. Fast Cycling Time-Delay.EEE.12:3,p71 (View)
View full Circuit Diagram | Comments | Reading(837)
Published:2009/7/15 3:10:00 Author:Jessie
For testing phase detector, one output gives reference cosine function and other gives waveform that can be varied in phase from sine to cosine function, with choke of high or low output impedance. Q1 is modified Colpitts. Frequency stability is 1% from 1 kc to 100 kc with regulated power supply.-J.G. Peddie, Oscillator Generates Sine, Cosine Waves Simultaneously, Electronics,37:22, p 74. (View)
View full Circuit Diagram | Comments | Reading(890)
Published:2009/7/15 3:09:00 Author:Jessie
Used in noise investigation, analog computation, and measurement of power in complex wave-forms, where squarer of high accuracy and wide bandwidth is required. First stage is phase divider whose outputs drive squaring fet's Q2 and Q3 Output of squarer is coupled through capacitor to meter rectifier whose reading is Proportional to square of amplitude of input voltage.-L. J. Sevin, Jr., Field-Effect Transistors, McGraw-Hill, N.Y., 1965, p 83. (View)
View full Circuit Diagram | Comments | Reading(728)
Published:2009/7/15 3:08:00 Author:Jessie
Gives time delays over 3 minutes without need for tantalum or electrolytic capacitor. Timing capacitor C1 can be mylar unit. Application of power in itiates timing of power, which is determined by R1-C1. Al end of interval, 2N494C fires other scr, to place supply voltage across load.-D. V. Jones, Precision Solid-State Delay Circuit, EEE, 11:12, p 26-27. (View)
View full Circuit Diagram | Comments | Reading(666)
Published:2009/7/15 3:06:00 Author:Jessie
Uses two cascaded complementary stages in which tunnel diodes are used with transistors. Takes +10V input pulse.- Transistor Manual, Seventh Edition, General Electric Co. 1964, p 369. (View)
View full Circuit Diagram | Comments | Reading(838)
Published:2009/7/14 4:38:00 Author:May
Variable pulse forming network sends rectangular pulses of current through lash tube when network is discharged by ignitron used as switch. Resulting pump action on ruby crystal then produces laser beam for optical ranging up to 3 miles.-M. L. Stitch, E. J. Woodbury and J. H. Morse, Optical Ranging System Uses Laser Transmitter, Electronics, 34:16, p 51-53. (View)
View full Circuit Diagram | Comments | Reading(1043)
Published:2009/7/15 3:05:00 Author:Jessie
Range of 0.3 millisec to 5 hours is obtained without using electrolytic capacitor. At end of timing interval, initiated by applying power and determined by R1-C1, 2N494C triggers controlled rectifier- Transistor Manual, Seventh Edition, General Electric Co. 1964, p 322. (View)
View full Circuit Diagram | Comments | Reading(719)
Published:2009/7/14 4:37:00 Author:May
Combination of PIC635 boost switching regulator and TL497 control circuit accepts DC input voltage and provides regulated output voltage that must be greater than input voltage. When transistor switch is turned on, input voltage is applied across L. When transistor is turned off, energy stored in L is transferred through diode to load where it adds to energy transferred directly from input to output during diode conduction time, Output voltage is regulated by controlling duty cycle.- Flyback and Boost Switching Regulator Design Guide, Unitrode, Watertown, MA, 1978, U-76, p 9. (View)
View full Circuit Diagram | Comments | Reading(683)
Published:2009/7/15 3:05:00 Author:Jessie
Current-controlled oscillator section of Exar XR-567 tone decoder is connected to double frequency of square-wave output by feeding portion of output at pin 5 back to input at pin 3 through resistor. Quadrature detector of IC then functions as frequency doubler to give twice output frequency at pin 8. Supply voltage range is 5-9 V.- Phase-Locked Loop Data Book, Exar Integrated Systems, Sunnyvale, CA, 1978, p 41-48. (View)
View full Circuit Diagram | Comments | Reading(3269)
Published:2009/7/14 4:37:00 Author:May
Combination of Harris HA-2530 wideband inverting amplifier and HA-2630 unity-gain current amplifier pro-vides 20-dB gain with extremely high slew rate and full power bandwidth even under heavy output loading conditions.- Linear & Data Acquisition Products, Harris Semiconductor, Melbourne, FL, Vol. 1, 1977, p 2-47-2-50. (View)
View full Circuit Diagram | Comments | Reading(700)
Published:2009/7/14 4:37:00 Author:May
When one scs triggers on, 0.2-mid commutating capacitor turns off other scs and charges its gate capacitor to negative potential. At point in charging determined by 20-meg resistor, scs is retriggered .Battery power is delivered to load with 88% efficiency.- Transistor Manual, Seventh Edition, General Electric Co., 1964, p 434. (View)
View full Circuit Diagram | Comments | Reading(846)
Published:2009/7/14 4:37:00 Author:May
Circuit provides good stability and excellent linearity over wide operating range. For values shown and +15 V supply, circuit transfer function is about t kHz/ V over 100:1 frequency range, with linearity error less than 0.5%. Although circuit does not have sine-wave output, triangle output is easily converted to sine wave by filtering to remove harmonics. Article traces circuit operation.-G. Bank, A Wideband, Linear VCO, EDN/EEE Magazine, July 15, 1971, p 49-50. (View)
View full Circuit Diagram | Comments | Reading(792)
Published:2009/7/14 4:36:00 Author:May
Q1 is operated in inverted configuration for lower leakage current. Typical on time is 0.2 sec and off lime 0.8 sec. Q1 is 2N132 and Q2 is 2N1374. Can be used as construction barricade flasher, flashing single lamp at 1 cps for up to 60 days on single battery. Use of solar-cell switch for S1, to turn off lasher automatically in daytime, will roughly double battery life in unattended locations.-Texas Instruments Inc., Transistor Circuit Design, McGraw-Hill, N.Y., 1963, p 425. (View)
View full Circuit Diagram | Comments | Reading(1591)
Published:2009/7/14 4:36:00 Author:May
Motorola MC3417 continuously variable slope delta modulator-demodulator IC is used as 16-kHz simplex voice coder-decoder for systems requiring digital communication of analog signals. Clock rate used depends on bandwidth required and can be 9.6 kHz or less for voice-only systems. Analog output uses single-pole integration network formed with 0.1μF and 10K. Report covers circuit operation in detail for various applications.- Continuously Variable Slope Delta Modulator/Demodulator, Motorola, Phoenix, AZ, 1978. DS 9488 (View)
View full Circuit Diagram | Comments | Reading(1826)
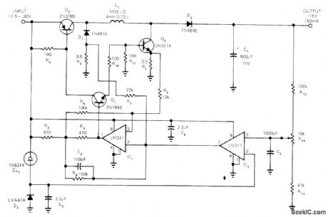
Published:2009/7/14 4:36:00 Author:May
Switching regulator operation is independent of input voltage level. When power is applied, Q1 conducts and turns on Q2 and Q3 When linear rising current of Q1 exceeds upper threshold as sensed by R1, IC1 switches to low output state and turns off all three transistors. Voltage across L1 reverses, and current flows into C1 through D1 and D2. When this current as sensed by R2 falls below lower threshold, IC1 switches back to its high output state. This oscillating action continues until output voltage as sensed by IC2 rises above desired level, when IC2 switches to its low out-put state and holds IC1 low until output drops back below preset level to complete one cycle of oscillation.-A. Delagrange, Voltage Regulator Can Have Same Input and Output Level, EDN Magazine. Aug. 5, 1973, p 87 and 89. (View)
View full Circuit Diagram | Comments | Reading(789)
Published:2009/7/14 4:36:00 Author:May
Unijunction transistor Q2 controls on time of lamp load.-D.V.Jones, Quick-On-The-Trigger Design, Electronics, 38:12, p 105-110. (View)
View full Circuit Diagram | Comments | Reading(0)
| Pages:627/2234 At 20621622623624625626627628629630631632633634635636637638639640Under 20 |