Published:2009/7/15 4:01:00 Author:Jessie
Rise time of output pulse is about 200 ns and width is about 25 μs when using 1 μF for C1. Reducing value of C1 reduces pulse width. C1 charges through R1 until voltage across C1 is high enough to bias UJT into conduction. C1 then discharges through UJT and LED and cycle repeats. LED can be any common type.-F. M. Mims, Electronic Circuit book 5:LED Projects, Howard W. Sams, Indianapolis,IN, 1976, p 30-32. (View)
View full Circuit Diagram | Comments | Reading(896)
Published:2009/7/15 4:00:00 Author:Jessie
Square-wave oscillator Q1-Q2 drives monostable gates Q3-Q5 and Q4-Q6 in parallel, and gates in turn drive push-pull amplifier using 25-amp transistorsQ7-08 lo deliver 100 w to load al 50 kc with overall efficiency of 70%.-S. L. Chin, New Circuit Design Raises Inverter Frequency Limits, Electronics, 35:43, p 59-60. (View)
View full Circuit Diagram | Comments | Reading(744)
Published:2009/7/15 3:59:00 Author:Jessie
Pentode is astable phantastron during radar search, and d-c amplifier during lock-on when pentode furnishes direct control of klystron repeller.-NBS, Handbook Preferred Circuits Navy Aeronautical Electronic Equipment, Vol. 1, Electron Tube circuits, 1963,p N13-6 (View)
View full Circuit Diagram | Comments | Reading(1719)
Published:2009/7/15 3:59:00 Author:Jessie
Square-wave output is extended in frequency by combining buffer A2A with opamp A2B functioning as capacitance multiplier for 555 timer connected as astable MVBR,Value of 1-μF timing capacitor Ct is increased in effective value by ratio of gain of A2B stage, equal to R3/R2. Output frequency thus corresponds to that of 4 7-μF capacitor, Negative supply should be equal and opposite to positive supply.-W. G. Jung, IC Timer Cookbook, Howard W. Sams, Indianapolis, IN,1977, p118-121. (View)
View full Circuit Diagram | Comments | Reading(807)
Published:2009/7/14 3:47:00 Author:May
Bus amplifiers located between keying-system outputs and formant filters provide outphosed signals that lack even-harmonic content. Combinations of these produce organ lone colors called for by voicing panel.-R. H. Dorf, Electronic Organ Uses Neon Tone Generators, Electronics, 31:35, p 36-411. (View)
View full Circuit Diagram | Comments | Reading(830)
Published:2009/7/15 3:59:00 Author:Jessie
I-f signal is amplified by Q1, clipped by Q2-Q3,and resulting square wave phase-demodulated in coincidence Circuit,Q4-Q5 which also receives similarly clipped 455-kc reference signal. Demodulated output of Q6 is reshaped by clipper Q7-Q8, to give symmetrical output with linearity for deviations up to 85 deg.-W. H. Casson and C. C. Hall, New Phase-Tracking Demodulator Will Not lock on Sidebands, Electronics, 36:6, p 52-55. (View)
View full Circuit Diagram | Comments | Reading(744)
Published:2009/7/14 3:46:00 Author:May
If you have Touch-Tone telephone service, you can put a call on hold from any phone in your house by plugging this simple device into any telephone jack. The universal hold circuit works with any phone that has a keypad with a # key. To put a call on hold, press the # key and hang up the phone. A timer extends the #-key function while you hang up phones that have a keypad built into the handset. The universal hold circuit first detects the dual-tone, multifrequency (DTMF) signal that is generated when the # key is pressed. It then activates a circuit that partially loads the telephone line so that the central office thinks a phone is still off-hook-even after it is hung up. The hold circuit remains active for 5 seconds after the # key is released, so the key does not have to be held down while the phone is being hung up. When any phone is again picked up, the hold function is canceled. (View)
View full Circuit Diagram | Comments | Reading(1789)
Published:2009/7/15 3:59:00 Author:Jessie
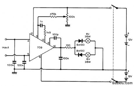
Opamp is driven open-loop so change of only 1 mV in input voltage makes output switch polarity. This is indicated by one of lamps. Both lamps go out to indicate null. If LEDs are used in place of lamps, diodes are not needed; adjust series resistance as required for full brilliance of LEDs.-B. P. Cowan, Miniature Null Indicator, Wireless World, June 1973, p 284.
(View)
View full Circuit Diagram | Comments | Reading(1012)
Published:2009/7/14 3:46:00 Author:May
Rheostat provides rate adjustment.- Transistor Manual, Seventh Edition, general Electric Co.,1964, p 379. (View)
View full Circuit Diagram | Comments | Reading(861)
Published:2009/7/14 3:45:00 Author:May


Ujt relaxation oscillator circuits reduce number of master oscillators needed and eliminate large inductors.- J. F. Cleary and D. V. Jones, A Unijunction Frequency Divider, EEE, 12:5, p 52-53. (View)
View full Circuit Diagram | Comments | Reading(1758)
Published:2009/7/15 3:57:00 Author:Jessie
C-w output of coherent oscillator is applied to control grid of one beam-defection tube, and radar re ceiver i-f output is applied to control grid of other tube in push-pull, so i-f signal and modulation products are in push-pull at the two anodes while c-w signal components are in same phase and are hence cancelled in following pulse difference amplifiers.-J. B. Theiss, More Target Data with Sideband Coherent Radar, Electronics, 36:3, p 40--43. (View)
View full Circuit Diagram | Comments | Reading(1015)
Published:2009/7/14 3:45:00 Author:May
Combines zener with opamp in bootstrap configuration. Regulated output current lO can be any value less than lz but must be much greaterthan opamp bias current. Current in zener is set by R1 to provide minimum of 1 mA. Performance can be improved by using Motorola MC1403 or other 2.5-V three-terminal voltage reference in place of zener. -W. Jung, AnIC Op Amp Update, Ham Radio, March 1978, p 62-69. (View)
View full Circuit Diagram | Comments | Reading(820)
Published:2009/7/15 3:57:00 Author:Jessie
With value shown for C1, frequency of output square wave is 530 Hz. For 5300 Hz, use 0.001 μF; for 53 Hz, use 0.1 μF. Circuit will drive ordinary crystal earphone or crystal microphone used as earphone.-F. M. Mims, Integrated Circuit Projects, Vol. 5, Radio Shack, Fort Worth, TX, 1977, 2nd Ed., p 52-56.
(View)
View full Circuit Diagram | Comments | Reading(745)
Published:2009/7/14 3:44:00 Author:May
Metal clips on neon lamps are used to synchronize successive stages of neon-lamp relaxation oscillators, overcoming their inherent instability. Used in frequency-division type of electronic organ tone generator.-R. F. Woody, Jr., Clip Couples Neon Oscillators, Electronics, 39:9, p 77. (View)
View full Circuit Diagram | Comments | Reading(1485)
Published:2009/7/15 3:56:00 Author:Jessie
Each half-cycle of input sine wave produces negative half-cycle at output. Both input and output are referenced to ground. Operating range is from d-c to 10 Mc.-C. Yarker. Full-Wave Detector Without Transformer.Electronics.39:15,p100-101. (View)
View full Circuit Diagram | Comments | Reading(839)
Published:2009/7/14 3:44:00 Author:May
Motorola MC1556G opamp provides accurate operation down to millivolt input levels without bias current compensation. Input offset is adiusted with 10K pot, 0.1-μF capacitor is required actoss feedback transistot to reduce AC gain.Diode protects transistor from polarity reversal of input voltage. Power supplies should be bypassed as close as possible to amplifier socket.Positive input voltage gives negative output voltage. IC includes output short-circuit protection.-K. Huehne, Transistor Logarithmic Conversion Using an Integrated Operational Amplifier, Motorola, Phoenix, AZ, 1971, AN-261A, p 3. (View)
View full Circuit Diagram | Comments | Reading(1028)
Published:2009/7/14 3:44:00 Author:May
Rate is adjustable from 40 (low largo) to 220(high presto) beats per minute.- Transistor Manual, Seventh Edition, General Electric Co., 1964, p 379. (View)
View full Circuit Diagram | Comments | Reading(1053)
Published:2009/7/15 3:55:00 Author:Jessie
DC bias voltages are used in place of mechanical switches for channel selection. Values for tuned circuit's depend on varactor diode used, With high-capacitance varactor diode, tuning voltage ranges from 4.3 V for channel 2 to 23 V for channel 13. Corresponding voltages for low-capacitance varactor are 2.2 V and 20.4 V. Tuner noise figure is in range of 4-5 dB.-J. Hopkins, Printed Circuit VHF TV Tuners Using Tuning Diodes, Motorola, Phoenix, AZ, 1972, AN-544A. p 4. (View)
View full Circuit Diagram | Comments | Reading(3314)
Published:2009/7/14 3:44:00 Author:May
Fixed OFF-time mode of operation is used in switching regulator design to provide 5-V output that is constant within 100 mV P-P for input range of 20-40 V, for loads ranging from 10 AL maximum to 2 A minimum. Switching frequency can be in range of 1-50 kHz. Operation above 20 kHz eliminates possibility of audio noise but with some drop in efficiency. Values shown are for 50 kHz. Article gives design equations and design procedure.-L. Dixon and R. Patel, Designers' LF Guide to: Switching Regulators, Part 2, EDN OUT Magazine, Nov. 5, 1974, p 37-40. (View)
View full Circuit Diagram | Comments | Reading(732)
Published:2009/7/15 3:55:00 Author:Jessie
Use of feedback resistor between input and output of each gate produces oscillation in each Schmitt-trigger oscillator, one operating at audio frequencies and one operating at radio frequencies. Both AF and RF can befed into NAND gate to give modulated RF, or outputs can be used separately as clocks for microprocessor.-B. Grater and G. Young, Build a Pulse Generator, Kilobaud, June 1977, p49. (View)
View full Circuit Diagram | Comments | Reading(1819)
| Pages:640/2234 At 20621622623624625626627628629630631632633634635636637638639640Under 20 |