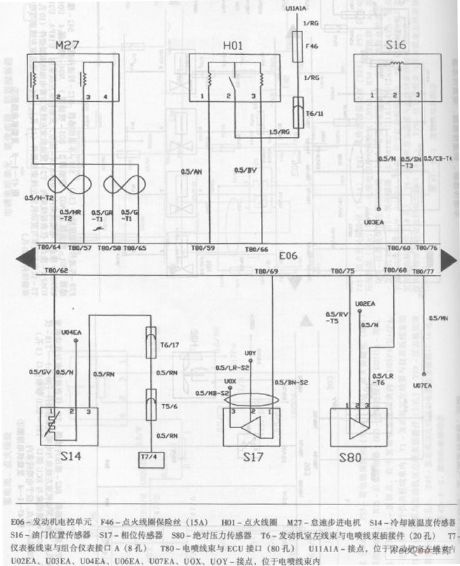
Published:2011/7/18 5:06:00 Author:Felicity | Keyword: Zhonghua Car, Air Conditioning System, Circuit
View full Circuit Diagram | Comments | Reading(542)
Published:2009/7/16 22:29:00 Author:Jessie
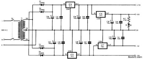
This supply will provide 5- and 15-V positive and negative voltages. It was used to power a MAX038 function generator, but it has other applications as well. (View)
View full Circuit Diagram | Comments | Reading(1132)
Published:2009/7/16 22:28:00 Author:Jessie
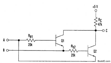
For some applications, the cost or size of XOR-gate chips can be prohibitive. One alternative is the two-transistor combination shown, which forms an inverting X0R gate for just pennies. If both inputs A and B are low, both Q1 and Q2 are off, and the output at C is high. Likewise, if both inputs are high, both transistors are turned off, and again the output at C is high. When A is high and B is low, Q1's base-emitter junction is forward-biased, while Q2's base-emitter junction is reverse-biased.This turns on Q1, pulling the output low. The last condition is B high and A low. In this state, Q1's base-emitter junction is reverse-biased, but Q2 is forward-biased. This turns on Q2 and pulls the out-put low. The sink and source currents driving the two-transistor gate are very low when the values shown are used. Even though the signals are driving the emitters of transistors, when the base and emitter are at the same potential (A and B are both high or both low), no current flows. When one of the transistors is turfted on, the emitter drive must be able to sink only the base plus collector cur-rents. This current will be approximately IE=IB+IC, where: IB≈(VH-VBE)/RB and IC≈(VCC-Vsat)/RC.From this VH+TTL high output level=3V; VBE=forward-biased base-emitter voltage ≈0.7 V;VCC=5V typical; and Vsat=0.2 V typical. Also, for this example,Rb=20 kΩ and RC=47 kΩ.Thus,IC≈215μA. (View)
View full Circuit Diagram | Comments | Reading(5530)
Published:2009/7/16 23:24:00 Author:Jessie
Tums on lamp to indicate coincidence of any two input pulses that are 100 microamp in amplitude and coincide for at least 1 microsec.-J. Crawling, Pulse Coincidence Defector, EEE, 11:7, p 27. (View)
View full Circuit Diagram | Comments | Reading(1475)
Published:2009/7/16 23:20:00 Author:Jessie



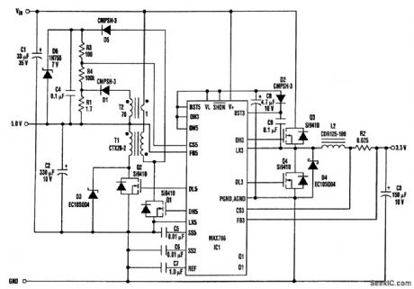
The IC shown is popular for generating 5 and 3.3 V because it includes two controllers that are highly efficient (typically >90 percent). However, the IC has a step-down (buck) topology that usually can't generate voltages equal to or higher than Vin. A four-cell NiCd or NiMH battery, for example, presents a problem because its terminal voltage can be above or below 5 V, depending on the state of its charge. This problem can be solved by designing in a flyback transformer, which allows Vin to range from 4 to 7 V. To ensure a proper gate drive to the external switching MOSFET (Q1), LX5 should be connected to ground and BST5 to the internal 5-V supply (VL) as shown. When Q1 turns on, the T1 primary current increases and stores energy in the T1 core. When Q1 turns off, the synchronous-rectifier MOSFET Q2 turns on and enables current flow to the 5-V output. For flyback circuits, Iout flows only when the rectifier conducts. Yet, IC1 is a current-mode buck regulator for which Iout must be sensed while Q1 is on. The current-sense transformer (T2), therefore, measures the T1 primary current when Q1 is on, steps down the result with a 70:1 turns ratio, and develops a voltage across resistor R1. To ensure that synchronous rectifier Q2 remains on while Q1 is off, a simple charge pump (C4 and D5) and voltage divider (R3 and R4) provide a slight offset to the current-sense signal. Thus, Q2 remains on because the IC does not detect zero output current. Vout, is regulated to 5 V,±5 percent, and the maximum Iout is 1 A over the entire Vin range. (View)
View full Circuit Diagram | Comments | Reading(879)
Published:2009/7/16 23:09:00 Author:Jessie
Conventional zener diodes, unless specially compensated, all exhibit a similar problem: As the zener bias current increases, the temperature coefficient also increases in a positive direction. Also, the temperature compensation can be negative or positive, depending on the zener voltage and the particular bias current used-even for a single diode over its characteristic curve! Also, zener diodes available for less than approximately 5.0-V values exhibit very weak knees, where the zener impedance causes a large voltage change over the full bias-current range. This circuit is an attempt to reduce those problems. The bias current range is 1 to 20 mA, and this can be extended by using a higher-power transistor for Q2. This circuit has an adjustable zener voltage of from 1.5 to 6.5 V. That voltage (VZ)can be determined using
VZ=1.5=(5R2/104)
For any setting of R2, the voltage varies less than 1 percent over the 2- to 20-mA bias current. The base-emitter voltage of Q1 provides the reference voltage that is temperature D1, a 1N34A germanium diode. A stable voltage of about 375 mV is then present across R1, and a constant current of 0.5 mA flows through the resistor divider. The net temperature coefficient is complex, but it remains below -2mV/℃ because of the interaction of the diode and transistors. Darlington pair Q2 handles all the bias current, except for the 600 μA needed to bias the reference. (View)
View full Circuit Diagram | Comments | Reading(1639)
Published:2009/7/16 23:06:00 Author:Jessie
The LT1301 circuit shown generates a negative contrast voltage that may be varied from -4 to -29 V based on a PWM control signal generated by the system microprocessor. The LT1301 is a micropower switching regulator that needs only 120μA quiescent current and can be shut down to draw just 10 μA. The input supply can range from 1.8 to 6 V, making it ideal for operation from a portable battery supply. Transformer T1 is a standard four-winding transformer with independent terminal connections for each winding. Three windings are connected in series to create a 1:3 turns ratio flyback transformer. Voltage feedback is applied to the current limit input ILIM to control operation of the oscillator. A logic-level input, such as PWM generated at a microprocessor output pin or PWM circuit, sets the output voltage. As indicated, the efficiency is very good, even at low input voltages. (View)
View full Circuit Diagram | Comments | Reading(725)
Published:2009/7/16 23:05:00 Author:Jessie
Photovoltaic isolators (PVIs) provide an isolated gate drive for MOSFETs and IGBTs. At turn-off, however, they don't pull the gate down to drain the gate charge. Using a programmable junction transistor (PUT) provides a very fast gate pull-down, pulling as much as 5 A to discharge the gate in less than 0.2 s. The PUT is a four-layer structure, much like a silicon-controlled rectifier, but with a much more sensitive anode gate. In this application, the PUT gate is driven by the PVI to a voltage equal to or greater than that of the anode that holds the PUT in the blocking state so that no current flows through the anode-cathode channel. When the PVI is turned off , the PUT gate voltage drops below the anode voltage, triggering the PUT and causing the anode-cathode channel to conduct. Conduction continues until the MOSFET gate voltage drops to about 0.5 V, at which time the PUT stops con-ducting and recovers for another cycle. (View)
View full Circuit Diagram | Comments | Reading(1953)
Published:2009/7/16 22:39:00 Author:Jessie
Tunnel-diode 1N2929 senses pulse height through isolating unijunction diode HU25.Voltage input signals above preset thresh-old give negative output pulse for scaler.-R. Cuikay and T. Callhan, Orbiting Observatory lo Measure Stars' Dim Light, Electronics, 37:9, p 28-31. (View)
View full Circuit Diagram | Comments | Reading(1150)
Published:2011/7/18 4:57:00 Author:Felicity | Keyword: Zhonghua Car, Air Bag System, Circuit
View full Circuit Diagram | Comments | Reading(989)
Published:2011/7/20 5:04:00 Author:nelly | Keyword: regulated power supply, output
View full Circuit Diagram | Comments | Reading(1721)
Published:2009/7/16 23:37:00 Author:Jessie
This variable-voltage source can provide between 0.6 and 20 V, depending on the setting of R1. (View)
View full Circuit Diagram | Comments | Reading(768)
Published:2009/7/16 23:36:00 Author:Jessie
Receives train of varying width pulses and presents each pulse at output terminal corresponding lo position of pulse in train, without changing pulse widths. Three transistors and one ferrite core are used for each sorted pulse. Can handle over 1,000 pps.-J. H. Porter, Pulse Sorting with Transistors and Ferrites, Electronics, 32:20, p 64-65. (View)
View full Circuit Diagram | Comments | Reading(773)
Published:2009/7/16 23:36:00 Author:Jessie
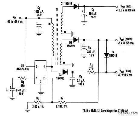
A flyback regulator offers the advantage of providing multiple output voltages with a single magnetic structure. Therefore, it is very compact and cost-effective. This particular circuit has a main +5-V output and a +12.5-V auxiliary output. The device being driven also requited a bias voltage of +27V with a few milliamperes of current. The heart of the regulator is a National Semiconductor LM2577-ADJ simple switcher controller IC, with resistors R1 and R2 providing the feedback for the rnain +5-V output. The auxiliary + 12.5-V output is regulated by the intrinsic tight coupling of a discontinuous-mode flyback topology. R3 and C1 are compensation devices. Although another winding could have been used in the transformer to provide the +27-V bias output, a free output can be realized from the transfer of the voltage spikes in the primary winding to the reservoir capacitor (C4) via diode D3. The charge in the capacitor is drawn by the current of both the bias load and the shunt zener regulator (D4). Enough charge is depleted from the capacitor to allow the next voltage spike to almost fully dump its energy in the next cycle. In a sense, this is a modified snubber network in which the energy is being put to good use, instead of being wasted as heat on a resistor. (View)
View full Circuit Diagram | Comments | Reading(2853)
Published:2009/7/16 23:35:00 Author:Jessie
The figure shows two methods for restricting the output voltage range from a potentiometer. (View)
View full Circuit Diagram | Comments | Reading(718)
Published:2011/8/4 8:10:00 Author:nelly | Keyword: Pulse, signal source, frequency, pulse width


The signal pulse width of the general pulse generator will change with the oscillation frequency, when it is changing its oscillation frequency. Conversely, when the pulse needs to be changed, the oscillation frequency will also change. This circuit can make the pulse width of the pulse and the frequency change independently, so they will not influence each other, the circuit is as shown..
The table of oscillation frequency and pulse width:
(View)
View full Circuit Diagram | Comments | Reading(846)
Published:2009/7/16 23:35:00 Author:Jessie
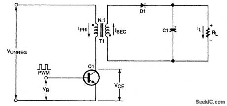
The figure shows a flyback converter, a variation on the boost regulator with a single switching transistor Q1 that eliminates the input inductor L1. This kind of off-line flyback switcher typically includes a bridge rectifier that converts the 120-Vac line voltage to 150 Vdc for the switching section. Current increases at a linear rate through the primary winding of transformer T1, which behaves like an inductor by storing energy in its core. As soon as Q1 cuts off, the magnetic field begins to collapse, and the winding polarities reverse. During the second half (flyback period), when Q1 is off, the energy is transferred to the secondary of transformer T1, charging capacitor C1 and feeding the output load. A PWM loop controls Q1's conduction by comparing output voltage to a set reference. If the load demands more current, the ON time is increased; if it demands less current, the ON time is decreased. (View)
View full Circuit Diagram | Comments | Reading(2709)
Published:2009/7/16 23:34:00 Author:Jessie
A potentiometer can be used for position-to-voltage sensing. This figure shows the use of a po-tentiometer to sense water-level changes. (View)
View full Circuit Diagram | Comments | Reading(681)
Published:2011/7/26 9:25:00 Author:Nancy | Keyword: phased separation
Figure 1 is the 90°phased separation circuit. It is a phase separation circuit formed by two circuits with the output phase difference keeping the same, it is used as a standby circuit of the variable frequency two phase oscillator or the basic signal source of the two phase lock-in amplifier. The circuit will offset 90 ° phase frequency into 8 sections, which are: f1=331.7KHz,f2=37.92KHz,f3=7.5799KHz,f4=1.4115kHz,f5=90.62kHz,f6=16.875KHz,f=3.372KHz,f=0.38561KHz. (View)
View full Circuit Diagram | Comments | Reading(1023)
Published:2009/7/16 23:34:00 Author:Jessie
The zero (nonexistent) line regulation of a push-pull, surface-mount transformer and driver (T2 and IC2) produces an isolated feedback signal (to pin 3 of IC1) proportional to the regulator's nominal 5-V output. What results is a fully isolated dc-to-dc converter without the bandwidth constraints and aging characteristics associated with an optoisolator. By alternately grounding each end of T2's center-tapped primary, the transformer driver (IC2) generates an ac signal proportional to the desired 5-V feed-back voltage. A diode bridge (CR2 to CR5) and a capacitor (C4) convert this transformer's output to dc, and a diode-resistor network (CR1, R3, and R4) compensates for the temperature coefficient of the diode bridge. The result is a zero-TC voltage slightly less than 1/2Vout In response to a 5.00-V output, the feedback network produces an isolated 2.404 V (at IC1, pin 3) and introduces about 250 ns of delay at 100 kHz-the equivalent of 9° of phase shift. This bandwidth is sufficient for the control loop in most switching converters. Supply current for IC2 and the temperature compensation network together is about 6 mA. Starting with a 5-V, nonisolated, transformer flyback converter in which Vout connects directly to the top of C1 and R1, you can insert the isolated-feedback circuit (bottom of the figure) between Vout and C1/R1. The only modification needed to accommodate this extra isolated-feedback circuit is to reduce the value of R1, which ensures that the R1/R2 divider voltage is comparable to IC1's internal feedback reference (1.5 V). Performance of the isolated converter is virtually identical to that of the nonisolated converter, except for the power consumed by the isolated-feedback circuit.T2 provides an isolation of 500 V rms (transformers with 1500 V rms also can be obtained). (View)
View full Circuit Diagram | Comments | Reading(3045)
| Pages:751/2234 At 20741742743744745746747748749750751752753754755756757758759760Under 20 |