Published:2009/7/20 21:54:00 Author:Jessie
FET Q2 serves as buffer for hold capacitor C1, minimizing droop error. Switching transistorQ1 is placed in feed-back loop. A1 serves as input signal buffer and as driver for Q1 and C1. When sample line is raised to +15 V by control pulse, D1 is reverse-biased and a, is turned on C1 now charges until output terminal reaches equilibrium with input (so A1 is tracking input). When sample pulse goes low, feedback loop of A1 is opened; output of A1 stays at voltage last sampled since C1 retains its charge and Q2 buffers this voltage while presenting it to output. Optional voltage follower can be used if more output current is needed to feed low-impedance load.-W. G. Jung, IC 0p-Amp Cookbook, Howard W. Sams, Indianapolis, IN, 1974, p 198-200. (View)
View full Circuit Diagram | Comments | Reading(692)
Published:2009/7/20 21:54:00 Author:Jessie
Operation is comparable to corresponding positive-output circuit.-NBS, Handbook Preferred Circuits Navy Aeronautical Electronic Equipment, Vol. 1, Electron Tube Circuits, 1963, p N2-5. (View)
View full Circuit Diagram | Comments | Reading(753)
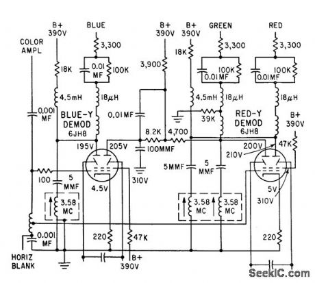
Published:2009/7/20 21:54:00 Author:Jessie
Uses two 6JH8 sheet beam lubes as red and blue luminance demodulators. Balanced outputs of both polarities on plates of tubes eliminate need for additional phase inverter stages to recover green luminance signal-Color Demodulator Uses Beam Switching Tubes, Electronics, 34:36, p 30-31. (View)
View full Circuit Diagram | Comments | Reading(1111)
Published:2009/7/20 21:53:00 Author:Jessie
3-digit I2L DPM with LCD interface (courtesy Analog Devices, Inc.). (View)
View full Circuit Diagram | Comments | Reading(613)
Published:2009/7/20 21:53:00 Author:Jessie


Operation is comparable to corresponding positive-output circuit.-NBS, Handbook Preferred Circuits Navy Aeronautical Electronic Equipment, Vol. 1, Electron Tube Circuits, 1963, p N2-5. (View)
View full Circuit Diagram | Comments | Reading(668)
Published:2009/7/20 22:06:00 Author:Jessie
Uses amplifier burst as reference to determine amount of bias on 6rst stage of chromo amplifier. If burst amplifier falls below certain level, color killer voltage cuts off chromo amplifier automatically.-D. Bray, Solid tale Makes Debut in Big-Screen Color Tv, Electronics, 39:8, p 99-105. (View)
View full Circuit Diagram | Comments | Reading(920)
Published:2009/7/20 22:05:00 Author:Jessie
Integrated transistor and zener diode in reference amplifer act with 2N2795 Darlington transistor to hold 50-ma output to within less than 0.001% of 12 v over 10% variation in a-c line voltage.-T. P. Sylvan, New Device Simplifies Power Supply Design, Electronics, 36:20, p 39-43. (View)
View full Circuit Diagram | Comments | Reading(915)
Published:2009/7/20 22:05:00 Author:Jessie
Sawtooth generator with positive-going ramp using a zener and PNPN diode (courtesy Motorola Semiconductor Products Inc.). (View)
View full Circuit Diagram | Comments | Reading(1275)
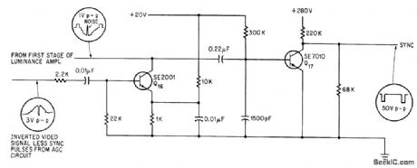
Published:2009/7/20 22:04:00 Author:Jessie
Trcansistorized version eliminates noise from horizontal sync pulses and isolates sync +tom video information. Noise theshold is established by voltage divider in emitter circuit of Q16.-D. Bray, Solid State Makes Debut in Big-Screen Color Tv, Electronics, 39:8, p 99-105.
(View)
View full Circuit Diagram | Comments | Reading(865)
Published:2009/7/20 22:03:00 Author:Jessie
Integrated transistor and tenor diode serve as reference amplifier for testing effects of temperature on output voltage. After amplifier is heated or cooled, voltage divider is adjusted to restore initial collector current, and change in reference voltage is read from voltage divider scale to within 1 my.-T. P. Sylvan, New Device Simplifies Power Supply Design, Electronics, 36:20, p 39-43. (View)
View full Circuit Diagram | Comments | Reading(608)
Published:2009/7/20 22:02:00 Author:Jessie
Screen is fed jointly from regulated and unregulated sides of supply, to reduce ripple. Plate load is low (100,000 ohms), providing good frequency response but increasing current fluctuations in VR-105.-NBS, Handbook Preferred Circuits Navy Aeronautical Electronic Equipment, Vol. 1, Electron Tube Circuits, 1963, p N2-2. (View)
View full Circuit Diagram | Comments | Reading(1520)
Published:2009/7/20 22:01:00 Author:Jessie
Uses three transislor stages und Foster-Seeley discriminotor to give audio output of 1 v peak to peak. -D. Bray, Solid State Makes Debut in Big Screen Color Tv, Electronics, 39:8, p 99-105.
(View)
View full Circuit Diagram | Comments | Reading(800)
Published:2009/7/20 22:00:00 Author:Jessie
Picture is viewed on half-silvered mirror that combines images of red and green 14-inch picture tubes. Receiver circuits accept standard NTSC color. signal. Chief drawback is narrow angle of vision.-K. Hashimoto, Color TV Based on Land Theory uses Two Single-Gun Tubes, Electronics, 35:38, p 54-55. (View)
View full Circuit Diagram | Comments | Reading(961)
Published:2009/7/20 22:00:00 Author:Jessie
Voltage drop across 1-ohm resistor, proportional to output current, is compared with fixed reference and held constant by series pass element.-S. Prigozy, Designing Special Power Supplies for Voltage-Tunable Oscillators, Electronics, 35:44, p 48-50. (View)
View full Circuit Diagram | Comments | Reading(897)
Published:2009/7/20 21:59:00 Author:Jessie


Satisfactory for power supplies that are not subjected to shorted, capacitive, or suddenly increased loads. Any capacitance C1 at load must be charged through Q2, so entire supply voltage appears across Q2 before C1 starts charging. If initial charging current exceeds limits of Q2, it will be damaged immediately or become unstable.-H. D. Ervin, Transistor Power Supply has Overload Protection, Electronics, 31:25, p 74-75. (View)
View full Circuit Diagram | Comments | Reading(1034)
Published:2009/7/20 21:58:00 Author:Jessie
Programmable triangle/square-wave function generator. A1 and A2 are AD301 op amps. The peak-to-peak amplitude of both waveforms is approximately 15 volts (courtesy Analog Devices, Inc.). (View)
View full Circuit Diagram | Comments | Reading(687)
Published:2009/7/20 21:58:00 Author:Jessie
SECAM system uses time multiplexing of two chrominance signals, transmitted sequentially, with one-line memory in receiver circuit.-R. Chaste, P. Cassagne, and M. Colas, Sequential Receivers for French Color Tv System, Electronics, 33:19, p 57-60. (View)
View full Circuit Diagram | Comments | Reading(1367)
Published:2009/7/20 22:21:00 Author:Jessie
10.7 MHz IF amplifier using a 3N204 dual-gate MOSFET (courtesy Texas Instruments Incorporated). (View)
View full Circuit Diagram | Comments | Reading(1987)
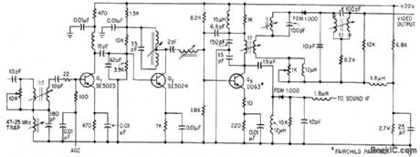
Published:2009/7/20 22:21:00 Author:Jessie
Three-stage amplifier has forward agc on first stage Q1. Sound trap at 41.25 Mc before detection prevents 900-Mc beat between color subcarrier and sound carrier. -D. Bray, Solid State Makes Debut in Big-Screen Color Tv, Electronics, 39:8, p 99- 105. (View)
View full Circuit Diagram | Comments | Reading(820)
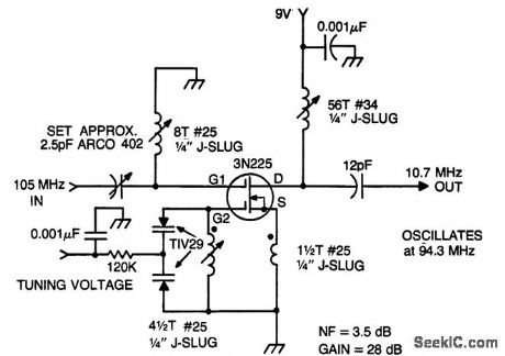
Published:2009/7/20 22:19:00 Author:Jessie
105 MHz to 10.7 MHz converter using a 3N225 dual-gate MOSFET (courtesyTexas Instruments Incorporated). (View)
View full Circuit Diagram | Comments | Reading(835)
| Pages:944/2234 At 20941942943944945946947948949950951952953954955956957958959960Under 20 |