Published:2009/7/20 22:28:00 Author:Jessie
105 MHz to 10.7 MHz mixer using a TIS152 dual-gate MOSFET (courtesy Texas Instruments Incorporated). (View)
View full Circuit Diagram | Comments | Reading(2502)
Published:2009/7/20 22:27:00 Author:Jessie
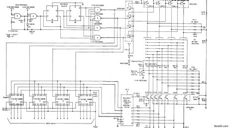
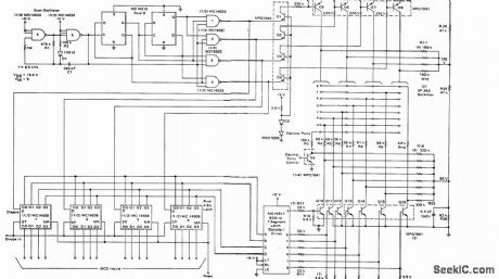
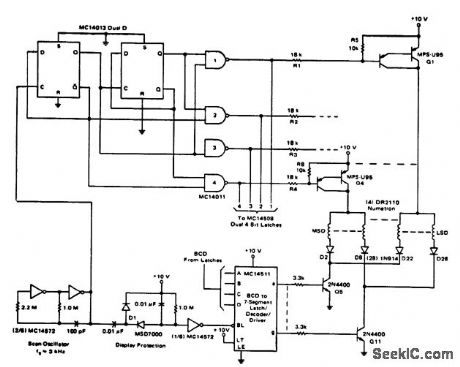
CMOS to 4-digit incandescent display interface(Courtesy Motorola Semiconductor Products Inc.). (View)
View full Circuit Diagram | Comments | Reading(659)
Published:2009/7/20 22:26:00 Author:Jessie
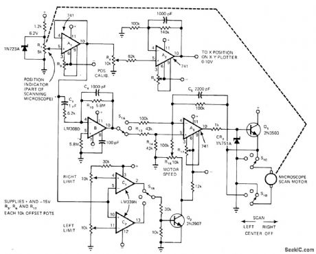
Developed to provide speed control for motor enclosed in such a way that tachometer cannot be used for feedback Position pot R1 and differentiator B substitute for tachometer in controlling rate of scanning-microscope eyepiece used for measuring CRT line width. Buffer A1 feeds X input of XY plotter through opamp A2, and also feeds differentiator B and limit-detector voltage comparator C1-C2. S1 switches A3 between inverting and noninverting operation each time scanning direction changes, to keep feedback negative.-H. F. Stearns, Differentiator and Position Pot Sub for Tachometer, EDN Magazine, Aug. 5, 1977, p 50-52. (View)
View full Circuit Diagram | Comments | Reading(1056)
Published:2009/7/20 22:22:00 Author:Jessie


4-digit CMOS gas discharge display (courtesy Motorola Semiconductor Products Inc.). (View)
View full Circuit Diagram | Comments | Reading(1009)
Published:2009/7/20 22:21:00 Author:Jessie
Used in transistorized color tv. R-Y demodulators are identical except for having different demodulation phase angle. –D. Bray, Solid State Makes Debue in Big-Screen Color Tv Electronics, 39:8, p 99-105. (View)
View full Circuit Diagram | Comments | Reading(862)
Published:2009/7/20 22:44:00 Author:Jessie
10-channel scanning logic for PF scanner/monitor receiver (courtesy Motorola Semiconductor Products Inc.). (View)
View full Circuit Diagram | Comments | Reading(1135)
Published:2009/7/20 22:43:00 Author:Jessie
Basic 90°push-pull RC phase shifter using discrete transistors is connected as phase-splitting amplifier Used at output of follow-up pot in servo amplifier driving 115-V 60-Hz servomotor Supply is 28 V Motorola MPSA13 Darlington IC can be used if 39K resistor is omitted.-A, Pshaenich, Servo Motor Drive Amplifiers, Motorola,Phoenix,AZ,1972,AN-590. (View)
View full Circuit Diagram | Comments | Reading(2037)
Published:2009/7/20 22:43:00 Author:Jessie
Staircase generator. The number of steps is determined as follows: n=(C1 VBR)/(Iptp), where n is the number of steps, VBR is the breakdown voltage at the PNPN diode, IP is the pinchoff voltage of the 1N5283 and tp is the pulse width (courtesy Motorola Semiconductor Products Inc.). (View)
View full Circuit Diagram | Comments | Reading(700)
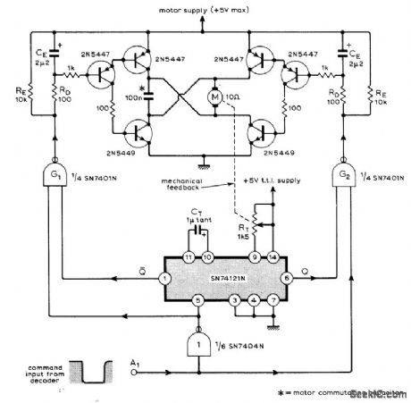
Published:2009/7/20 22:42:00 Author:Jessie
Used in nine-channel remote control system having nine identical servos fed by decoder at receiving end of data link. Variable-width pulse command from decoder is fed into TTL IC pulse-width comparator that feeds bridge-type motor drive. Command pulse controls both direction and duration of motor rotation. Article describes operation in detail and gives associated coder and decoder circuits.-M. F. Bessant, Multi-Channel Proportional Remote Control, Wireless World, Oct.1973, p 479-482. (View)
View full Circuit Diagram | Comments | Reading(2134)
Published:2009/7/20 22:42:00 Author:Jessie
27 MHz AGC-able self-oscillating mixer for CB operation using a TIS148 dual gate MOSFET (courtesy Texas Instruments Incorporated). (View)
View full Circuit Diagram | Comments | Reading(878)
Published:2009/7/20 22:40:00 Author:Jessie
Combination of Fairchild μA795 multiplier and μA741 opamp generates AC error signal for driving two-phase servo-motor. Phase-shifted signal from R1-C1 is applied to input pin 4 of multiplier, DC signal input is applied to pin 9, and servo position signal goes to pin 12. Multiplier takes difference between signals on 9 and 12, multiplies this by signal on pin 4, and feeds resulting sine wave from pin 14 to opamp for amplification and transfer to servo driver. When servomotor action makes voltages on 9 and 12 equal, system is nulled.-Fairchild Linear IC Contest Winners, EEE Magazine, Jan. 1971, p 48-49. (View)
View full Circuit Diagram | Comments | Reading(1655)
Published:2009/7/20 22:40:00 Author:Jessie
27 MHz to 10.7 MHz mixerfor CB operation using a TIS148 dual-gate MOSFET(courtesy Texas Instruments Incorporated). (View)
View full Circuit Diagram | Comments | Reading(1046)
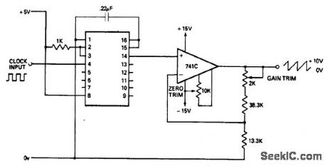
Published:2009/7/20 22:39:00 Author:Jessie
Precision ramp generators using a Datel ADC-MC8B 16-pin DIP. Pin functions of the ADC-MC8B are as follows: pin 1, ground; pin 2, logic select; pin 3, reset; Pin 4, strobe; pin5, bit8(LSB); pin6, bit7; pin 7, bit6; pin8, +Vcc; pin 9, bit 5; pin 10, bit4; pin 11, bit3; pin 12, bit2; pin 13, bit 1 (MSB); pin 14, analog output; pin 15, VREF input; pin 16, VREF output (courtesy Datel Systems, Inc.). (View)
View full Circuit Diagram | Comments | Reading(648)
Published:2009/7/20 22:38:00 Author:Jessie
First section of Motorola MC1437 dual opamp is connected as operational differentiator driving direct-coupled noninverting opamp. Single-ended output is converted to push-pull by following phase-split-ting amplifier for driving power amplifier of 115-V 60-Hz servomotor.-A. Pshaenich, Servo Motor Drive Amplifiers, Motorola, Phoenix, AZ, 1972, AN-590. (View)
View full Circuit Diagram | Comments | Reading(1298)
Published:2009/7/20 22:37:00 Author:Jessie
Single pulse generator using an SUS. This circuit is useful in testing digital equipment. The output is a clean debounced pulse of 3 ms duration (courtesy Motorola Semiconductor Products Inc.). (View)
View full Circuit Diagram | Comments | Reading(781)
Published:2009/7/20 22:36:00 Author:Jessie
5-digit incandescent display (courtesy Motorola Semiconductor Products Inc.). (View)
View full Circuit Diagram | Comments | Reading(651)
Published:2009/7/20 22:35:00 Author:Jessie
900 MHz BF amplifier using a 3N225 dual-gate MOSFET. Coils L1 and L2 consist of the leads of the 1 pF and 3 pF capacitors (courtesy Texas Instruments Incorporated). (View)
View full Circuit Diagram | Comments | Reading(760)
Published:2009/7/20 23:06:00 Author:Jessie
1 MHz oscillator using the MC1553 video amplifier (courtesy Motorola Semiconductor Products Inc.). (View)
View full Circuit Diagram | Comments | Reading(597)
Published:2009/7/20 23:05:00 Author:Jessie
27 MHz transmitter for CB operation. Power output is 3.5 watts minimum. Typical efficiency is 70%. Modulation can be±100%. Second harmonic suppression istypically 38 dB down, while third harmonicsuppression is 55 dB down. All coilsare on 1/4-inch forms with AWG #22 wire. Slugs are 1/4 by 3/8-inch J-types. Secondary windings are overwound on the bottom of the primary. L1 primary is 12 turns close wound, while the secondary is 2 turns. L2 primary is 18 turns close wound, while its secondary is 2 turns. L3 is 7 turns dose wound. L4 is 5 turns close wound (courtesy Motorola Semiconductor Products Inc.). (View)
View full Circuit Diagram | Comments | Reading(2680)
Published:2009/7/20 23:05:00 Author:Jessie
Circuit uses 791 power opamp in inverting configuration with gain of 10 for driving size 8 12-VDC servomotor in either direction. Article tells how to calculate heatsink requirements for opamp.-R. J. Apfel, Power Op Amps-Their Innovative Circuits and Pack-aging Provide Designers with More Options, EDN Magazine, Sept. 5, 1977, p 141-144, (View)
View full Circuit Diagram | Comments | Reading(937)
| Pages:947/2234 At 20941942943944945946947948949950951952953954955956957958959960Under 20 |