Published:2009/6/18 22:13:00 Author:May



The gain of this amplifier is-Rf/R1 where Rf=effective value of resistance selected by the digital R1 inputs.IC1 op ampIC2 CD4066 quad bilateral switchR1 1-kΩ,1/4-W 5% resistorR2 10-kΩ,1/4-W 5% resistorR3 4.7-kΩ,1/4-W 5% resistorR4 2.2-kΩ,1/4-W 5% resistorR5 1-kΩ,1/4-W 5% resistorR6 2.2-kΩ,1/4-W 5% resistor (View)
View full Circuit Diagram | Comments | Reading(2489)
Published:2009/6/18 21:55:00 Author:May
View full Circuit Diagram | Comments | Reading(684)
Published:2009/6/18 21:54:00 Author:May
View full Circuit Diagram | Comments | Reading(654)
Published:2009/6/18 21:50:00 Author:May
Implementing a bidirectional precision current amplifier in an operational transconductance am-plifier (OTA) can boost the OTA's output current. To accomplish this task, two diodes and a comple-mentary stage are added to this otherwise simple design. (View)
View full Circuit Diagram | Comments | Reading(1063)
Published:2009/6/18 4:10:00 Author:May
This circuit has a galn of 60 dB and a gatn bandwidth of 8 MHz. (View)
View full Circuit Diagram | Comments | Reading(650)
Published:2009/6/18 4:07:00 Author:May












In most cases, R1 is equal to R2 and R3, has the same value as R4 These equalities don't always have to be true, but they do significantly simplify the circuit design in most practical applications. In any case, for a true differential amplifier, the R3,:R1and R2;R4 ratios must be equal. That is:The circuit still functions even if these ratios are not maintained, but the signals at the inverting and noninverting inputs are subjected to differing amounts of gain, which would be undesirable in most practical applications.These resistance ratioi determine the gain of the amplifier:Assuming that the resistance ratios are maintained, the output voltage is equal to the differences between the two input voltages, multiplied by the gain. That is, (View)
View full Circuit Diagram | Comments | Reading(981)
Published:2009/6/18 2:27:00 Author:May
In this basic MAR-x-based circuit, both the input and output are comprised of a single dc-blocking capacitor (C1 and C2 for the input and output, respectively). The dc power-supply net-work (comprised of L1 and BI) is attached to the MAR-x via the RF-output terminal (lead 3). (View)
View full Circuit Diagram | Comments | Reading(968)
Published:2009/6/18 2:17:00 Author:May
This basic tuned LC amplifier can be used with three output coupling methods. They are capac-itive coupling output, capacitive tapped output, or Iink-coupled output. (View)
View full Circuit Diagram | Comments | Reading(1343)
Published:2009/6/18 2:16:00 Author:May
The circuit shown will produce up to 5-W RE output in the 40-m (7 MHz) amateur band. The coils shown are wound on toroidal cores (Armdon Associates Inc.). The part numbers are given in the schematic. The circuit requires about 20-mW drive and a 13-V supply. (View)
View full Circuit Diagram | Comments | Reading(760)
Published:2009/6/18 2:11:00 Author:May
The ZN416E can be configured as a simple 455-kHz IF amplifier. In this case, the circuit's center and bandwidth are set by RES1 (a Murata CSB455E ceramic resonator). (View)
View full Circuit Diagram | Comments | Reading(1882)
Published:2009/6/18 2:10:00 Author:May
The AA-7 active antenna contains only two active elements: Q1 (an MFE201 N-channel dual-gate FET) and Q2 (a 2SC2570 npn VHF silicon transistor), which provide the basis of two indepen-dent, switchable RE preamplifiers. (View)
View full Circuit Diagram | Comments | Reading(2929)
Published:2009/6/18 2:09:00 Author:May
Schematic diagram ofthe 2-meter amplifier (View)
View full Circuit Diagram | Comments | Reading(938)
Published:2009/6/18 2:01:00 Author:May


Up to bU dB of gam at 455 kHz is available with the MC1350P. RES1 is a ceramic resonator, LC, or crustal filter. Keep the leads to pins,1, 2, 3, and 7 short. (View)
View full Circuit Diagram | Comments | Reading(2172)
Published:2009/6/18 1:57:00 Author:May
Based on an MAR-6 preamp, this circuit yields low noise figures and useful gain for the 144-MHz to 2304-MHz amateur bands. (View)
View full Circuit Diagram | Comments | Reading(689)
Published:2009/6/18 1:55:00 Author:May
View full Circuit Diagram | Comments | Reading(713)
Published:2009/6/18 1:54:00 Author:May
The ZN416E can be configured as a simple 455-kHz IF amplifier. In this case, the drcuit's center frequency and bandwidth are set by RES1 (a Murata CSB455E ceramic resonator). (View)
View full Circuit Diagram | Comments | Reading(3111)
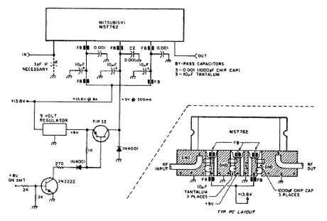
Published:2009/6/18 1:53:00 Author:May
Using a Mitsubishi M57762 amplifier module, this amplifier delivers 20-W output on 1296 MHz. A single 12-V nominal power supply can be used. (View)
View full Circuit Diagram | Comments | Reading(3435)
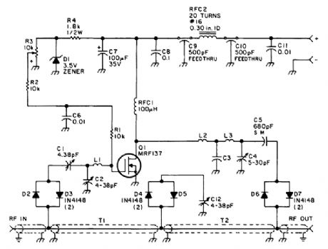
Published:2009/6/18 1:48:00 Author:May
Using a power MOSFET, this amplifier can boast a 2-W handie-talkie power level to around 10 W on 2 meters. A transmission-line RE switch is used for T/R switching. (View)
View full Circuit Diagram | Comments | Reading(1053)
Published:2009/6/18 1:45:00 Author:May
This linear amplifier delivers 10-W PEP output with 1.25-W drive on 10 m. T1, T2, and T3 are 10 turns of bifilar windings on an FT-50-43 toroidal core. The transformers are broadband. Filters for other bands, if desired, are shown. (View)
View full Circuit Diagram | Comments | Reading(1115)
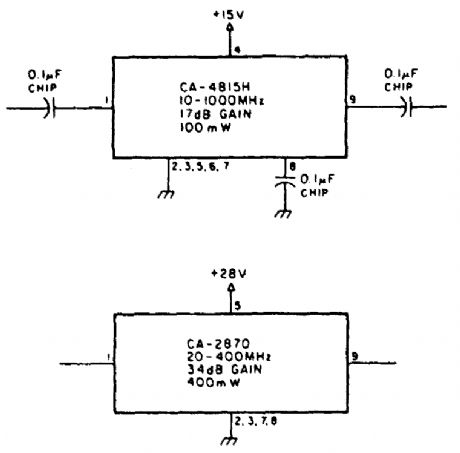
Published:2009/6/18 1:43:00 Author:May
Using TRW P/N CA-815H, a 17-dB gain am-plifier that delivers 100 mW over 10 to 1000 MHz can be constructed. The CA-2870 will yield 0.4 W with 34-dB gain from 20 to 400 MHz. (View)
View full Circuit Diagram | Comments | Reading(781)
| Pages:167/250 At 20161162163164165166167168169170171172173174175176177178179180Under 20 |