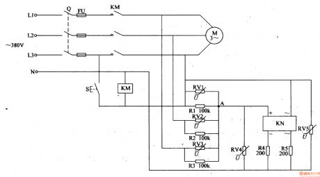
Published:2011/5/25 6:28:00 Author:Sue | Keyword: Multifunctional, Motor, Protector
When the triphase alternating current power is working well, A's potential is 0V.
The protection circuit consists of RV4,RV5,R4,R5,KN,Q,FU,KM,S and M.
When any phase of the triphase alternating current power has an abnormal voltage, the public terminal's potential will be higher. KN's inside circuit will be connected. KM's coil will be short and KM is released. The power will be cut off to protect the motor. (View)
View full Circuit Diagram | Comments | Reading(490)
Published:2011/5/26 1:59:00 Author:Christina | Keyword: Shanghai GM, Cadillac, saloon car
The Shanghai GM Cadillac CTS saloon car circuit is as shown:
(View)
View full Circuit Diagram | Comments | Reading(474)
Published:2011/5/25 20:51:00 Author:Christina | Keyword: Audi, A4, saloon car
Audi A4 saloon car CAN-BUS circuit (1) is as shown:
(View)
View full Circuit Diagram | Comments | Reading(1619)
Published:2011/5/25 19:08:00 Author:Christina | Keyword: Audi, A4, saloon car, CAN-BUS
The Audi A4 saloon car CAN-BUS circuit (3) is as shown:
(View)
View full Circuit Diagram | Comments | Reading(2444)
Published:2011/5/19 20:50:00 Author:Christina | Keyword: BMW, 1988
The BMW 528e series circuit in 1988:
(View)
View full Circuit Diagram | Comments | Reading(519)
Published:2011/5/23 23:23:00 Author:John | Keyword: Quartz crystal oscillator
Quartz crystal oscillator circuit is shown below.
(View)
View full Circuit Diagram | Comments | Reading(651)
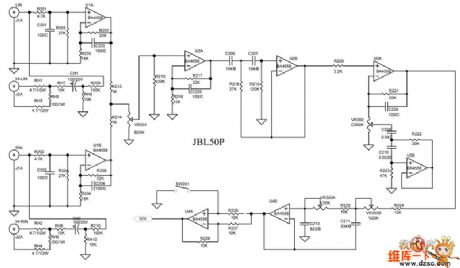
Published:2011/5/27 7:14:00 Author:John | Keyword: Car amplifier
Car amplifier circuit is shown below.
(View)
View full Circuit Diagram | Comments | Reading(767)
Published:2011/5/23 20:54:00 Author:John | Keyword: FM transmitter
FM transmitter 07 circuit is shown below.
(View)
View full Circuit Diagram | Comments | Reading(473)
Published:2011/5/23 21:01:00 Author:John | Keyword: Capacitance feedback oscillator
Capacitance feedback oscillator circuit is shown below.
(View)
View full Circuit Diagram | Comments | Reading(498)
Published:2011/5/23 21:32:00 Author:John | Keyword: filter
Filter oscillation circuitis shown below.
(View)
View full Circuit Diagram | Comments | Reading(471)
Published:2011/5/23 21:49:00 Author:John | Keyword: FM transmitter
FM transmitter principle circuit is shown below.
(View)
View full Circuit Diagram | Comments | Reading(950)
Published:2011/5/20 4:13:00 Author:Borg | Keyword: idle speed, control circuit, Tianjin Xiali
When the engine begins to run but it was not hot enough and the electricity load is raising, such as the time after the warm air fan switch, cooling fan relay and tail lamp switches are connected, meanwhile the cutting/offering oil injector is working asynchronously, the signals are sent to ECU in the form of switch volume or analog volume signals, and the ECU will order VSVI terminals to connect with the ground, so that the idling speed is raised, and the magnetic valve(VSV) allows some air to flow in the balance box(not through the throttle).
(View)
View full Circuit Diagram | Comments | Reading(589)
Published:2011/5/20 3:57:00 Author:Borg | Keyword: control circuit, air-conditioner, accelerating
When the car accelerates at the idling speed, the switch shifts from off to on, then the MAP under the relative rotating speed reaches the regulated value. When engaging overtaking acceleration, the throttle opens wider, when the admission tube pressure and change ratio are higher than the regulated values, these signals will give orders after they have been processed by ECM, then MGC terminals connect with the earth, and the relay cuts off the power supply mainstream of the air-conditioning amplifier.
(View)
View full Circuit Diagram | Comments | Reading(471)
Published:2011/5/20 4:31:00 Author:Borg | Keyword: advance angle, control circuit, Tianjin Xiali
When the engine starts to run, the admission tube pressure is not stable,so it can not decide the advance angle, that's why we use a certain igniting advance angle. The angle is decided by the marks of crankshaft top pneumatic cam shaft, middle axis with toothed belt and electricity distributor, the value of the angle is 5°and 2°/800r/min。Apart from the basic igniting advance angle changes with the engine rotating speed and admission pressure, there are some modifying sectors, which are water temperature modification, idle speed-steady modification and transitional working condition modification.
(View)
View full Circuit Diagram | Comments | Reading(492)
Published:2011/5/19 22:26:00 Author:Borg | Keyword: ECU, function circuit, Xiali


Figure 1 indicates the terminal position sequence of the computer outlet, the English code of each terminal has a certain meaning, see as Figure 2. And Table 4 illustrates the computer control function. Table 5 shows the functions and characters of the main executing components of the electronic control system.
Figure 1. the function circuit of computer ECU
(View)
View full Circuit Diagram | Comments | Reading(657)
Published:2011/5/20 10:25:00 Author:Borg | Keyword: ECU, outlet sequence, Xiali


The internal functions of computer ECU is listed here. Of the input signals, the engine rotating speed and car speed signals are impulse, and they will be put into timers after passing the shaping circuit; all idling speed signals and equipment load signals and stating signals are generated by their own sensors(or their own switches). And all the admission MAP, water temperature signals and idling speed CO regulator signals are analog impulse. The executing parts mainly consist of igniting coil, oil injector, idling speed raising valve and fuel pump relay, and so on.
(View)
View full Circuit Diagram | Comments | Reading(573)
Published:2011/5/20 9:21:00 Author:Borg | Keyword: electric control system, Xiali


The following table represents the functions, position and principle features of the input signal sensors in the electric control system.
(View)
View full Circuit Diagram | Comments | Reading(488)
Published:2011/5/20 20:27:00 Author:Borg | Keyword: petrol injection, Tianjin Xiali
30-instrument board lamp; 31-width lamp; 32-tail lamp; 33-fuse; 34-starter; 35-air-conditioning control; 36-warm air motor fuse; 37-air-conditioning pressure switch; 38-warm air motor; 39-speed governing; 40-warm air motor switch; 41-water temperature sensor; 42-compressor magnetic clutch; 43-condenser fan relay; 44-condenser fan motor (View)
View full Circuit Diagram | Comments | Reading(1092)
Published:2011/5/20 20:14:00 Author:Borg | Keyword: petrol injection, Tianjin Xiali
20-admission MAP sensor; 21-shielded wire; 22-engine rotating speed and steering angle sensor(in the electricity distributor); 23-test terminal; 24-igniting coil; 25-shielded coil; 25-defroster fuse; 26-defroster switch; 27-rear window defroster; 28-tail lamp switch; 29-tail lamp fuse; 30-instrument lamp; 31-width lamp; 32-tail lamp; 34-starter; 35-air-conditioning amplifier; 36-warm air motor fuse; 41-water temperature sensor; (View)
View full Circuit Diagram | Comments | Reading(784)
Published:2011/5/20 20:05:00 Author:Borg | Keyword: petrol injection, Tianjin Xiali
1-battery; 2-cooling fan fuse; 3-igniting switch fuse; 4-igniting switch; 5-engine fuse; 6-pre- power supply fuse; 7-e-control petrol injection system fuse; 8-e-control petrol injection relay (the chief relay); 9-oil injector; 10-engine ECU; 11-instrument board fuse; 11a-throttle position sensor(idling speed sensor); 12-engine fault alarm lamp; 13-speed sensor; 14-idling speed raising valve; 15-cooling fan relay; 16-cooling fan motor; (View)
View full Circuit Diagram | Comments | Reading(805)
| Pages:81/164 At 2081828384858687888990919293949596979899100Under 20 |