Published:2009/7/16 4:25:00 Author:Jessie
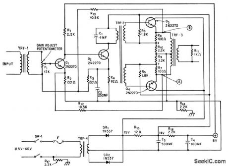
ING CONTROL-Dual balanced feedback and form of bootstrapping give highly stable output of 35 V into 3,500 ohms, with voltage gain adjustable from 0 to 30 while output transformer return is to ground rather than B+.-C. H. Smoot and F. J. Karlov, Boiler Controller Simple Controller for a Complex Job, Electronics, 37:18, p 88-93. (View)
View full Circuit Diagram | Comments | Reading(987)
Published:2009/7/16 4:24:00 Author:Jessie


Circuit can gate out unwanted signals, maintain integrated output at specified level, or operate as synchronous detector. Maximum switching speed is 300 kc. Opening and closing S1 in synchronism with ac input signal allows synchronous detection and integration of signal. Amplifier integrates only portion of signal present while switch is open.-H. Penfield, Glass Reed Switch Controls Operational Amplifier, Electronics, 39:17, p 97-98. (View)
View full Circuit Diagram | Comments | Reading(1309)
Published:2009/7/16 4:22:00 Author:Jessie
2N490 unijunction transistor serves as timer and trigger for flip-lop Q1-Q2 to provide 750-millisec rectangular pulses spaced 250 millisec apart, for energizing falling-sphere ac-celerometen.-C. H. Price, Jr., High-Current Solid-State Switches, Electronics, 33:38, p 72-73. (View)
View full Circuit Diagram | Comments | Reading(818)
Published:2009/7/13 4:07:00 Author:May
Provides timing in seconds to 99 s, and timing in minutes to 99 min, with 2-digit LED indicator showing elapsed time. Desired interval is set with BCD thumbwheel switches. LED readout counts up to preset time, then resets automatically to zero. Switch giving choice of seconds or minutes has center-off position that stops count temporarily for buming in portion of negative. Article gives construction details.-M.I.Leavey, Build a Unique Timer, 73 Magazine, Aug. 1977, p 66-71. (View)
View full Circuit Diagram | Comments | Reading(989)
Published:2009/7/13 4:05:00 Author:May
Conventional photoflash trigger circuit R-C-T2 gives reliable starting for lamp currents down to 1 ma. High-voltage trigger pulse is applied to foil strip or wire loop going around lamp.Transistor can be 2N1047, with resistance values chosen to provide required d-c operating voltages.-L. L. Blackmer and A. T. Wright, Tandem.Transistor Circuit Regulates Fluorescent lamp, Electronics, 34:17, p114-116. (View)
View full Circuit Diagram | Comments | Reading(1546)
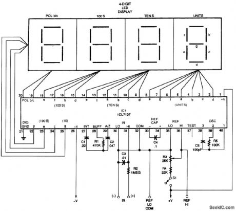
Published:2009/7/13 4:05:00 Author:May
This circuit is designed around a Harris Semiconductor AD converter/LED display driver IC. The power supply is ±5 V. (View)
View full Circuit Diagram | Comments | Reading(2476)
Published:2009/7/16 4:20:00 Author:Jessie
Frequency can be adjusted over limited range with 500-ohm rheostat, which can easily be replaced with photocell or other resistive transducer to give frequency that varies with light intensity, temperature, voltage, current, or other parameter.-B. M. Van Emden, The Isolated-Integrator Network, EEE, 12:5, p 55-57. (View)
View full Circuit Diagram | Comments | Reading(645)
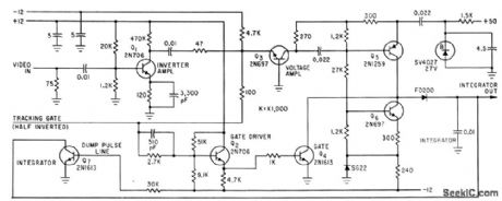
Published:2009/7/16 4:18:00 Author:Jessie
Accepts all video and noise signals within first half of tracking gate and performs voltage -time integration. Identical integrator performs similar function for second half. Results of integrations (integrator out) go to difference detector for comparison.-D. L. Nepveux, Digital Circuits Achieve Automatic Control of Radar Range Tracking, Electronics, 34;52, p46-50. (View)
View full Circuit Diagram | Comments | Reading(794)
Published:2009/7/16 4:16:00 Author:Jessie
Used to obtain integrated reading of reflected sound patterns when measuring acoustic characteristics of auditoriums. Electrostatic squarer in-corporates frequency-determining elements of two transitron negative-resistance oscillators (3.3 and 3.8 Mc). Amplified outputs are mixed to obtain 500-kc difference signal which in turn is mixed with 500-kc crystal oscillator output to give from0 to 35 kc for feeding to counter.-J. P. A. Lochner and P. Meffert, Electrostatic Squarer for Acoustic Measurements, Electronics, 33:35, p 66-68. (View)
View full Circuit Diagram | Comments | Reading(847)
Published:2009/7/13 4:00:00 Author:May
This circuit is useful as the minute hand for an LED clock or a general-purpose sequential driver. (View)
View full Circuit Diagram | Comments | Reading(1474)
Published:2009/7/16 4:15:00 Author:Jessie
Electrical readout integrator consisting of solion liquid diode provides readout current that increases linearly with lime for constant current input, permitting use of input to axes of X-Y recorder.-R. N. Lane and D. B. Cameron, Current Integration with Solion Liquid Diodes, Electronics, 32:9, p 53-55. (View)
View full Circuit Diagram | Comments | Reading(741)
Published:2009/7/13 3:57:00 Author:May
This simple tuner can properly match anything from a bedspring to a long-wire antenna. Be sure to use a voltage -transmitting-type unit for C1 if more than 5 W of output power is to be used. (View)
View full Circuit Diagram | Comments | Reading(22798)
Published:2009/7/16 4:14:00 Author:Jessie
Audio amplifier for microphone feeds visual-read-out solion integrator through rectifying diode. Used to measure extent of exposure of per son to dangerously high levels of noise.-R. N. Lane and D. B. Cameron, Current Integration with Solion Liquid Diodes, Electronics, 32:9, p 53-55. (View)
View full Circuit Diagram | Comments | Reading(861)
Published:2009/7/16 4:13:00 Author:Jessie
Q1 isolates triggering circuit from timing elements R2-C2, making duration of output pulse independent of input pulse amplitude and reducing minimum triggering voltage from 0.25 V to 0.l V.-J. Kalisz, Isolating Transistor Improves One-Shot, Electronics, 38:25, p 76. (View)
View full Circuit Diagram | Comments | Reading(841)
Published:2009/7/16 4:13:00 Author:Jessie
Gives current integral of one or more pulses, for measuring quantity of electricity in coulombs, regardless of pulse shape and independently of ground connection or circuit potential. Commercial d-c electrometer may be used in place of operational amplifier. Range switch is at pickup.-J. F. Howell, How to Measure Coulombs in Irregular Pulses, Electronics, 35:32, p 72-73. (View)
View full Circuit Diagram | Comments | Reading(769)
Published:2009/7/16 4:08:00 Author:Jessie
Gives rectangular output pulses of either polarity. Catastrophic failure is avoided even if outputs become grounded.-C. M. Wiley, Bionics on Program at Midwest's NEC, Electronics, 34:40, p 61-67. (View)
View full Circuit Diagram | Comments | Reading(736)
Published:2009/7/13 3:55:00 Author:May
A coaxial cable 4:1 balun transformer can be made from 75-Ω coax cable. Remember that the electrical length of the balun section is a half wavelength at the operating frequency. This is about equal to the physical length times the velocity factor of the cable, plus any effect the connections might have on these lengths. (View)
View full Circuit Diagram | Comments | Reading(2985)
Published:2009/7/16 4:07:00 Author:Jessie
Supplies current for inserting information in random-access memory.-G. E. Lund and D. It. Faulis, Expandable Random Access Memories, Electronics, 33:11, p 164-166. (View)
View full Circuit Diagram | Comments | Reading(717)
Published:2009/7/13 3:55:00 Author:May
Gives high gain without external capacitor to neutralize negative feedback of collector-base junction.-M, D. Wood, Cascade Ampliler Stabilized by Reducing Internal Feedback,Electronics, 38:11, p 70. (View)
View full Circuit Diagram | Comments | Reading(691)
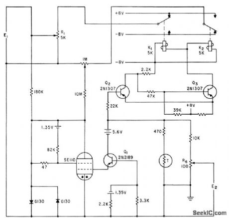
Published:2009/7/16 4:07:00 Author:Jessie
Schmitt trigger Q2-Q3 drives relays K1-K2 to reverse polarity of input current to SE110 solion. Thermistor compensation T in output is accurate within 1 % for battery operation, used in integrating long-period signals such as those proportional to sunlight and temperature changes.-J. W. Martin and J. R. Cox, Solion Tetrode Integrates Chromatograph Signals, Electronics, 35:12, p 46-47. (View)
View full Circuit Diagram | Comments | Reading(932)
| Pages:181/471 At 20181182183184185186187188189190191192193194195196197198199200Under 20 |