Low Cost Custom Prototype PCB Manufacturer

Electrical Equipment Circuit

Index 33



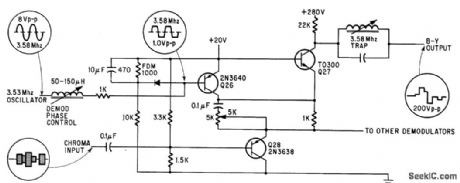
B_Y_DEMODULATOR

Published:2009/7/20 22:21:00 Author:Jessie

B_Y_DEMODULATOR
Used in transistorized color tv. R-Y demodulators are identical except for having different demodulation phase angle. –D. Bray, Solid State Makes Debue in Big-Screen Color Tv Electronics, 39:8, p 99-105.   (View)

View full Circuit Diagram | Comments | Reading(860)

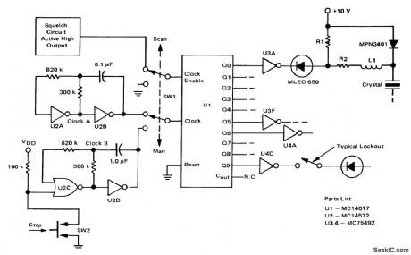
10_channel_scanning_logic_for_PF_scanner_monitor_receiver

Published:2009/7/20 22:44:00 Author:Jessie

10_channel_scanning_logic_for_PF_scanner_monitor_receiver
10-channel scanning logic for PF scanner/monitor receiver (courtesy Motorola Semiconductor Products Inc.).   (View)

View full Circuit Diagram | Comments | Reading(1131)

SERVO_DRIVE

Published:2009/7/20 22:40:00 Author:Jessie

SERVO_DRIVE
Combination of Fairchild μA795 multiplier and μA741 opamp generates AC error signal for driving two-phase servo-motor. Phase-shifted signal from R1-C1 is applied to input pin 4 of multiplier, DC signal input is applied to pin 9, and servo position signal goes to pin 12. Multiplier takes difference between signals on 9 and 12, multiplies this by signal on pin 4, and feeds resulting sine wave from pin 14 to opamp for amplification and transfer to servo driver. When servomotor action makes voltages on 9 and 12 equal, system is nulled.-Fairchild Linear IC Contest Winners, EEE Magazine, Jan. 1971, p 48-49.   (View)

View full Circuit Diagram | Comments | Reading(1650)

27_MHz_to_107_MHz_mixerfor_CB_operation_using_a_TIS148_dual_gate_MOSFET

Published:2009/7/20 22:40:00 Author:Jessie

27_MHz_to_107_MHz_mixerfor_CB_operation_using_a_TIS148_dual_gate_MOSFET
27 MHz to 10.7 MHz mixerfor CB operation using a TIS148 dual-gate MOSFET(courtesy Texas Instruments Incorporated).   (View)

View full Circuit Diagram | Comments | Reading(1041)

5_digit_incandescent_display

Published:2009/7/20 22:36:00 Author:Jessie

5_digit_incandescent_display
5-digit incandescent display (courtesy Motorola Semiconductor Products Inc.).   (View)

View full Circuit Diagram | Comments | Reading(649)

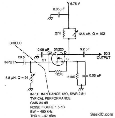
900_MHz_BF_amplifier_using_a_3N225_dual_gate_MOSFET

Published:2009/7/20 22:35:00 Author:Jessie

900_MHz_BF_amplifier_using_a_3N225_dual_gate_MOSFET
900 MHz BF amplifier using a 3N225 dual-gate MOSFET. Coils L1 and L2 consist of the leads of the 1 pF and 3 pF capacitors (courtesy Texas Instruments Incorporated).   (View)

View full Circuit Diagram | Comments | Reading(757)

12_VDC_DRIVE

Published:2009/7/20 23:05:00 Author:Jessie

12_VDC_DRIVE
Circuit uses 791 power opamp in inverting configuration with gain of 10 for driving size 8 12-VDC servomotor in either direction. Article tells how to calculate heatsink requirements for opamp.-R. J. Apfel, Power Op Amps-Their Innovative Circuits and Pack-aging Provide Designers with More Options, EDN Magazine, Sept. 5, 1977, p 141-144,   (View)

View full Circuit Diagram | Comments | Reading(932)

163_MHz_oscillator_for_low_side_injection_in_CB_operation_using_a_TIS148_dualgate_MOSFET

Published:2009/7/20 22:59:00 Author:Jessie

163_MHz_oscillator_for_low_side_injection_in_CB_operation_using_a_TIS148_dualgate_MOSFET
16.3 MHz oscillator for low-side injection in CB operation using a TIS148 dualgate MOSFET(courtesy Texas Instruments Incorporated).   (View)

View full Circuit Diagram | Comments | Reading(640)

105_MHz_to_107_MHz_mixer

Published:2009/7/20 22:58:00 Author:Jessie

105_MHz_to_107_MHz_mixer
105 MHz to 10.7 MHz mixer (courtesy Texas Instruments Incorporated).   (View)

View full Circuit Diagram | Comments | Reading(779)

105_MHz_PF_amplifier_using_a_3N204_dual_gate_MOSFET

Published:2009/7/20 22:56:00 Author:Jessie

105_MHz_PF_amplifier_using_a_3N204_dual_gate_MOSFET
105 MHz PF amplifier using a 3N204 dual-gate MOSFET (courtesy Texas Instruments Incornorated).   (View)

View full Circuit Diagram | Comments | Reading(779)

125_MHz_IF_amplifier_using_a_3N225_dual_gate_MOSFET

Published:2009/7/20 23:27:00 Author:Jessie

125_MHz_IF_amplifier_using_a_3N225_dual_gate_MOSFET
12.5 MHz IF amplifier using a 3N225 dual-gate MOSFET(courtesy Texas Instluments Incorporated).   (View)

View full Circuit Diagram | Comments | Reading(690)

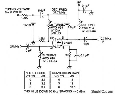
27_MHz_autodyne_tuner_using_a_3N204_dual_gate_MOSFET

Published:2009/7/20 23:25:00 Author:Jessie

27_MHz_autodyne_tuner_using_a_3N204_dual_gate_MOSFET
27 MHz autodyne tuner using a 3N204 dual-gate MOSFET (courtesy Texas Instruments Incorporated).   (View)

View full Circuit Diagram | Comments | Reading(1203)

45_MHz_58_MHz_BF_ampllfier_with_tuned_input

Published:2009/7/20 23:22:00 Author:Jessie

45_MHz_58_MHz_BF_ampllfier_with_tuned_input
45 MHz/58 MHz BF ampllfier with tuned input.See listing for component values(courtesy GTE Sylvania Incorporated).   (View)

View full Circuit Diagram | Comments | Reading(696)

FM_wireless_microphone_using_and_ECG1014_and_ECG1017

Published:2009/7/20 23:19:00 Author:Jessie

FM_wireless_microphone_using_and_ECG1014_and_ECG1017
FM wireless microphone using and ECG1014 and ECG1017. Circuit works well up to 250 to 300 feet. For maximum stability cement coil forms to chassis or board. Recommended supply voltage is 4.5 volts using three cells (courtesy GTE Sylvania Incorporated).   (View)

View full Circuit Diagram | Comments | Reading(808)

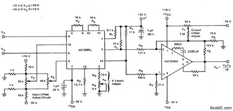
Mltiplier_with_op_amp_level_shift

Published:2009/7/21 1:44:00 Author:Jessie

Mltiplier_with_op_amp_level_shift
Mltiplier with op amp level shift (courtesy Motorola Semiconductor Products Inc.).   (View)

View full Circuit Diagram | Comments | Reading(861)

Arc_tangent_function_from_the_4301_multifunction_chip

Published:2009/7/21 1:37:00 Author:Jessie

Arc_tangent_function_from_the_4301_multifunction_chip
Arc tangent function from the 4301 multifunction chip (courtesy Burr-Brown Research Corporation).   (View)

View full Circuit Diagram | Comments | Reading(729)

Sine_function_from_the_4301_multifunction_chip

Published:2009/7/21 1:36:00 Author:Jessie

Sine_function_from_the_4301_multifunction_chip
Sine function from the 4301 multifunction chip (courtesy Burr-Brown Research Corporation).   (View)

View full Circuit Diagram | Comments | Reading(757)

Square_rooter_circuit_using_the_435_multiplier_divider_chip

Published:2009/7/21 1:35:00 Author:Jessie

Square_rooter_circuit_using_the_435_multiplier_divider_chip
Square rooter circuit using the 435 multiplier/divider chip (courtesy Analog Devices, Inc.).   (View)

View full Circuit Diagram | Comments | Reading(696)

Divider_circuit_with_digitally_controlled_gain

Published:2009/7/21 1:34:00 Author:Jessie

Divider_circuit_with_digitally_controlled_gain
Divider circuit with digitally controlled gain (courtesy Analog Devices, Inc.).   (View)

View full Circuit Diagram | Comments | Reading(753)

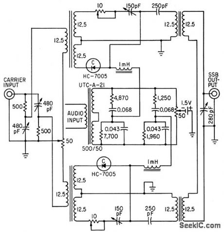
CAPACITOR_BALANCED_SSB

Published:2009/7/20 23:56:00 Author:Jessie

CAPACITOR_BALANCED_SSB
Output varies linearly with input over signal range of 0 to 4.5 V. Undesired sideband is suppressed 26 db at balance.-A. C. Todd, R P. Schuck, and H. M. Sachs, Using Voltage-Variable Capacitors in Modulator Design, Electronics, 34:3, p 56-59.   (View)

View full Circuit Diagram | Comments | Reading(827)

Pages:33/126 At 202122232425262728293031323334353637383940Under 20