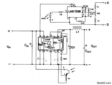
Published:2009/7/25 1:33:00 Author:Jessie
This circuit provides an adjustable output voltage through operation of a remote regulator and a 4N35 optocoupler. (View)
View full Circuit Diagram | Comments | Reading(1132)
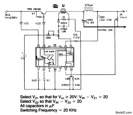
Published:2009/7/25 1:32:00 Author:Jessie
This circuit provides an adjustable output voltage,and it can beoperated with input voltages between 30 and 80 V. (View)
View full Circuit Diagram | Comments | Reading(642)
Published:2009/7/25 1:31:00 Author:Jessie
This circuit provides an adjustable output voltage. Figure 4-24B shows component source information. (View)
View full Circuit Diagram | Comments | Reading(539)
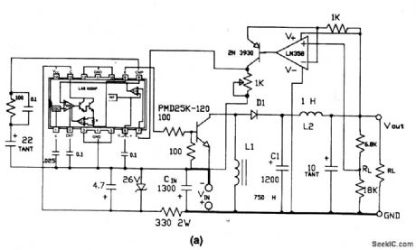
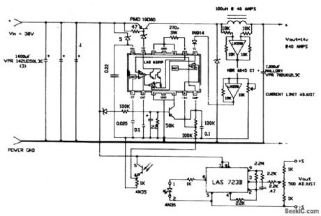
Published:2009/7/25 1:30:00 Author:Jessie
This circuit provides both an adjustable output voltage and an adjustable currentlimit. (View)
View full Circuit Diagram | Comments | Reading(578)
Published:2009/7/25 1:28:00 Author:Jessie
This circuit can be adjusted from 5 down to 0 V. (View)
View full Circuit Diagram | Comments | Reading(659)
Published:2009/7/25 3:09:00 Author:Jessie



This optocoupler-based circuit provides galvanically isolated, regulated voltage. The output is +5 V at 1 A with the values shown. The output can be fixed at any value between 3.2 and 25 V, by selecting R2, using R2= R1 (VOUT -1.25)/1.25. If VOUT is greater than 6 V, insert Zener D1 between point X and Y, with Vz= Vour - 5 V. This prevents the voltage across the LM385 from exceeding the 5.4-V max, limit (View)
View full Circuit Diagram | Comments | Reading(1917)
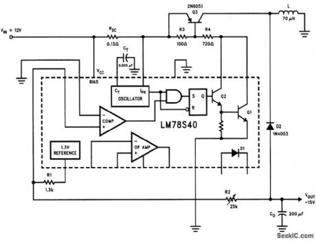
Published:2009/7/25 3:05:00 Author:Jessie
This circuit converts 12-V to an adjustable -15-V output at 500 mA,with less than 1%ripple. (View)
View full Circuit Diagram | Comments | Reading(1006)
Published:2009/7/25 3:04:00 Author:Jessie
This circuit is similar to that of Fig.4-67,except that the input is 30 V,and the output is 5V at 5A. (View)
View full Circuit Diagram | Comments | Reading(668)
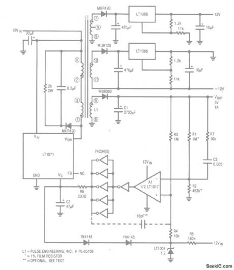
Published:2009/7/25 2:10:00 Author:Jessie
This circuit provides 5-V output at 1 A, and ±12-V outputs from 12-V input, with about 100-mA quiescent current. (View)
View full Circuit Diagram | Comments | Reading(671)
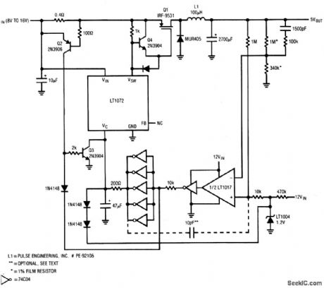
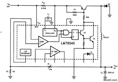
Published:2009/7/25 2:05:00 Author:Jessie
This circuit provides 5-V output for 8- to 16-V input, with about 10-mA quiescent current. (View)
View full Circuit Diagram | Comments | Reading(720)
Published:2009/7/25 2:04:00 Author:Jessie
This circuit provides±15 V at 100 mA, with only 10-mA quiescent current (IQ). (View)
View full Circuit Diagram | Comments | Reading(737)
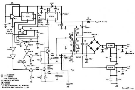
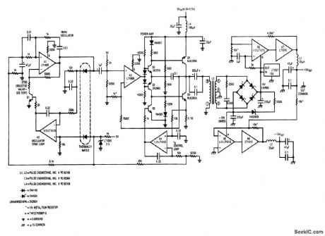
Published:2009/7/25 1:45:00 Author:Jessie


This circuit inverts the output (negative out for positive in) and either steps up or steps down in the input. Typical performance data, switching waveforms, and component source information are given in Figs. 4-34B, 4-34C, and 4-34D, respectively. (View)
View full Circuit Diagram | Comments | Reading(553)
Published:2009/7/25 1:43:00 Author:Jessie
This circuit converts 6-V to a 48-V(adjustable)output. (View)
View full Circuit Diagram | Comments | Reading(594)
Published:2009/7/25 2:01:00 Author:Jessie
This circuit converts 5 V to±15 V at 25 mV、withouta transformer,and with only one ilnexpenslve inductor . (View)
View full Circuit Diagram | Comments | Reading(738)
Published:2009/7/25 1:59:00 Author:Jessie
This circuit converts 5V to ±15V at 75mA,with an output noise of less than 30μV p-p(2ppm) (View)
View full Circuit Diagram | Comments | Reading(593)
Published:2009/7/25 1:57:00 Author:Jessie
This circuit converts 5 V to ±15 V at 250 mA, with an output noise of about 200 μV peak-to-peak. (View)
View full Circuit Diagram | Comments | Reading(1103)
Published:2009/7/25 1:54:00 Author:Jessie
This circuit provides +5 V at 1 A, +12 V at 0.2 A, and -12 V at 0.2 A from a 103- to 129-Vac line input. Figure 4-38B shows component source information. (View)
View full Circuit Diagram | Comments | Reading(848)
Published:2009/7/25 1:51:00 Author:Jessie
This circuit provides a -40-V output at 0.18 A from a +12-V input.Component source information is given in Fig. 4-37B. (View)
View full Circuit Diagram | Comments | Reading(745)
Published:2009/7/25 1:49:00 Author:Jessie


This circuit provides positive outputs for negative inputs at the same voltage, at a higher voltage, or at a lower voltage. Typical performance data and component source information are given in Figs. 4-36B and 4-36C, respectively. (View)
View full Circuit Diagram | Comments | Reading(826)
Published:2009/7/25 1:47:00 Author:Jessie


This circuit provides a +9 to +30 V output at 5 A from a -48-V input.Typical performance data and component source information are given in Figs.4-35B and 4-35C, respectively. (View)
View full Circuit Diagram | Comments | Reading(902)
| Pages:164/291 At 20161162163164165166167168169170171172173174175176177178179180Under 20 |