Published:2009/6/24 22:25:00 Author:May
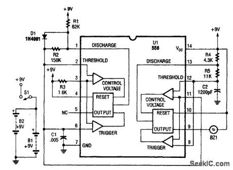
The two timers in the bug repeller have some interesting characteristics. Both of them have their thresholds externally set; the oscillator on the left has a 50% duty cycle and the oscillator on the right acts as a VCO. (View)
View full Circuit Diagram | Comments | Reading(1002)
Published:2009/6/24 22:22:00 Author:May
View full Circuit Diagram | Comments | Reading(1)
Published:2009/6/24 22:21:00 Author:May
Accurate 10 to 90% duty-cycle PWM signals can be generated using this simple circuit setup.The desired duty cycle is selected by a single jumper block. PWM clock IC1 runs at 10x the desired pulse drive frequency. IC2, a 4017 divide-by-10 counter, decodes the clock pulses into one of 10 out-puts. Output 0 resets IC3, the PWM latch. The latch stays reset until the desired duty-cycle output set by the jumper block is reached. At this point, the PWM Iatch is set, and the PWM output line re-mains high until output 0 is decoded again.By calling IC2's output (0) the reset line for the latch, the PWM output is forced inactive if the jumper strap is rernoved to change duty cycles without first powering down.Using the zero-state reset allows IC2's reset pin to be used as an on/off control line for the cir-cuit. The complementary PWM output could be used in a full bridge design. (View)
View full Circuit Diagram | Comments | Reading(2091)
Published:2009/6/24 22:18:00 Author:May
This circuit uses constant current LEDs to adjust charging current. It makes use of LEDs that pass a constant current of about 15 mA for an applied voltage range of 2-18 V. They can be paralleled to give any multiple of 15 mA and they light up when current is flowing. The circuit will charge a single cell at 15, 30 or 45 mA or cells in series up to the rated supply voltage limit (about 14 V). (View)
View full Circuit Diagram | Comments | Reading(731)
Published:2009/6/24 22:17:00 Author:May
View full Circuit Diagram | Comments | Reading(770)
Published:2009/6/24 22:14:00 Author:May
Suitable for monitoring an amateur band or a segment of the radio spectrurn, this simple adaptor uses an NE602 mixer-oscillator chip to produce a 455-kHz IF signal, which U2 amplifies, then feeds to detector D2 and the Y axis of an oscilloscope. VT is used to drive the horizontal axis input of a scope. L2 and L3 are coils suitable for the frequency range in use. For this circuit, coils are shown for the 10- to 15-MHz range. L2 and L3 are wound on Amidon Associates, T-37 or T-50 toroidal cores, and L1 is a commercial or homemade variable inductor, etc. (View)
View full Circuit Diagram | Comments | Reading(1758)
Published:2009/6/24 22:10:00 Author:May
A CA3162ZE A-D converter drives a CA3161 BCD decoder/driver and LED display to form a sim-ple DVM circuit. The 50-kΩ gain control and 100-kΩ/10-kΩ voltage divider determine full-scale range. (View)
View full Circuit Diagram | Comments | Reading(1968)
Published:2009/6/24 22:06:00 Author:May


Though it's built with standard components, this ac voltmeter contains many features not typi-cally found in commercial meters; the most unusual is a selection of rectification modes. The meter responses available include true RMS ('fRMS), average, RMS-calibrated average responding, positive peak, negative peak, positive-peak hold, and negative-peak hold.High- and low-pass filters (S1 and S6, respectively) allow the -3-dB-passband to be varied from as little as 10 Hz to 200 Hz, to as wide as dc to 500 kHz. The low-pass filter also is effective in the 100x amplifier mode, where the input equivalent noise level is only 0.3 pV, with 10-kHz roll-off.
(View)
View full Circuit Diagram | Comments | Reading(3656)
Published:2009/6/24 22:00:00 Author:May
This circuit provides an adjustable output voltage up to 35 Vdc and maximum output current of 50 mA. Transistor Q1 dissipates quite a bit of heat and must be mounted on a heatsink. (View)
View full Circuit Diagram | Comments | Reading(672)
Published:2009/6/24 22:00:00 Author:May
This circuit is a high performance charger for gelled electrolyte lead-acid batteries. Charger quickly recharges battery and shuts off at full charge. Initially, charging current is limited to 2A. As the battery voltage rises, current to the battery decreases, and when the current has decreased to 150 mA, the charger switches to a lower float voltage preventing overcharge. When the start switch is pushed, the output of the charger goes to 14.5V. As the battery approaches full charge, the charging current decreases and the output voltage is reduced from 14.5 V to about 12.5 V terminat-ing the charging. Transistor Q1 then lights the LED as a visual indication of full charge. (View)
View full Circuit Diagram | Comments | Reading(1)
Published:2009/6/24 21:53:00 Author:May
This circuit will operate a car's headlights for a predetermined time to light up the drive-way or path after the driver has left the car. SQ1 is pushed and Q2 is turned on closing the relay and turning on the car's headlights. C1 begins to charge through VR1 until Q1 turns on, turning Q2 off. The relay will then open switching off both the lights and the unit. The delay is governed by the time taken for the capacitor to charge, which is about one minute. (View)
View full Circuit Diagram | Comments | Reading(1450)
Published:2009/6/24 21:51:00 Author:May
This circuit should be useful where a twisted-pair video line is to be used. R1 is adjusted for proper gain (monitor brightness and contrast) and C1 is adjusted for best color. (View)
View full Circuit Diagram | Comments | Reading(1305)
Published:2009/6/24 21:50:00 Author:May
This device will tell a driver if his lights should be on and will warn him if the outside temperature is nearing zero by lighting a LED and sounding a buzzer9 VR1 adjusts sensitivity for temperature, VR2 for light. Both thermistor and LDR should be well protected. Most high gain NPN transistors will work. (View)
View full Circuit Diagram | Comments | Reading(722)
Published:2009/6/24 21:49:00 Author:May
The figure is a complete schematic of the cable equalizer. The LT1256 (U1) is a two-input/one-output 40-MHz current feedback amplifier with a linear control circuit that sets the amount that each input contributes to the output. One amplifier (input pins 13 and 14) of the LT1256 is configured as a gain of one with no frequency equalization. The other amplifier (input pins 1 and 2) has frequency equalizing components in parallel with the 12-kΩ gain resistor. An additional amplifier (U2, LT1227) is used to set the overall gain. Two amplifiers were used here to make setting the gain a single ad-justment, but in a production circuit, the LT1256 can be configured to have the necessary gain and the whole function can be done with one chip. (View)
View full Circuit Diagram | Comments | Reading(899)
Published:2009/6/24 21:47:00 Author:May
A simple gray-scale generator (staircase waveform) can be obtained with a CD4060 counter, a 1-MHz crystal oscillator, and several resistors to act as an elementary D/A converter to convert the binary count output to analog equivalent. This circuit is for European (PAL) standards. (View)
View full Circuit Diagram | Comments | Reading(2718)
Published:2009/6/24 21:45:00 Author:May
Use of a differential capacitor allows temperature compensation of LC circuit using an NPO and N1500 ceramic. C6 is a differential capacitor that has two stators and one common rotor. When one capacitance (stator) is maximum, the other is minimum. L1, C1, C2, and C3 are tuning, trimming, and fixed capacitors, respectively. (View)
View full Circuit Diagram | Comments | Reading(0)
Published:2009/6/24 21:45:00 Author:May
This is a MAX436 coaxial-cable driving circuit (View)
View full Circuit Diagram | Comments | Reading(0)
Published:2009/6/24 21:39:00 Author:May
The AD8001 has been designed to offer outstanding performance as a video line driver. The im-portant specification of differential gain (0.01%) and differential phase (0.025°) meet the most ex-acting HDTV demands for driving one video load. The AD8001 also drives up to two back-terminated loads with equally impressive performance (0.01%, 0.07°). Another important consideration is isola-tion between loads in a multiple-load application. The AD8001 has more than 40 dB of isolation at 5 MHz when driving two 75-Ω terminated loads. (View)
View full Circuit Diagram | Comments | Reading(955)
Published:2009/6/24 21:36:00 Author:May
View full Circuit Diagram | Comments | Reading(667)
Published:2009/6/24 21:29:00 Author:May
View full Circuit Diagram | Comments | Reading(0)
| Pages:335/471 At 20321322323324325326327328329330331332333334335336337338339340Under 20 |