Published:2013/3/18 20:47:00 Author:Ecco | Keyword: 12Vdc , mobile battery charger
12Vdc mobile battery charger circuit diagram can delivers up to 20 V output from the 12V car power supply, allowing a constant current charging to NiCad battery unit around 18 V max.
(View)
View full Circuit Diagram | Comments | Reading(1491)
Published:2013/3/18 20:46:00 Author:Ecco | Keyword: Car Battery Monitor, 3 LED
This is a circuit diagram of the 3 LED bar graph type battery monitor ideal for monitoring the voltage level of the car battery voltage with battery.
When the battery voltage is 11.5V or less transistor Q1 is turned on and the LED D1 will be bright. When the battery voltage is between 11.5 and 13.5 V, the transistor Q2 is turned on and the LED D2 will light up. When the battery voltage is 13.5V transistor Q3 will be on the D3 and the LED will light.
(View)
View full Circuit Diagram | Comments | Reading(914)
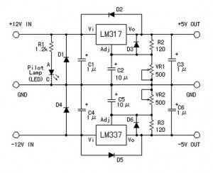
Published:2013/3/18 20:45:00 Author:Ecco | Keyword: Symmetrical , regulated power supply , variable 0 to 30V 2A
This Symmetrical regulated power supply and variable power supply 0 to 30V 2A circuit does not require further explanation, which is a controlled variable symmetric source, can deliver up to 15V per line (-15 and +15), or up to 30V as a whole, for the consumption of up to 2A, but with some changes could be modified to provide up to 5A ** (or more). Transistors Q1 and Q2 should be installed on a heat sink, as well as integrated LM337 and T LM317 which is in the TO-220 package.
(View)
View full Circuit Diagram | Comments | Reading(3067)
Published:2013/3/18 20:44:00 Author:Ecco | Keyword: Lithium Ion , Battery charger
We can charge Ni-Cd or Ni-MH simply by placing a series resistor to limit current from the power source to make efficient loading. But not so with lithium ion cell (Li-Ion) which has a capacity greater than ever and don’t need to be completely discharged to charge them, but require a strictly controlled charging.
If we talk about the lithium ion cell is charged a third time against a pack of Ni-MH or one-sixth of the same cadmium. But this requires a relatively high supply current to the cell during the charging process and must be provided in the rails pulse control.
In this type of battery charging uncontrolled drip (common in alarm systems, for example) or the load resistor in series with the power lead, without exception, It will destroy itself
But there are a number of active components, semiconductors, capable of carrying the load, control and maintenance of these cells with almost no additional external components.
In the diagram we see the circuit typical Li-Ion battery charger, where it finds that it is easier to make a performance similar to discrete electronics. This chip is responsible for measuring the state of the battery (through its terminal FeedBack) and sent by the control voltage output terminal (Out). The capacitor allow to Serve as parasites RF filter and potentiometer 50 to adjust the system according to the operating voltage of the cell.
(View)
View full Circuit Diagram | Comments | Reading(979)
Published:2013/3/18 4:25:00 Author:Ecco | Keyword: Converter, 12 Vdc to 230 Vac, Inverter
As shown in the Inverter circuit diagram obove , Its used as the oscillator stage astable multivibrator contained in IC1, a CMOS 4047 (this cult series 40xx series) by varying the resistance value of R1 trimmer (220 k total resistance) can vary the oscillation frequency of 40 Hz to 70 Hz square wave, phase shifted by 180 °, Output pin 10-11 will drives two NPN transistors TR1-TR3, which in turn is fed to the TR2-TR4.The diodes DS2-DS3, mounted on the output transistors TR2-TR4 are used to protect against voltage surges appearing across the windings V 9 + 9 V transformer T1. For the transformer T1, I used an ordinary mains transformer (primary 230 V so) with a secondary dual 2 x 9 V.
(View)
View full Circuit Diagram | Comments | Reading(2904)
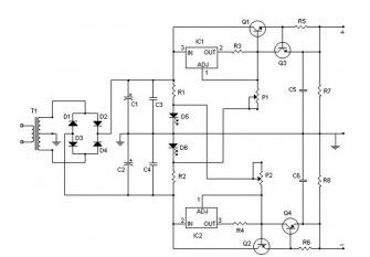
Published:2013/3/18 4:24:00 Author:Ecco | Keyword: 15 ampere , adjustable power supply
As is shown in the wiring diagram the15 A adjustable power supply provides similar amount of current through the parallel work of four power transistors, which must be mounted on a good heatsink. The voltage adjustment is performed in integrated LM317, which also must be dissipated mechanically.
The transformermust have aprimaryaccording tothe grid,while the secondaryshould provide 16voltsand 15amps.Electrolytic capacitorsshouldbe mountedparallelto join together.The bridgerectifier shouldbe at least50volts and20amps.It is recommend usingametaland mountedon theheatsink.
Outputvoltage isadjustedthrough aa linearpotentiometer. The resistorsconnected tothe emitters of thetransistors mustbe at least10watts.
(View)
View full Circuit Diagram | Comments | Reading(2446)
Published:2013/3/18 4:23:00 Author:Ecco | Keyword: 35V , adjustable power supply, 1.5 A


The adjustable power supply circuit shown here is just a linear power supply, a bridge rectifier and filter capacitor that it attach series voltage regulator. Furthermore, here was provided by a pair of fixed instruments that allow us to know at any time the voltage given in the output and load current used.
For this circuit to work properly the load must be at least 5 mA. Integrator has TO-3 package, known as the2N3055orBU208 citea few examples that willbe familiar toall. Below is explained how to identify each terminal of the IC LM350K : (View)
View full Circuit Diagram | Comments | Reading(1024)
Published:2013/3/18 4:22:00 Author:Ecco | Keyword: 4 A/25V Power Supply
This time we get a adjustable power supply with output voltages between 1.2 and 25V the maximum current of 4A. This is very useful for laboratory power supply or workshop power supply.
As shown in the Variable 4 Ampere /25V Power Supply scheme that the circuit consists of three stages. The first (which is formed by a transformer, bridge rectifier and an electrolytic capacitor 10000μF) is responsible for isolating and reduce the voltage, improve and filter. The second phase (consisting of, BC327 transistor integrated circuits and components attached) is responsible for providing a reference voltage which is used to determine, together with the potentiometer and top resistor, voltage applied to the driver transistor and power. It should be noted that they made a resistive and non-switched control (switching) so the voltage at the emitter is pulsed. Then we have a small output filter formed by the electrolytic capacitor and terminals.
(View)
View full Circuit Diagram | Comments | Reading(1348)
Published:2013/3/18 4:22:00 Author:Ecco | Keyword: 57V , variable power supply , 1.5 A
In each workshop you must have a source that is able to provide each current and voltage in a quite acceptable range of possibilities. This variable power supply device goes beyond the conventional power supply source (which rarely exceed 24V output) gives the maximum 57V with 1.5A current.
Voltage of 220V to the transformer via the power switch with built-in fluorescent light. Output voltage of 40V transformer has a improved and filtered after reaching approx. 57V. 100nF capacitors improve the performance of the source against the ripple. LM317 chip in a high voltage is responsible for regulating the output voltage through the resistor divider formed by resistor 220 ohm and potentiometer adjustments (which must be multi-turn). 10μF capacitor in the regulatory lines prevents fluctuations of regulation while the 1N5404 diode prevents the capacitor discharge that can damage integrated circuits. Two output capacitors are responsible for adequately filter the resulting voltage.
The LM317 integrated circuits has internal protection against short circuits, it has cut over temperature. By shorting out the integrated temperature rises quickly and protecting by disconnecting the output jumps up to the termination of a short circuit.
(View)
View full Circuit Diagram | Comments | Reading(988)
Published:2013/3/18 4:21:00 Author:Ecco | Keyword: Converter, 3v to 5v
We see that almost all of which are available today in addition to the microcontroller powered by a battery. But if we do not want a 5V in many cells in series … You can use the Converter 3v to 5v circuit described here.
Based on the integrated circuits Maxim IC MAX641, this dc to dc converter ic makes it possible to provide 5V from only two AA or AAA batteries. This differs from the typical linear regulator (and inefficient 7805) which requires minimal input 8V to ensure 5V to the output (besidestoo much heat!) the eight pin small integrated circuit, similar to the 555 form, no more and no less than the surge controller switch (or Step-Up Controller SMP) which only requires a few passive components to function properly.
(View)
View full Circuit Diagram | Comments | Reading(937)
Published:2013/3/18 4:19:00 Author:Ecco | Keyword: Symmetric , 12V to 5V, converter
With this simple DC voltage converter circuit we can reduce 12v to 5v symmetric voltage and can use existing resources. (View)
View full Circuit Diagram | Comments | Reading(1583)
Published:2013/3/18 4:18:00 Author:Ecco | Keyword: 12v to 24v , converter
Is often you need to install some equipment in a car that works with the 24 volt source. May not be a problem for buses or trucks which have the power to work with two batteries in series. But the cars have only one battery, so it becomes necessary to raise the voltage electronically.
This 12v to 24v dc converter circuitoperates by controlling an oscillator which triggers a power transistor controlled by a Zener diode. In this way is achieved with good efficiency stabilize the output voltage.
(View)
View full Circuit Diagram | Comments | Reading(1698)
Published:2013/3/18 4:17:00 Author:Ecco | Keyword: Converter, 220V AC to 40kV AC
This device allows up to 40,000 volts by 220V AC. The AC to AC Converter circuit is powered from the mains through primary transformer (220-24) to isolate the network while reducing the input voltage. (View)
View full Circuit Diagram | Comments | Reading(1119)
Published:2013/3/18 4:16:00 Author:Ecco | Keyword: 24v to 12v, converter
As shown, the 24v to 12v converter circuit is nothing more than an integrated adjustable voltage regulator that acts on a group of power transistors in parallel. These transistors can be said to perform heavy duty while the regulator responsible for controlling them.
Where 24 v input connector of the battery. 12V connector is the output and Gnd connector must be grounded. Of course, all the components (transistors and integrated) should be given with good heat dissipation and electrically insulated from the metal.
24v to 12v converter Adjustment :
Place the pot 10 k Ω at its maximum (fully open or 10 k Ω) and connect to the dc to dc converter output a lamp 12V / 50W. At the input connect the battery in series so the voltage is reached 24V. Place the output in parallel with the lamp tester a continuous scale with the right completion (around 50V). Begin to turn the potentiometer until the brightness of lights and tester showed 12V.
(View)
View full Circuit Diagram | Comments | Reading(4989)
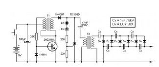
Published:2013/3/18 4:15:00 Author:Ecco | Keyword: Converter, 9V to 13.5kV
This high voltage source is formed by an inverter, around the transistor, which provides pulses of 150V to the inverter formed by the thyristor and capacitor in series with the transformer 2. This pulse output of 4.5kV to be multiplied with the network so as to achieve the output voltage of 13.5kV. Neon lamps (marked LN) form the thyristor triggering pulses.
(View)
View full Circuit Diagram | Comments | Reading(1485)
Published:2013/3/18 4:14:00 Author:Ecco | Keyword: Adjustable voltage source , regulator, integrated circuit , positive + , Operational amplifier
Here is a basic voltage source circuit in 7805 but adjustable, need a continuous supply unregulated, a filter capacitor, an integrated 7805 + 1 operational amplifier 4558.
(View)
View full Circuit Diagram | Comments | Reading(1963)
Published:2013/3/18 4:13:00 Author:Ecco | Keyword: Sega Game Gear, Power supply
Here is a power supply circuit for sega game gear for the additional collection of your circuit. For a more complete explanation can be found on the website http://hardware.speccy.org.
(View)
View full Circuit Diagram | Comments | Reading(2321)
Published:2013/3/18 4:11:00 Author:Ecco | Keyword: Power Supply source, +5 Vdc +12 Vdc
This power supply circuit shows a steady source of continuous power supply combined with an output of +5 VDC and +12 VDC to ground, it is estimated for designing a current of about 900mA Max, enough to power any digital circuit with a relay output,that must be taken into account is the cascade design makes total consumption is the sum of the currents provided by the two outputs. Please note that the regulator should be equipped with a heat sink.
(View)
View full Circuit Diagram | Comments | Reading(810)
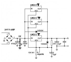
Published:2013/3/18 4:10:00 Author:Ecco | Keyword: Power supply, 4.5 A
This lm317 variable power supply can supply a voltages from 1.2V to 30V with a current 3 amperes, just as the title of this series based on LM317T voltage regulator, the LM317T regulator provide around 1.5 amperes on the heatsink, so by installing a parallel two or three of them will get a voltage source capable of providing 3 amperes. Obviously this also depends on the transformer used.
TheLM317T regulators are able to withstand short circuit at the output of the source and not so easily destroyed like LM350K or LM338K regulators, the regulator IC used in this circuit using ST manufacturing company and have shown positive result.
(View)
View full Circuit Diagram | Comments | Reading(8612)
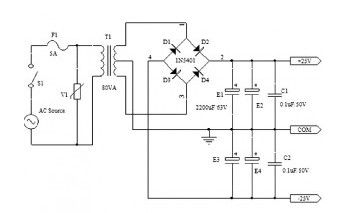
Published:2013/3/18 2:10:00 Author:Ecco | Keyword: Symmetrical Power supply
This symmetrical unregulated power supply is used to feed the audio amplifier based on LM1875 amplifier module National Semiconductor. With symmetrical 30V DC source the amplifier capable of delivering up to 30W of power using 8 ohm load.
The diagram above shows how the DC +25 V and-25V DC can be obtained. Ready to provide power to two stereo amplifiers, one 80VA transformer with 240V input and 36V output, with the center tap is used. The output of the transformer secondary repaired using four 1N5401 diodes and filtered through four electrolytic capacitors. A fuse and a varistor connected to the main circuit protection against voltage spikes.
(View)
View full Circuit Diagram | Comments | Reading(1368)
| Pages:27/291 At 202122232425262728293031323334353637383940Under 20 |