Position: Home > Circuit Diagram > Index 2186
Low Cost Custom Prototype PCB Manufacturer

Circuit Diagram

Index 2186

Lower Power Consumption Differential Input-Differential Output Circuit

Published:2011/3/22 3:48:00 Author:may | Keyword: Lower Power Consumption, Differential Input-Differential Output

Lower Power Consumption Differential Input-Differential Output Circuit
Lower Power Consumption Differential Input-Differential Output Circuit is shown in the following picture:   (View)

View full Circuit Diagram | Comments | Reading(738)

MP3 Player Power Filter Circuit

Published:2011/3/22 3:48:00 Author:may | Keyword: MP3 Player, Power Filter

MP3 Player Power Filter Circuit
MP3 Player Power Filter Circuit is shown in the following picture:   (View)

View full Circuit Diagram | Comments | Reading(995)

Vacuum Tube Low Impedance Input Circuit

Published:2011/3/21 0:52:00 Author:may | Keyword: vacuum tube, low impedance input

Vacuum Tube Low Impedance Input Circuit
diagram: Vacuum Tube Low Impedance Input Circuit   (View)

View full Circuit Diagram | Comments | Reading(1081)

Resistance Bridge Amplifying Circuit With High Performance

Published:2011/3/22 3:49:00 Author:may | Keyword: Resistance Bridge Amplifying, High Performance

Resistance Bridge Amplifying Circuit With High Performance
The Resistance Bridge Amplifying Circuit With High Performance is shown in the following picture:   (View)

View full Circuit Diagram | Comments | Reading(454)

Serviceable Battery Buffer Amplifier Circuit

Published:2011/3/22 3:46:00 Author:may | Keyword: serviceable, battery buffer amplifier

Serviceable Battery Buffer Amplifier Circuit
Serviceable Battery Buffer Amplifier Circuit is shown in the following picture:   (View)

View full Circuit Diagram | Comments | Reading(656)

Ultra-low frequency pulse generator

Published:2011/3/31 3:27:00 Author:Ecco | Keyword: Ultra-low frequency , pulse generator

Ultra-low frequency pulse generator
Ultra-low frequency pulse generator is shown in the chart. It could produce the pulse in the width range of 0.15~50s.   (View)

View full Circuit Diagram | Comments | Reading(1084)

Double pulse generator(HEF4538)

Published:2011/3/31 4:03:00 Author:Ecco | Keyword: Double pulse , generator

Double pulse generator(HEF4538)
  (View)

View full Circuit Diagram | Comments | Reading(3234)

1/86400Hz Pulse generator

Published:2011/3/31 4:02:00 Author:Ecco | Keyword: Pulse generator

1/86400Hz Pulse generator
The circuit shown in the chart coule be input 1Hz clock pulses, and it outputs a pulse every 24 hour. The input IHz pulse is produced by digital clock. It can provide the instructions of morning and afternoon that general digital clocks couldn't do. It also could be used as a pre-date electronic calendar and a reliable alarm trigger in particular time .   (View)

View full Circuit Diagram | Comments | Reading(766)

Audio circuit diagram

Published:2011/3/24 23:14:00 Author:Nicole | Keyword: Audio

Audio circuit diagram
  (View)

View full Circuit Diagram | Comments | Reading(731)

TSINGHUA TONGFANG eb771g flat screen color monitor power supply circuit diagram

Published:2011/3/24 1:48:00 Author:Nicole | Keyword: TSINGHUA TONGFANG, flat screen, color monitor power supply

TSINGHUA TONGFANG eb771g flat screen color monitor power supply circuit diagram
  (View)

View full Circuit Diagram | Comments | Reading(4178)

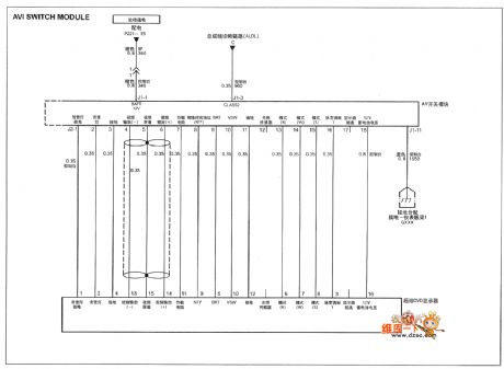
Shanghai GM Cadillac XLR car seat belt control system schematic (2)

Published:2011/3/31 1:11:00 Author:Joan | Keyword: Shanghai GM , Cadillac XLR car , seat belt control system

Shanghai GM Cadillac XLR car seat belt control system schematic (2)
Shanghai GM | Cadillac XLR car | seat belt control system   (View)

View full Circuit Diagram | Comments | Reading(845)

Shanghai GM Buick LaCrosse car entertainment system schematic (3)

Published:2011/3/31 1:12:00 Author:Joan | Keyword: Shanghai GM , Buick LaCrosse car , entertainment system

Shanghai GM Buick LaCrosse car entertainment system schematic (3)
Below is Shanghai GM Buick LaCrosse car entertainment system schematic.   (View)

View full Circuit Diagram | Comments | Reading(808)

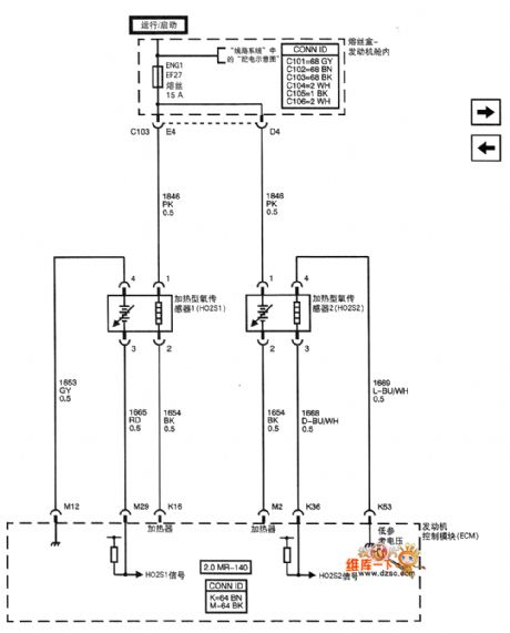
Shanghai GM Chevrolet Epica car 2.0 L engine circuit (1)

Published:2011/3/31 1:09:00 Author:Joan | Keyword: Shanghai GM , Chevrolet Epica car , 2.0 L engine

Shanghai GM Chevrolet Epica car 2.0 L engine circuit (1)
Shanghai GM Chevrolet Epica car 2.0 L engine circuit (1)   (View)

View full Circuit Diagram | Comments | Reading(558)

Shanghai GM Buick LaCrosse car entertainment system schematic (4)

Published:2011/3/31 1:03:00 Author:Joan | Keyword: Shanghai GM , Buick LaCrosse car , entertainment system

Shanghai GM Buick LaCrosse car entertainment system schematic (4)
Below is Shanghai GM Buick LaCrosse car entertainment system schematic.   (View)

View full Circuit Diagram | Comments | Reading(1052)

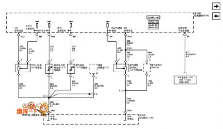
Shanghai GM Chevrolet Epica (Epica) car 2.0 L engine schematic 2

Published:2011/3/31 1:01:00 Author:Joan | Keyword: Shanghai GM , Chevrolet Epica car , 2.0 L engine

Shanghai GM Chevrolet Epica (Epica) car 2.0 L engine schematic 2
  (View)

View full Circuit Diagram | Comments | Reading(811)

Shanghai GM Buick LaCrosse car entertainment system schematic (5)

Published:2011/3/31 0:54:00 Author:Joan | Keyword: Shanghai GM , Buick LaCrosse car , entertainment system

Shanghai GM Buick LaCrosse car entertainment system schematic (5)
Below is Shanghai GM Buick LaCrosse car entertainment system schematic.   (View)

View full Circuit Diagram | Comments | Reading(485)

Shanghai GM Chevrolet Epica car 2.0 L engine circuit 3

Published:2011/3/30 19:57:00 Author:Joan | Keyword: Shanghai GM , Chevrolet Epica car , 2.0 L engine

Shanghai GM Chevrolet Epica car 2.0 L engine circuit 3
Shanghai GM Chevrolet Epica car 2.0 L engine circuit 3   (View)

View full Circuit Diagram | Comments | Reading(442)

Pulse signal generator(74LS10 74LS00)

Published:2011/3/31 3:38:00 Author:Ecco | Keyword: Pulse signal , generator

Pulse signal generator(74LS10 74LS00)
  (View)

View full Circuit Diagram | Comments | Reading(2086)

Gree GC16 electromagnetic cooker circuit diagram

Published:2011/3/31 2:27:00 Author:Ecco | Keyword: Gree, electromagnetic cooker


  (View)

View full Circuit Diagram | Comments | Reading(464)

Jie beauty brand MWQ-A single pipe mosquitoes lamp circuit diagram

Published:2011/3/31 2:32:00 Author:Ecco | Keyword: Jie beauty brand, single pipe, mosquitoes lamp

Jie beauty brand MWQ-A single pipe mosquitoes lamp circuit diagram
  (View)

View full Circuit Diagram | Comments | Reading(1452)

Pages:2186/2234 At 2021812182218321842185218621872188218921902191219221932194219521962197219821992200Under 20