Published:2009/7/10 2:33:00 Author:May
View full Circuit Diagram | Comments | Reading(1365)
Published:2009/7/19 22:09:00 Author:Jessie
Uses seven fast gasfilled decade counter tubes driven by transistors, for counting pulses from nuclear radiation detector. Input channel, which can accept positive or negative pulses from 0.1 to100 v, has amplitude discriminator and coincidence-anticoincidence gating.-M. Birk, H. Brafman, and J. Sokolowski, Transistors Drive Half-Megacycle Cold-Cathode scaler, Electronics, 34:41, p 60-61. (View)
View full Circuit Diagram | Comments | Reading(871)
Published:2009/7/10 2:33:00 Author:May
When an input voltage is positive, the output of ICA is negative and diode D does not conduct; hence the output of ICB is positive. On the other hand, when the input is negative, the output of ICA is positive.D will conduct and cause the absolute value, expressed as a positive voltage, to appear on the noninverting input of ICB and on the circuit's output.
The circuit'sdynamic range extends from zero to the point at which the op amp saturates. The band-width is determined by the characteristics of the diode and the high-frequency performance of the op amp. (View)
View full Circuit Diagram | Comments | Reading(1432)
Published:2009/7/19 22:09:00 Author:Jessie
Used for monitoring missile in light while maintaining radio silence of telemetry transmitter unless abnormal condition is detected. After arming of missile, monitor can be used to transmit missile kill data.-R. C. Wright, Collecting Data from Live Missiles in Flight, Electronics, 34:12, p 46-49.
(View)
View full Circuit Diagram | Comments | Reading(646)
Published:2009/7/10 2:33:00 Author:May
With one HA-2539 or HA-2540 and two low-capacitance switching diodes, signals exceeding 10 MHz can be separated. This circuit is most useful for full-wave rectification, AM detection, or sync generation. (View)
View full Circuit Diagram | Comments | Reading(769)
Published:2009/7/10 2:31:00 Author:May
Suitable for matching diodes or examining V/I characteristics of two terminal devices (diodes, etc.), this circuit should be handy for lab use. R1 and R2 can be increased in value and a higher voltage transformer can be used for higher voltage test using this principle. (View)
View full Circuit Diagram | Comments | Reading(930)
Published:2009/7/10 2:31:00 Author:May
The sound picked up by SPKR1, which acts as a microphone, is fed to transistor amplifier Q1. The output of Q1 is applied across coupling transformer T1 and is used to drive the gate circuit of Triac TR1. TR1 is used to lend a latching effect to the action of the relay. (View)
View full Circuit Diagram | Comments | Reading(120)
Published:2009/7/19 22:09:00 Author:Jessie
Microprocessor-controlled TTY-to-A/D convener interface. The AD7570 is a 10-bit CMOS A/D convener (courtesy Analog Devices, Inc.). (View)
View full Circuit Diagram | Comments | Reading(1061)
Published:2009/7/19 22:09:00 Author:Jessie
Produces synchronizing impulses between 0.2 and 7 microsec wide at rates of 200 to 2,000 pps. One triode section is used as trigger amplifier to prevent triode blocking oscillator from reacting on trigger source. R6 and R7 are 100 ohms for 5814A and 150 ohms for 6111. R8 should be maximum that will just suppress ringing. Requires positive input trigger and gives choice of output polarities at the four output terminals.-NBS, Handbook Preferred Circuits Navy Aeronautical Electronic Equipment, Vol. I, Electron Tube Circuits, 1963, PC 46, p 46-2. (View)
View full Circuit Diagram | Comments | Reading(710)
Published:2009/7/10 2:31:00 Author:May
This musical special-effect device is basically a frequency doubler. The input audio is amplified and doubled by using a full-wave rectifier, which has a dc output plus a twice the ac frequency component. The 2 x frequency component is fed to the output. (View)
View full Circuit Diagram | Comments | Reading(1108)
Published:2009/7/19 22:09:00 Author:Jessie
In this circuit, the AD590 produces a temperature-dependent voltage across R (C is for filtering noise). Setting R2 produces a scale-zero voltage. For the Celsius scale, make R=1 kΩ and VZERO=0.273 V. For the Fahrenheit scale, R=1.8kΩand VZERO=0.460V. Harris Semiconductors. Data Acquisition 1991 p 12-8 (View)
View full Circuit Diagram | Comments | Reading(640)
Published:2009/7/10 2:30:00 Author:May



A1 and A2 are two sections of a quad comparator. The first, A1, functions as an amplifier and detector. Resistors R5 and R6 set the gain at 100; the output of A1 is an open collector to negative-peak-rectify the output with a decay time constant determined by R9 and C3. This dc output is then compared with the reference level selected by R8. A2 triggers switch Q1, and an LED inserted in the base drive of Q1 gives visual indication of switch closure. The standby battery drain is 2 mA. Use potentiometer R8 to select the desired sensitivity. (View)
View full Circuit Diagram | Comments | Reading(994)
Published:2009/7/19 22:07:00 Author:Jessie
Used for telemetering wind velocity. Cam switch closes for each mile of wind that passes the anemometer cups, applying voltage to C1 and C2 in series and making Q1 conduct and pull in K1. This energizes velocity audio oscillator of telemetry system.-R. Beaulieu and G. Neal, Wind Velocity Telemetering System, Electronics, 33:29, p 68-70. (View)
View full Circuit Diagram | Comments | Reading(785)
Published:2009/7/19 22:07:00 Author:Jessie
National LM199 temperature-stabilized 6.95-V reference feeds LM108A opamp that is buffered by LM195K power transistor IC which provides full overload protection.- Li near Applications, Val. 2, National Semiconductor, Santa Clara, AN-161,p6. (View)
View full Circuit Diagram | Comments | Reading(705)
Published:2009/7/10 2:30:00 Author:May
View full Circuit Diagram | Comments | Reading(0)
Published:2009/7/19 22:07:00 Author:Jessie
Delivers 10 mw to 50-ohm load at 25℃. Collector efficiency is 10%.-Texas Instruments Inc., Solid-State Communications, McGraw-Hill, N.Y., 1966 p 239. (View)
View full Circuit Diagram | Comments | Reading(766)
Published:2009/7/10 2:30:00 Author:May
Agc circuit transforms grid-pulsed superregenerative am pliler V1 into noncritical circuit that is stable for long periods when controlled by pulse generator V4-V5, which in tum is controlled by extemal trigger pulse source.-J. H. Kuck, Automatk Gain Control for Superregenerative Amplifiers, Electronics, 34:29, p 76-79. (View)
View full Circuit Diagram | Comments | Reading(627)
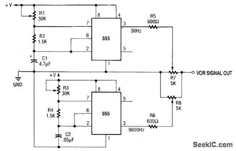
Published:2009/7/10 2:29:00 Author:May
An output of 9960 and 30 Hz at 0.5 Vrms is produced by this VOR (VHF Omni Range) signal simula-tor, which uses a pair of 555 timers. Alternatively, a 556 (two timers in one package) could be used. (View)
View full Circuit Diagram | Comments | Reading(837)
Published:2009/7/19 22:07:00 Author:Jessie
Used with cosmic-ray neutron counter to drive con ventional radiosonde. Signals above preset amplitude trigger subcarrier gate that in turn frequency-modulates r-f carrier.-L. Hillman and R. C. Haymes, Modifying a Telemetry System for Balloon-Borne Neutron Detection, Electronics, 34:11, p 60-63.
(View)
View full Circuit Diagram | Comments | Reading(804)
Published:2009/7/10 2:28:00 Author:May
This oscillator circuit uses a 5th overtone crystal in the 85-to-106 MHz range. Y1 ii the crystal. The circuit was originally used to frequency control a microwave oscillator. (View)
View full Circuit Diagram | Comments | Reading(1456)
| Pages:836/2234 At 20821822823824825826827828829830831832833834835836837838839840Under 20 |