Published:2009/7/23 23:08:00 Author:Jessie
This circuit provides regulated current from 0 to 1.2A, as set by R2. (View)
View full Circuit Diagram | Comments | Reading(744)
Published:2009/7/23 23:08:00 Author:Jessie
Flying-spot closed-circuit tv system compares two photographs and displays only differences between them, for automatic identification of variable stars. Both photo-multiplier signals are coupled to subtraction tube V1A. Difference signal is fed by cathode follower to video amplifier of 14-inch tv monitor.-J. Borgman, Using Tv Techniques in Astronomy, Electronics, 32:19, p 66-68. (View)
View full Circuit Diagram | Comments | Reading(833)
Published:2009/7/23 23:07:00 Author:Jessie
This circuit has a 1.2- to 15-V output range, set by R4. Current remains constant between 0 and 1.2 A, set by R2. (View)
View full Circuit Diagram | Comments | Reading(1455)
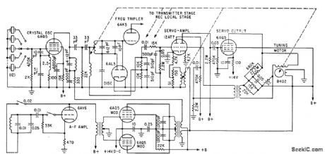
Published:2009/7/23 23:14:00 Author:Jessie
Negative feedback voltage proportional to servo speed is picked off winding of servomotor to improve stability in stopping at point of zero error voltage in output of 6AL5 frequency discriminator-K. Makino and T. Yamanaka, Servo-Tuned Transceiver for Airborne VHF Communications, Electronics, 35:1, p 82-85. (View)
View full Circuit Diagram | Comments | Reading(1267)
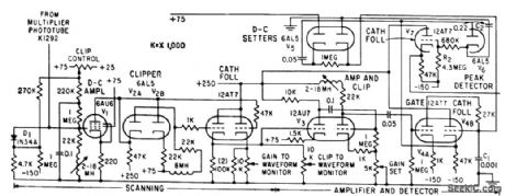
Published:2009/7/23 23:13:00 Author:Jessie
Accepts balanced output of video preamp in microwave interferometer system and provides both linear and clipped outputs for oscilloscope.-H. L. Bunn Determining Electron Density and Distribution in Plasmas, Electronics, 34:14, p 71-75. (View)
View full Circuit Diagram | Comments | Reading(644)
Published:2009/7/23 23:13:00 Author:Jessie
This circuit uses both halves of an RC4559 (Fig. 5-11B) (View)
View full Circuit Diagram | Comments | Reading(2097)
Published:2009/7/23 23:13:00 Author:Jessie


This circuit shows a method of adjusting several on-card regulators with a single control. All outputs should track within t 100 mV, with a minimum 10-mA load. (View)
View full Circuit Diagram | Comments | Reading(762)
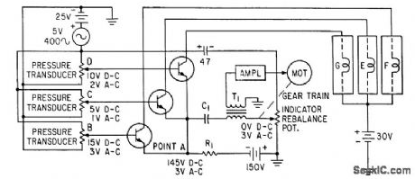
Published:2009/7/23 23:12:00 Author:Jessie
Transducers monitored in parallel mode actuate a-c servo when any one goes beyond predetermined range. Transistor then turns on lamp to identify transducer whose output has actuated the servo.-S. Thaler, Solid-Slate Parallel-Mode Scanner Reads System Physical Parameters, Electronics, 34:19, p 78-80. (View)
View full Circuit Diagram | Comments | Reading(681)
Published:2009/7/23 23:12:00 Author:Jessie
This circuit is suitable for 5-V logic applications and can be shut down electronically with a TTL-level signal. (View)
View full Circuit Diagram | Comments | Reading(812)
Published:2009/7/23 23:11:00 Author:Jessie
Measures movements of pupil of eye, using flying-spot scanning unit with multiplier phototube, amplifier-detector, and recorder.-G. W. King, Recording Pupil Changes For Clinical Diagnosis, Electronics,32:39, p 67-69. (View)
View full Circuit Diagram | Comments | Reading(868)
Published:2009/7/23 23:11:00 Author:Jessie






This circuit has a galn of about 9 dB over the frequency range.Thecomponents list,component layout,output power Versus input power and frequency, and gain are shown in Figs. 2-57B, 2-57C, 2-57D, and 2-57E, respectively. The actual layout dimensions are: 4.25 × 2.25 . (View)
View full Circuit Diagram | Comments | Reading(875)
Published:2009/7/23 23:11:00 Author:Jessie
Each grid is biased to cutoff, so mixer accepts only positive-polarity pulses having sufficient amplitude to overcome this bias.-NBS, Handbook Preferred Circuits Navy Aeronautical Electronic Equipment, Vol. 1, Electron Tube Circuits, 1963, p N4-2. (View)
View full Circuit Diagram | Comments | Reading(897)
Published:2009/7/23 23:11:00 Author:Jessie
This circuit can be used as a general-purpose lab supply. Although a negative source must be provided, the source does not need to be well regulated. (View)
View full Circuit Diagram | Comments | Reading(660)
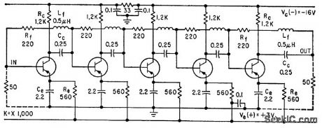
Published:2009/7/23 23:11:00 Author:Jessie
Shunt feedback networks around each stage reduce overall gain at low frequencies, trading gain for bandwidth, so that five cascaded stages give overall gain of 50 db.-J. C. de Broekert and R. M. Scarlett, Transistor Amplifier has 100 Megacycle Bandwidth, Electronics, 33:16, p 73-75. (View)
View full Circuit Diagram | Comments | Reading(628)
Published:2009/7/23 23:10:00 Author:Jessie
In this preamp, the transformer converts the low microphone impedance up to a value (about 7 kΩ) required by the OP-47 for best noise performance.C1 rolls off the high-frequency response at 90 kHz, giving a noise power bandwidth of 140 kHz. (View)
View full Circuit Diagram | Comments | Reading(1711)
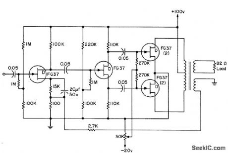
Published:2009/7/23 23:55:00 Author:Jessie
Servo amplifier uses medium-power fet's for 1.5 W output. Circuit has no driver transformer for power stage, and only one electrolytic. Power gain is 70 db, voltage amplification 30 db, input resistance 1 meg, and maximum efficiency 56%.-L. J. Sevin, J., Field-Effect Transistors, McGraw-Hill, N.Y., 1965, p 100. (View)
View full Circuit Diagram | Comments | Reading(2313)
Published:2009/7/23 23:54:00 Author:Jessie
Fig, 12-20 This circuit uses both a sample/hold and an active filter to minimize the ripple/response tradeoff. With the values shown, ripple (at V6) is about 1 mVp-p. Response or settling time to a step change of input frequency is about 60 ms. Linearity is better than 0.1% from 10 kHz down to 500 Hz, but becomes increasingly nonlinear below 500 Hz. To trim, apply 1 kHz and set the offset adjust for 1-V output. Then, apply 10 kHz and set the gain adjust for 10-V Output. National Semiconductor. Linear Applications Handbook 1991,p 1253. (View)
View full Circuit Diagram | Comments | Reading(1150)
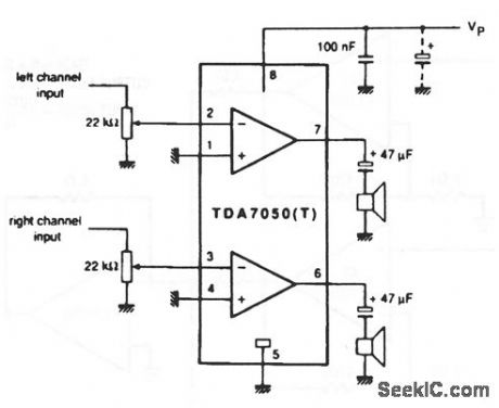
Published:2009/7/23 23:54:00 Author:Jessie
This low-voltage amplifier is for stereo applications (small speaker or headphones ).The circuit operates with battery supplies, from 6V down to 1.6V,and draws low quiescent current (typically 3.2mA with 3-V supply),Closed-loop voltage gain is 26dB with connections as shown, Output is 2×0.075W,with a 4.5-V supply ,operating 32-Ω loads ,The output is reduced to 2×0.035W when the supply is reduced to 3V (with 32-Ωloads). (View)
View full Circuit Diagram | Comments | Reading(746)
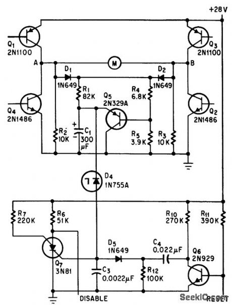
Published:2009/7/23 23:54:00 Author:Jessie
Silicon controlled switch Q7 in timing circuit turns on each time servo motor is actuated, and re moves power from motor if it remains on more than 15 sec, indicating a stall.-D. Perlman, Silicon Switch Turns Off Stalled Servo-motors, Electronics, 39:10, p 90-91. (View)
View full Circuit Diagram | Comments | Reading(700)
Published:2009/7/23 23:54:00 Author:Jessie
This circuit uses the LAS3905 series voltage regulator (Fig. 7-50) as a fixed-current regulator. Characteristics are shown in Fig. 7-50B, 7-50C, and 7-50D. (View)
View full Circuit Diagram | Comments | Reading(602)
| Pages:1109/2234 At 2011011102110311041105110611071108110911101111111211131114111511161117111811191120Under 20 |