Published:2009/7/23 22:52:00 Author:Jessie
This circuit provides 25-W of output power in the 450- to 512-MHz UHF band, and is designed for 12.5-V operation. Figure 2-49B shows typical amplifier performance data. Figure 2-49C shows the microstrip board layout.Those not familiar with microstrip techniques should read the many Motorola publications, such as AN548A and AN555. (View)
View full Circuit Diagram | Comments | Reading(786)
Published:2009/7/23 22:52:00 Author:Jessie
On transmit, V1 is self-excited power oscillator, V3 is am modulator, and V2 is speech amplifier. On receive, V1 is superregenerative r-f amplifier, V3 is audio power amplifier, and V2 is first audio stage.-L. G. Sands, Citizens Radio Re. vision Spurs Equipment Design, Electronics, 32:15, p 55-57. (View)
View full Circuit Diagram | Comments | Reading(1047)
Published:2009/7/23 22:51:00 Author:Jessie
Two current generators produce triangular wave by alternately charging and discharging C1.Ujt and diode serve as switch to reverse slope of ramp.-R. Dean, Unijunction Triangular Wave Generator, EEE, 12:4, p 59. (View)
View full Circuit Diagram | Comments | Reading(2139)
Published:2009/7/23 22:51:00 Author:Jessie


This circuit uses two sections of a 4136 op amp. The frequency of both the sine and cosine output is 1 Hz with the values shown. Raytheon Linear Integrated Circuits, 1989, p. 4-173. (View)
View full Circuit Diagram | Comments | Reading(1121)
Published:2009/7/23 22:50:00 Author:Jessie
Emitter current of 2N43A controlled low-level audio amplifier stage Q3 is regulated indirectly by sound pressure level of ambient noise. With no noise, gain of controlled amplifier is prevented front going to zero by applying quiescent conduction bias through R1 to gain-control stage Q2.-D. C. Gibson, Helmet Transceiver for Flight Deck Communications, Electronics, 33:39, p 56-60. (View)
View full Circuit Diagram | Comments | Reading(618)
Published:2009/7/23 22:50:00 Author:Jessie
Frequency-doubling mode permits use of inexpensive scr's. Load resistance is in magnetostrictive transducer winding L. Circuit is actually 25-kc inverter triggered at 12.5-kc repetition rate.- Silicon Controlled Rectifier Manual, Third Edition, General Electric Co., 1964, p 16 (View)
View full Circuit Diagram | Comments | Reading(2688)
Published:2009/7/23 22:50:00 Author:Jessie
Generates variable-frequency sawtooth directly, with emitter-follower 2N335 serving only for isolation. Sawtooth frequency can be varied without affecting output amplitude.-Unijunction Sweep, EEE, 11:7, p 86. (View)
View full Circuit Diagram | Comments | Reading(806)
Published:2009/7/23 22:50:00 Author:Jessie
The frequency of VOUT is set by the values of R and C, as shown. Adjust the 5- kΩ potentiometer until the VREF point is one-half of the source voltage,VS. Raytheon Linear Integrated Circuts, 1989, p. 4-161. (View)
View full Circuit Diagram | Comments | Reading(1981)
Published:2009/7/23 22:50:00 Author:Jessie
Has 30-mw r-f output and range of several thou. sand feet. Detector uses 40-kc quench. Draws 15 ma for receive and 30 ma for transmit. loudspeaker serves as microphone for transmitting.-L. Solomon, Gitizens Band Equipment Design, Electronics, 33:45, p 70-72. (View)
View full Circuit Diagram | Comments | Reading(706)
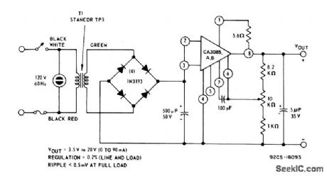
Published:2009/7/23 22:50:00 Author:Jessie
This circuit provides an output adjustable from 3.5 to 20 V, with a 90-mA load. Line and load regulation is 0.2%. Full-load ripple is 0.3 mV. (View)
View full Circuit Diagram | Comments | Reading(860)
Published:2009/7/23 22:50:00 Author:Jessie
This circuit shows three wideband hybrid amplifiers cascaded to form a linear amplifier. Figure 2-48B shows the hybrid amplifier connections. As shown by the table, the circuit is capable of operation from 0.25 to 400 MHz (or 5 to 1000 MHz), depending on the selection of components and power sources. (View)
View full Circuit Diagram | Comments | Reading(708)
Published:2009/7/23 22:49:00 Author:Jessie
Deviation is less thon 1% from linearity at any frequency front 400 cps to 1 cycle per hour. Frequency is changed by varying R1, R2 or C; values shown give 20-second period. Used to sweep magnetic fold across air gap of electromagnet and for testing servos and vlf amplifiers.-J. r. Delpech, Triangular Waveforms Have 1 % linearity, Electronics, 38:7, p 86-87. (View)
View full Circuit Diagram | Comments | Reading(633)
Published:2009/7/23 22:46:00 Author:Jessie
This circuit operates from a single 5-V supply, and draws a total quiescent current of about 37 mA. Figure 6-67B shows the operating sequence. The CS signal switches to a low state less than 1 μs after receiving the system clock, and the word can be transmitted after one cycle. After the 18 clock cycles required to complete conversion, the clock must shut off to allow CS to switch to a high state for at least 2 μs (minimum time between conversions). The operating sequence can then be repeated. (View)
View full Circuit Diagram | Comments | Reading(561)
Published:2009/7/23 22:46:00 Author:Jessie
This circuit shows an MC1596 operating as a frequency doubler in the audio to 1-MHz range, with all spurious outputs greater than 30-dB below the desired 2fIN-output signals. (View)
View full Circuit Diagram | Comments | Reading(0)
Published:2009/7/23 22:46:00 Author:Jessie
Electromechanical filler with 6-kc bandwidth at 455 kc gives 8 db signal-to-noise improvement.-Filtering the Chatter on Citizens' Band, Electronics, 38:5, p 81. (View)
View full Circuit Diagram | Comments | Reading(687)
Published:2009/7/23 22:46:00 Author:Jessie
This circuit uses both sections of a 747 op amp. The frequency of the sine and cosine output is set by the values of R3, C3, R2, and C2, as shown. Raytheon Linear Integrated Circuits, 1989, p. 4-148. (View)
View full Circuit Diagram | Comments | Reading(953)
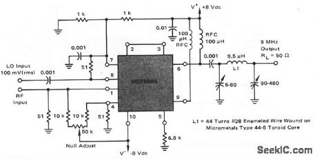
Published:2009/7/23 22:45:00 Author:Jessie
This circuit shows an MC1596 operating as a high-frequency mixer with a broadband input and a tuned output at 9 MHz. The 3-dB bandwidth of the 9-MHz output tank is 450 kHz. The local-oscillator (LO) signal of 100 mV is injected at pin 8, and the modulated-RF input of about 15 mV is injected at pin 1.For a 30-MHz input (pin 1) and a 39-MHz LO (pin 8), the mixer circuit has a conversion gain of 13 dB and an input sensitivity of 7.5μV for a 10 dB (S+N)/N ratio in the 9-MHz output signal. (View)
View full Circuit Diagram | Comments | Reading(0)
Published:2009/7/23 22:45:00 Author:Jessie
Generates linear ramps, either negative or positive, by switching two current sources on and off during charging of C3.-G. Marosi, Positive or Negative Slope Generator, EEE, 13:5, p 43. (View)
View full Circuit Diagram | Comments | Reading(764)
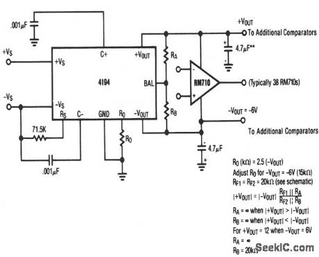
Published:2009/7/23 22:45:00 Author:Jessie
This circuit provides unbalanced output voltages that can be varied between ±50 mV and ±42 V by the selection of Ro, with load currents of ±200 mV This circuit is particularly useful for comparator applications. (View)
View full Circuit Diagram | Comments | Reading(757)
Published:2009/7/23 22:44:00 Author:Jessie
Pulse-rate oscillator V1 generates pulses with variable lime interval from 0.3 to 170 millisec for triggering rate. Normal operation is at 80 millisec, corresponding to 12.5 cps. Trigger pulses are amplified and delivered to circuits that trigger transmitter and delay generators for two receivers, and synchronize cm sweep. Used to measure changes in propagation time of less than 20 microsec over direct path of up to 300 feet in sea water.-W. C. Gore, Ultrasonics Tests Undersea Propagation, Electronics, 31:35, p 32-35. (View)
View full Circuit Diagram | Comments | Reading(700)
| Pages:1105/2234 At 2011011102110311041105110611071108110911101111111211131114111511161117111811191120Under 20 |