Published:2012/12/3 0:15:00 Author:muriel | Keyword: Toggle Switch
This versatile circuit provides a selection of different switching modes. It can be used as two entirely separate toggle switches - with each push button successively energizing and de-energizing its own relay. Or the two switches can be interlinked with diodes - to produce a number of different switching patterns. For example - the circuit can be used to reverse the direction of DC motors. (View)
View full Circuit Diagram | Comments | Reading(987)
Published:2012/12/3 0:14:00 Author:muriel | Keyword: Keypad Combination Lock
View full Circuit Diagram | Comments | Reading(1134)
Published:2012/12/3 0:14:00 Author:muriel | Keyword: AC Switch
View full Circuit Diagram | Comments | Reading(836)
Published:2012/12/3 0:13:00 Author:muriel | Keyword: Latch Switch
View full Circuit Diagram | Comments | Reading(978)
Published:2012/12/3 0:13:00 Author:muriel | Keyword: Toggle Switch


Pushing the button once will energize the relay. Pushing the same button a second time will de-energize the relay. Any simple momentary action push-to-make switch will do. (View)
View full Circuit Diagram | Comments | Reading(1007)
Published:2012/12/3 0:11:00 Author:muriel | Keyword: Thermostat, Adjustable Hysteresis
A thermostat doesn't try to maintain a constant temperature. In order to do so - it would have to keep switching on and off every few seconds. Instead - it keeps the temperature within a specific range. When the preset temperature has been reached - it switches off. And it only switches on again - when there has been a significant change in temperature.
The difference between the temperature at which the thermostat switches off - and the temperature at which it switches on again - is the hysteresis. Without this hysteresis - your central heating, refrigerator etc. would keep switching on and off every few seconds.
This particular circuit energizes the relay when the temperature falls - and de-energizes the relay when the temperature rises again. If you replace the pnp transistor (BC557) with an npn transistor (BC547) - the circuit will operate the other way round.
In order to minimize power consumption - choose the configuration that energizes the relay for the shorter time period. If it's going to be hot most of the time - choose the one that energizes the relay when the temperature falls (BC557). If it's going to be cold most of the time - choose the one that energizes the relay when the temperature rises (BC547).
(View)
View full Circuit Diagram | Comments | Reading(2082)
Published:2012/12/2 21:55:00 Author:Ecco | Keyword: Amplifier tube , protector
In the Figure, K is a power switch, T1 is the controlling small power transformer, T2 is the amplifier power transformer. IC1 (S1-S4) is the four - way analog switch CD4066. When the machine is open, K1 is closed, C1 gets 12V DC voltage. The S3 gets conduction because control terminal is high, then S4 control terminal is pulled low, S4 disconnects. C2 voltage can not get mutation, so S1 gets conduction when machines is open due to the control terminal is in high level, and optocoupler IC2 LED is lit.
(View)
View full Circuit Diagram | Comments | Reading(1803)
Published:2012/12/2 21:37:00 Author:Ecco | Keyword: Flashing light , control
This wonderful scene can be realized through the flashing light control circuit installed below the front headlights or trunk parts. Actual line is shown as the figure. The circuit uses three integrated circuits which are coupled with clever circuit connection, when the motorcycle is driven at night, it can make lanterns flicker constantly to produce aesthetic effect like line flowing water. This flashing light control circuit can also be used for the festive lighting control or other applications. 555 time base circuit is connected to resistors R1, R2 and capacitor C1 to constitute astable multivibrator, and it generates about 5Hz clock signal for counting pulses as decimal / distributor CD4017.
(View)
View full Circuit Diagram | Comments | Reading(1458)
Published:2012/12/2 21:28:00 Author:Ecco | Keyword: High sensitivity, anti-theft alarm, high loudness
The SCR, R2 and L form a triggered power switch with controllable disconnection, L is an anti-theft wire. Transistor VT and IC1 form approximately 2min monostable delay trigger circuit. IC2 is the language alarm circuit which can emit the sound of catch thief, please . Usually when K is closed, if there is no thief, the alarm burglar lines will make SCR control gate trigger current be short, SCR is off, the circuit does not work, and it is in the probation status. If thied jumps over the wall of park, the wire L is pulled and disconnected, SCR control pole gets triggered current by R2, then it is be turned on to provide the power for working circuit.
(View)
View full Circuit Diagram | Comments | Reading(1268)
Published:2012/11/23 2:56:00 Author:Ecco | Keyword: Input protection , broadband strain , signal conditioner
In the industrial field measurements, the 1B31 is needed to be designed input protection circuit to protect input end from instantaneous short-circuit and damage caused by 220V AC power accident. Input protection circuit is shown in the figure. It selects FDH333 diode with high conductivity and low leakage current, and 1N963 voltage regulator tube forms bi-directional parallel input limiting circuit, the input voltage can be clamped to a ± 12. 5V range. FDH333 average rectifier current is 200mA, reverse voltage is 125V, reverse-leakage current is only 1nA, maximum pressure drop can be up to 1. 0V, junction Capacitance is 6. 0pF.
(View)
View full Circuit Diagram | Comments | Reading(790)
Published:2012/11/29 0:43:00 Author:muriel | Keyword: Toggle Switch
View full Circuit Diagram | Comments | Reading(853)
Published:2012/11/29 0:41:00 Author:muriel | Keyword: Schmitt Trigger
View full Circuit Diagram | Comments | Reading(0)
Published:2012/11/29 0:39:00 Author:muriel | Keyword: Electronic Door Release
View full Circuit Diagram | Comments | Reading(735)
Published:2012/11/29 0:37:00 Author:muriel | Keyword: Keypad Switch
View full Circuit Diagram | Comments | Reading(779)
Published:2012/11/29 0:37:00 Author:muriel | Keyword: 4 Digit Keypad, switch
View full Circuit Diagram | Comments | Reading(856)
Published:2012/11/29 0:36:00 Author:muriel | Keyword: Camera Switcher
View full Circuit Diagram | Comments | Reading(943)
Published:2012/11/29 0:34:00 Author:muriel | Keyword: Negative Voltage, Load Switch
View full Circuit Diagram | Comments | Reading(1687)
Published:2012/11/29 0:34:00 Author:muriel | Keyword: Triac Based , Light Controller
View full Circuit Diagram | Comments | Reading(1189)
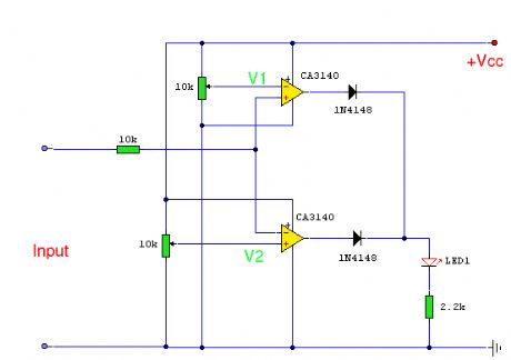
Published:2012/11/29 0:32:00 Author:muriel | Keyword: Voltage Comparator
This circuit will provide an indication whenever the input voltage differs from two defined limits, V1 and V2. The limits are adjustable and the circuit made to trigger from the adjustable window . (View)
View full Circuit Diagram | Comments | Reading(0)
Published:2012/11/29 0:31:00 Author:muriel | Keyword: Sound Operated Switch
View full Circuit Diagram | Comments | Reading(2846)
| Pages:44/312 At 204142434445464748495051525354555657585960Under 20 |