Position: Home > Circuit Diagram > Control Circuit > Index 42
Low Cost Custom Prototype PCB Manufacturer

Control Circuit

Index 42



Simple Electronic Keyer

Published:2012/12/6 19:45:00 Author:muriel | Keyword: Simple Electronic Keyer

Simple Electronic Keyer
A simple keyer suitable for a popcorn QRP transmitter can be built around an astable multivibrator and an example of such is shown above. The basic design of this keyer is from notes, however the original author of the circuit is unknown. The notes were written in 1973 . I modernized the circuit, added a variable speed control and designed an additional output driver stage. Keying this circuit generates either dits and spaces or dahs and spaces. When the keyer is idle, Q1 is on and Q2 and Q3 are switched off. When the user sends code, Q1 turns off and Q2 and Q3 switch on and in turn key any device appropriately connected to the collector of Q3. The off-time of Q1 sets the on-time of Q2 and Q3. The off-time of Q2 and Q3 is set by the 22K Q2 base resistor. This off-time is the set time of the spaces and is constant. The 68K resistor on the base of Q1 is about three times the resistance of the 22K base resistor on Q2 and consequently dahs are ~ three times the length in duration than dits. Spaces and dits are of the same length of time because when sending dits, the 68K base resistor is paralleled with the 33K resistor and effectively the resistance is ~22K ohms. If the optional relay driver transistor Q4 is used instead of Q3, the theory is the same, just substitute Q4 wherever you see Q3.   (View)

View full Circuit Diagram | Comments | Reading(2879)

3-wire serial LCD interface

Published:2012/12/6 1:16:00 Author:muriel | Keyword: 3-wire, serial, LCD interface

3-wire serial LCD interface
  (View)

View full Circuit Diagram | Comments | Reading(1342)

Period timer for aquarium, sprinklers and more

Published:2012/12/6 1:16:00 Author:muriel | Keyword: Period timer, aquarium, sprinklers

Period timer for aquarium, sprinklers and more
  (View)

View full Circuit Diagram | Comments | Reading(750)

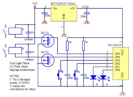
Dual light timer

Published:2012/12/6 1:14:00 Author:muriel | Keyword: Dual light timer

Dual light timer
  (View)

View full Circuit Diagram | Comments | Reading(756)

LCD thermometer

Published:2012/12/6 1:13:00 Author:muriel | Keyword: LCD thermometer

LCD thermometer
  (View)

View full Circuit Diagram | Comments | Reading(1716)

Electronic combination lock

Published:2012/12/6 1:12:00 Author:muriel | Keyword: Electronic combination lock

Electronic combination lock
  (View)

View full Circuit Diagram | Comments | Reading(0)

Repeating Timer No.8

Published:2012/12/5 0:09:00 Author:muriel | Keyword: Repeating Timer

Repeating Timer No.8
  (View)

View full Circuit Diagram | Comments | Reading(1071)

Repeating Timer No.7

Published:2012/12/5 0:09:00 Author:muriel | Keyword: Repeating Timer

Repeating Timer No.7
  (View)

View full Circuit Diagram | Comments | Reading(943)

24 Second Shot Clock Mk 2

Published:2012/12/5 0:08:00 Author:muriel | Keyword: 24 Second, Shot Clock Mk

24 Second Shot Clock Mk 2
  (View)

View full Circuit Diagram | Comments | Reading(1961)

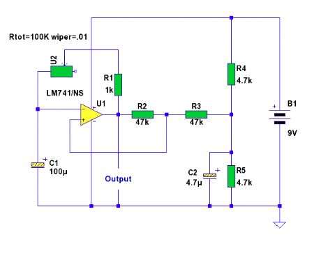
741 Astable Timer

Published:2012/12/5 0:07:00 Author:muriel | Keyword: 741 Astable Timer

741 Astable Timer
An astable timing circuit made from the ubiquitous 741 op-amp.   (View)

View full Circuit Diagram | Comments | Reading(1151)

Sequential Timer

Published:2012/12/5 0:06:00 Author:muriel | Keyword: Sequential Timer

Sequential Timer
  (View)

View full Circuit Diagram | Comments | Reading(2496)

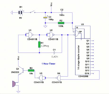
1 Hour Timer

Published:2012/12/5 0:06:00 Author:muriel | Keyword: 1 Hour, Timer

1 Hour Timer
  (View)

View full Circuit Diagram | Comments | Reading(897)

Repeating Timer No.2

Published:2012/12/5 0:05:00 Author:muriel | Keyword: Repeating Timer

Repeating Timer No.2
This circuit is based on a simple asymmetric oscillator. The length of time the relay remains energized - and the length of time it remains de-energized - are set independently. With the component values shown in the diagram - both periods are adjustable from about 1 to 30 minutes.   (View)

View full Circuit Diagram | Comments | Reading(900)

Repeating Interval Timer

Published:2012/12/5 0:04:00 Author:muriel | Keyword: Repeating Interval Timer

Repeating Interval Timer
This circuit has an adjustable output timer that will re-trigger at regular intervals. The output period can be anything from a fraction of a second to half-an-hour or more - and it can be made to recur at regular intervals of anything from seconds to days and beyond.   (View)

View full Circuit Diagram | Comments | Reading(929)

24 Second Shot Clock 2

Published:2012/12/5 0:04:00 Author:muriel | Keyword: 24 Second , Shot Clock

24 Second Shot Clock 2
This is a circuit intended to be used in basketball shot clock.   (View)

View full Circuit Diagram | Comments | Reading(1573)

24 Hour Timer

Published:2012/12/5 0:02:00 Author:muriel | Keyword: 24 Hour , Timer

24 Hour Timer
  (View)

View full Circuit Diagram | Comments | Reading(1107)

Asymmetric Timer

Published:2012/12/5 0:01:00 Author:muriel | Keyword: Asymmetric Timer

Asymmetric Timer
  (View)

View full Circuit Diagram | Comments | Reading(871)

Periodic Timer

Published:2012/12/5 0:01:00 Author:muriel | Keyword: Periodic Timer

Periodic Timer
  (View)

View full Circuit Diagram | Comments | Reading(958)

5 to 30 Minute Timer

Published:2012/12/5 0:01:00 Author:muriel | Keyword: 5 to 30 Minute, Timer

5 to 30 Minute Timer
  (View)

View full Circuit Diagram | Comments | Reading(737)

NE555 Monostable

Published:2012/12/5 Author:muriel | Keyword: NE555 Monostable

NE555 Monostable
  (View)

View full Circuit Diagram | Comments | Reading(1028)

Pages:42/312 At 204142434445464748495051525354555657585960Under 20