Published:2013/7/11 2:39:00 Author:muriel | Keyword: HIGH GAIN AMPLIFIER
View full Circuit Diagram | Comments | Reading(0)
Published:2013/7/11 2:37:00 Author:muriel | Keyword: Telephone Headset Amplifier
View full Circuit Diagram | Comments | Reading(1290)
Published:2013/7/11 2:33:00 Author:muriel | Keyword: 4x4, Three Transistor, Headphone Amplifier
View full Circuit Diagram | Comments | Reading(2182)
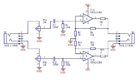
Published:2013/7/9 3:28:00 Author:muriel | Keyword: The Headphone Amp Circuit
View full Circuit Diagram | Comments | Reading(1669)
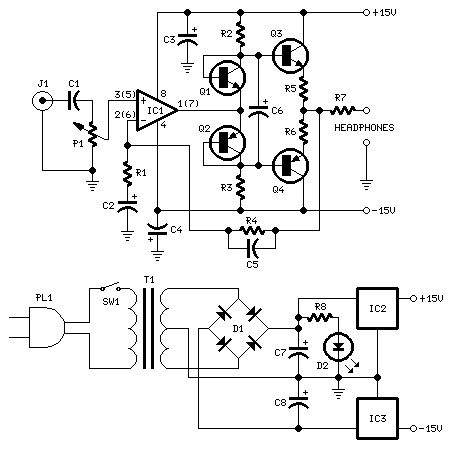
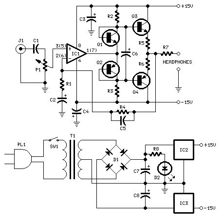
Published:2013/7/9 3:28:00 Author:muriel | Keyword: Hi-Fi Headphone Amplifier
Can be directly connected to CD players, tuners and tape recorders. * Tested with several headphone models of different impedance: 32, 100, 245, 300, 600 & 2000 Ohm. * Old 8 Ohm impedance headphones can be also driven, but these obsolete devices are not recommended. * Schematic shows left channel and power supply (common to both channels). * Numbers in parentheses show IC1 right channel pin connections. * A correct grounding is very important to eliminate hum and ground loops. Connect to the same point the ground sides of J1, P1, C2, C3 & C4. Then connect separately the input and output grounds to the power supply ground. (View)
View full Circuit Diagram | Comments | Reading(2336)
Published:2013/7/9 3:27:00 Author:muriel | Keyword: Headphone Amplifier Circuit Diagram
View full Circuit Diagram | Comments | Reading(2501)
Published:2013/7/9 3:23:00 Author:muriel | Keyword: Headphone Amplifier
View full Circuit Diagram | Comments | Reading(1035)
Published:2013/7/9 3:23:00 Author:muriel | Keyword: Headphone Amplifiers
View full Circuit Diagram | Comments | Reading(1167)
Published:2013/7/9 3:21:00 Author:muriel | Keyword: DoZ Headphone Amplifier
View full Circuit Diagram | Comments | Reading(1804)
Published:2013/7/9 3:21:00 Author:muriel | Keyword: CMoy Headphone Amplifier


CMoy is very simple portable headphone amplifier. The amplifier was originally posted by Chu Moy on headwize.com. The best source of information about this amplifier is article How to Build the CMoy Pocket Amplifier. If you use Google, you will find many pages and pictures about CMoy. Few months ago I decided built this amplifier also. In my post you can find my experience with creating this simple but very good amplifier. (View)
View full Circuit Diagram | Comments | Reading(4201)
Published:2013/7/9 3:15:00 Author:muriel | Keyword: Piezo speaker
View full Circuit Diagram | Comments | Reading(1175)
Published:2013/7/9 3:08:00 Author:muriel | Keyword: 1.5 Volt , Headphone Amplifier
View full Circuit Diagram | Comments | Reading(1527)
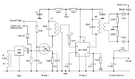
Published:2013/7/9 3:04:00 Author:muriel | Keyword: New IF amplifier
View full Circuit Diagram | Comments | Reading(1712)
Published:2013/7/9 3:04:00 Author:muriel | Keyword: I.F. Amplifier
View full Circuit Diagram | Comments | Reading(0)
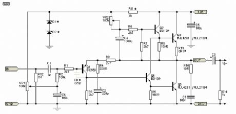
Published:2013/7/3 3:02:00 Author:muriel | Keyword: H-Bridge Power Amp
View full Circuit Diagram | Comments | Reading(1116)
Published:2013/7/3 2:46:00 Author:muriel | Keyword: Opamp microcore circuit
View full Circuit Diagram | Comments | Reading(1035)
Published:2013/7/3 2:45:00 Author:muriel | Keyword: Op-amp Bicore
View full Circuit Diagram | Comments | Reading(923)
Published:2013/7/3 2:44:00 Author:muriel | Keyword: Op-amp , Nv nets
View full Circuit Diagram | Comments | Reading(1169)
Published:2013/6/25 22:40:00 Author:muriel | Keyword: Operational Amplifier
View full Circuit Diagram | Comments | Reading(1362)
Published:2013/5/14 22:53:00 Author:muriel | Keyword: Video amplifier
View full Circuit Diagram | Comments | Reading(0)
| Pages:7/250 1234567891011121314151617181920Under 20 |