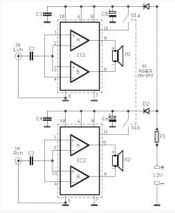
Published:2013/3/18 1:06:00 Author:Ecco | Keyword: Headphone Amplifier, SONY


This circuit may be a bit expensive because it uses ic CXA 1622P from SONY. The CXA1622P is a bipolar IC developed as a power amplifier for radio compact cassettes with built-in pre-amplifier and power amplifier electrical volume.
Chip operates at supply voltage range 1.8-6V. THD – 0.7%. Frequency – 40-40000Hz. Resistor R1 is used to adjust the volume.
(View)
View full Circuit Diagram | Comments | Reading(1451)
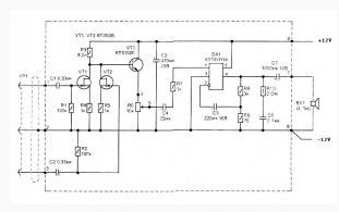
Published:2013/3/18 1:05:00 Author:Ecco | Keyword: Subwoofer Amplifier, Computer
An integral part of modern multimedia computer is the presence of two active audio speakers (mounted on a monitor or set next to it). Due to a number of physical limitations of the two small computer speakers can not achieve a good reproduction of the full range of sound frequencies. Especially collapses and distorted bass. Therefore, to obtain high-quality background music is usually used yet a third column – the subwoofer.
In high quality active speakers, such as company Altec Lansing, a built-in audio amplifier has an output labeled “SUB” (model ACS40, Fig. 5.1). It is designed to connect low-frequency active column.
This circuit uses IC K174UN14 from Russia. Its gain depends on the ratio of resistors R8-R9. Chain of elements R10-C6 band of amplified frequencies limits that increases the stability of work, excluding the occurrence of generation at frequencies above 100 kHz. Signals from the output of “SUB” come to the mixer, collected from field-effect transistors (VT1, VT2). Provides isolation between the mixer outputs and amplifies the signal by about 3 times. Resistor R6 sets the desired level of sound in the low column BA1 with respect to the lateral columns, and the main (overall) volume control and tone control is usually performed in the main amplifier on the body in a side column or from the program.
(View)
View full Circuit Diagram | Comments | Reading(1799)
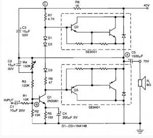
Published:2013/3/18 1:04:00 Author:Ecco | Keyword: Inexpensive, 20 Watts, Power Amplifier
This simple inexpensive 20 watts power amplifier can be constructed using monolitic DArlington transistors for pushpull output stage. Response frequency of this amplifier is flat within 1 dB from 30Hz to 200kHz, harmonic distortion below 0.2%.
For max output Power 20W 8 ohm load amplifier requires only 1.2Vrms. To provide voltage gain for driving the Darlington output, low noise high gain Q1 (2N5961) is needed.Q1 base on (point B) is the tie point for dc and ac feed backas well as the input signal. Input resistence is 10 kohm. The center voltage A is set by adjusting resistor R4. A bootstrap circuit boosts the collector supply voltage of Q1 (point C) to ensure sufficient drive voltage for Q2. This also provides constant volatage across R7, which acts as a current source and with D1-D3 reduces low signal crossover distortion.
(View)
View full Circuit Diagram | Comments | Reading(2104)
Published:2013/3/18 1:03:00 Author:Ecco | Keyword: High Power, Audio Amplifier, 1500 Watt
This Powerfull audio amplifier can provide a 2kW power peaks, and 1.5kW continuously, which means that the amplifier can burn your most famous speakers. To provide this power in action you can connect (What do I highly do not recommend), two series-connected 8-ohm speaker in AC 220. In this case the dynamics will be on the same 110V current voltage into 8 ohms – 1,500 W. What do you think will last a long time whether in this mode acoustics.
Transformer 2 x 90V will give no-load voltage ± 130V (260V between the outermost points of the rectifier), so that the power supply to operate with extreme caution.
(View)
View full Circuit Diagram | Comments | Reading(2839)
Published:2013/3/18 1:02:00 Author:Ecco | Keyword: 144MHz , Power Amplifier
The 144 MHz Power amplifier is designed to work with the transceiver 2-meter band. Power output depends on the output transistor: KT 904 – 4 to 5 watts, KT 907 – 7 to 8 watts, 2N3375 – from 7 to 10 watts, 2N3632 – from 8 to 12 watts.
The transition from reception to transmission by VOX-switch, made by transistors VT2/VT3 (KT315). Kodensator Cl – 0,5-2,2 pF, establishes a reliable operation of the relay Kl.
Inductors L6 – L8 made wire of 0.4 mm, L6/L7 -6 turns, L8 – 100 turns. High-frequency coil wound around a silver-plated wire of 0.8 mm: Ll – 2 turns, the frame – 8 mm, the winding length of 11 mm; L2/L3 – 4 turns, the frame – 6.8 mm, the winding length of 10 mm; L4/L5 – 5 turns, the frame – 5.2 mm, the winding length of 12 mm.Output impedance 75 ohms cascade. Capacitor C4 provides from 33 to 180 pF.
(View)
View full Circuit Diagram | Comments | Reading(2773)
Published:2013/3/18 1:01:00 Author:Ecco | Keyword: 100 Watt, Power Amplifier
Through the use of powerful constituents (Darlington) transistor T4, T5, final stage managed to produce a sufficiently powerful amplifier of the five transistors, and three of them are shallow.
The output stage operates in B, the displacement at the bases of transistors is defined by two diodes D1, D2, which excludes the building process. The input stage, the differential pair supports a “zero” level “to break” and closes the negative feedback circuit of AC.
When you build should pay special attention to placement of elements on the board and the amplifier power supply to eliminate self-excitation of the amplifier, which can damage the output transistors connected to an amplifier and acoustic systems.
(View)
View full Circuit Diagram | Comments | Reading(5265)
Published:2013/3/18 1:00:00 Author:Ecco | Keyword: High Quality, Audio Amplifier, Computer
Using a modern element base import, is not difficult to self-assemble high-quality audio amplifier. It will take only one chip firms TOSHIBA. You do not need adjustment, which implies the presence of costly instrumentation.
The electrical circuit of the amplifier is shown in Fig. 1. For its production is chosen in a typical IC TA8205AN inclusion. Usually it is applied to a Hi-Fi class due to low harmonic distortion. Suitable as a similar but more powerful: TA8210AN TA8215AN and (wiring diagram in this case does not change).
Unlike many other types, except for low harmonic distortion in the chip provides for work in standby mode, ie with low power consumption from the power supply in case the input DA1 / 4 zero. In addition, the amplifier provides a soft inclusion, eliminating the clicks in the speakers when power is applied.
(View)
View full Circuit Diagram | Comments | Reading(1386)
Published:2013/3/15 4:30:00 Author:Ecco | Keyword: 25 Watt, Power Amplifier, MosFet
25 Watt power amplifier based MosFet, can be connected directly to the signal source and does not require pre-amplifier to drive. The amplitude of the input signal must reach the level of 200 mV. This signal is normally present on the linear output recorder, CD player, computer sound card and other devices. To adjust the volume can be placed at the entrance to the potentiometer 10 kohm. Trimmer adjustable quiescent current. It must be within 100 mA.
(View)
View full Circuit Diagram | Comments | Reading(3142)
Published:2013/3/15 4:29:00 Author:Ecco | Keyword: 50 Watt, Audio Amplifier
This 50 watt audio amplifier based L8063 circuit diagram is simple and easy to build. Input can be from radio, TV or your mp3 player device. This circuit has a phono input for a record player, guitar, microphone or other un-amplified source. This circuit can also be for a subwoofer amplifier, of course, by adding an active crossover circuit subwoover before input.
(View)
View full Circuit Diagram | Comments | Reading(1343)
Published:2013/3/15 4:26:00 Author:Ecco | Keyword: Power Amplifier, 2x18W
In many cars, cassette players use amplifiers that power does not exceed 5W with enough distortion to the limits of power. The problem is solved with the use of external amplifiers will have the opportunity to earn much more power with much less distortion. Given the voltage of the car is +12 V, we have the opportunity to take power over a threshold. The solution is to use two amplifiers in bridge connection, so the output quadrupled, at least theoretically, and at best, doubled.
A complete set will be much easier to implement the above, easily and with very few external components, is the TDA1516Q, which contains two amplifiers in a shell, with a profit of 20dB, with protection against overheating and short circuiting. In connection bridge as in the circuit, we can output 18W at 4 Ohm load, with 0.5% distortion and power over 20W by deformation close to 10%, power good for the car. The drive amplifiers can be accessed from the output of existing amplifiers. You may need to engage in a series potesometro, which will adjust the level to a level so as not to have distortion from overdriving. This circuit can be used for purposes other car, driving a small computer speakers. The amplifiers should be placed on a good heatsink.
(View)
View full Circuit Diagram | Comments | Reading(1533)
Published:2013/3/15 4:25:00 Author:Ecco | Keyword: Class D , Amplifier , ATtiny15L
Recently, the widespread use of amplifiers have high efficiency – 90% or more. The sound signal is converted into a PWM (pulse width modulated), which explains their high efficiency, since the output stage while working in a key mode. Modern designs of such amplifiers – a monolithic chip, integrate processor and powerful output stages. Experiment with them, for example, to change the PWM conversion algorithm is difficult.
These units can get acquainted with one embodiment of the amplifier is Class D. Controller ATtiny15L AVR family firm Atmel is perfectly suited for this purpose, because it contains a ten-digit analog-digital converter (ADC) and a timer with a pulse-width modulator (PWM).
(View)
View full Circuit Diagram | Comments | Reading(2276)
Published:2013/3/15 4:24:00 Author:Ecco | Keyword: Audio Frequency Amplifier, 20W
This scheme requires a minimum number of components. The amplifier has a good performance and very low harmonic distortion. At the main component of the amplifier is chip LM1875 company National Semiconductor , which has protected against short circuit and overheating.
(View)
View full Circuit Diagram | Comments | Reading(1142)
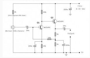
Published:2013/3/15 4:22:00 Author:Ecco | Keyword: Preamplifier , ECM Microphone
A microphone amplifier that may be used with either Electret Condenser Microphone (ECM) inserts or dynamic inserts, made with discrete components.
Both transistors should be low noise types. In the original circuit, is used BC650C which is an ultra low noise device. These transistors are now hard to find but BC549C or BC109C are a good replacement. The circuit is self stabilizing and will set its quiescent point at roughly half the supply voltage at the emitter of Q2. This allows maximum output voltage swing and also the highest dynamic range.
The electret condenser microphone (ECM) contains a very sensitive microphone element and an internal FET preamp, a power supply in the range 2 to 10 volts DC is therefore necessary. Suitable ECM’s may be obtained from Maplin Electronics. Although the schematic is drawn showing a three terminal ECM, two terminal ECM’s may be used, the following page in the practical section shows the changes.
(View)
View full Circuit Diagram | Comments | Reading(1638)
Published:2013/3/15 4:20:00 Author:Ecco | Keyword: Amplifier, Auto off, Timer
This circuit turns off the power, or any other device when the input signal is absent for more than 15 minutes.
Pressing the P1 circuit is switched on and supplies power to any device connected to the outlet SK1. The input signal is amplified and limited by IC2A and IC2B, and controlled light-emitting diode D4. In the flash of the LED D4, even very short, chip IC3 is reset and restarts its counting. At the conclusion 2 IC3 remains low, the transistors are opened and the relay is on. If within 15 minutes of input was not, ends up by chip IC3, and the output 2 is set high. Q1 and Q2 are closed, and relay switches off. Accordingly, the device connected to SK1, are disconnected from the network. The chain of C5 and R9 is used to reset the counter IC3 initial power-on. P2 button at any time to disable the device manually.
(View)
View full Circuit Diagram | Comments | Reading(1799)
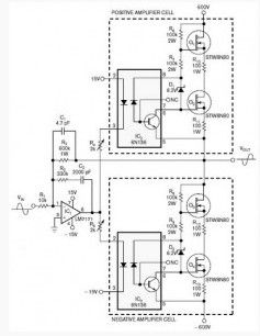
Published:2013/3/15 4:19:00 Author:Ecco | Keyword: Inverting Amplifier , Two Class, AB Amplification , Isolated Cells
Transistors are used often as the three lead-amplifying devices, in which the voltage input and output signals are measured from the total output. Thus, the input and output tied to the voltage on this pin. On the other hand, the four pin power allows you to unleash the input and output circuits. Using optical isolation, you can create a four-pin power class AB. Since the magnitude of the output voltage optocoupler limits its use, you can use discrete transistors for the isolated amplifier.
On figure 1 is a simple, inverting amplifier with class AB output signal amplitude value 1 kV, which uses two identical amplifying cells. Frequency response amplifier gain full located in the region from DC to 20 kHz.
You can provide gain and higher frequencies, but at a lower value of gain. Ratio of resistors R1 and R2 set the gain. This scheme eliminates the need for multiple components to the level shifts, which are commonly used in standard construction of the scheme. Positive and negative cells gain controlled in opposite phase.
(View)
View full Circuit Diagram | Comments | Reading(1580)
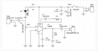
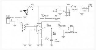
Published:2013/3/15 4:18:00 Author:Ecco | Keyword: Compact Power Amplifier


The compact power amplifier chip LM386 is perfect if the whole scheme powered from the battery.This circuit can be used as an amplifier for portable speakers because of its small and compact.
(View)
View full Circuit Diagram | Comments | Reading(1310)
Published:2013/3/15 4:17:00 Author:Ecco | Keyword: 315 Watt, Class D , Power Amplifier
This audio amplifier based TAS5261 (bridge digital amplifier) has output power of 315 watts per channel and an efficiency up to 96% is suitable for use in a variety of Sound applications, such as home theater systems.
Reducing the cost and availability of high-bit ADC and digital signal processors have contributed to the emergence of high power amplifiers, D-class, based on pulse-width modulation. Work output transistor stages in a key mode of such amplifiers allows a few, sometimes dozens of times to increase efficiency, thereby reducing heat generation amplifier, its size and cost. Among all the audio amplifier device class D are the most cost-effective, thanks to the use of digital signal processing. It eliminates the possibility of distortion and noise in the pre-amplifier paths, streamlines and simplifies all kinds of linear and nonlinear signal conversion without using mechanical adjustment components, extends the functionality.
(View)
View full Circuit Diagram | Comments | Reading(1929)
Published:2013/3/15 4:15:00 Author:Ecco | Keyword: High Precision, Audio Frequency Amplifier
New chip LM4702 from National Semiconductor allows you to create audio-frequency amplifiers (AF) with a nominal output power of 300 W and low noise. A characteristic feature of this chip is a high level voltage, which allows high power output when using external transistors.Practice shows that the use of power amplifier circuits AF (audio frequency) performed on a single chip, the main factor in choosing components for reproducing parts of the developed device are easy to set up and a small number of elements binding. However, in most cases the quality of the sound signal does not fall under the class HI-FI in connection with a high percentage of non-linear distortion.
This fact is associated not only with engineering solutions such chips, but the fact that the temperature of the elements of input and output stages are directly dependent on each other.
(View)
View full Circuit Diagram | Comments | Reading(2176)
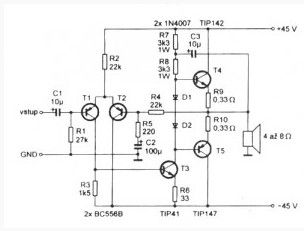
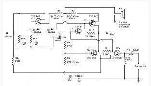
Published:2013/3/15 4:14:00 Author:Ecco | Keyword: 150 Watt, Amplifier , Darlington Transistor
TIP147 and TIP142 – Darlington complementary pair of transistors that are popular because of their indestructibility. The transistors are designed for operating current of 5 amps and the collector voltage of 100 V. The two transistors BC558 (Q4 and Q5) made pre-amplifier bias adjustment for Q1, Q2, Q3 (TIP142, TIP147, TIP42 ). This 150-Watt Amplifier scheme is very reliable that can assemble on any breadboard. To power the circuit requires bipolar power supply ± 45 V and capable of giving a current of 5 A.
(View)
View full Circuit Diagram | Comments | Reading(2496)
Published:2013/3/15 4:13:00 Author:Ecco | Keyword: Power Amplifier
My previous post was mostly about schemes amplifier circuit without knowing what it is an power amplifier. In this post will be discussed on the the Power amplifier basic, what is inside and how they work.What is a Power Amplifier – on, for brevity, usually called “PA”. In general, the Power amplifier block diagram is divided into three parts:
The input stage
Intermediate stage
The output stage
These three sections do one task – to increase power output to levels that can drive the load with low impedance – the dynamic head or headphones. How do they do? It’s easy – PA requires direct current power supply and converts it to AC, but keep the shape of the output signal follows the shape of the input signal.
But, unfortunately, all that is good only in theory. In practice, audio design, we use a non-ideal resistors, capacitors and transistors, in particular. Therefore, the output can be very different form of input seriously, and this problem is called distortion.
(View)
View full Circuit Diagram | Comments | Reading(1143)
| Pages:14/250 1234567891011121314151617181920Under 20 |