Published:2013/3/14 2:52:00 Author:Ecco | Keyword: Active Antenna , AM, FM, SW
This simple AM/FM/SW Active Antenna circuit are able to be used for AM, FM, and Shortwave(SW). For the shortwave band, this kind of active antenna is comparable to a 20 to 30 ft wire antenna. It’s in addition designed to be used on receivers which use untuned wire antennas, for example cheap models and car radios.
L1 can be chosen for the application. A 470µH coil works on lower frequencies and lie in Am, for shortwave try a 20µH coil. This AM/FM/SW Active Antenna circuit can be powered by a 9 volt battery pack. If a power supply is used, bypass the power supply using a 0.04µF capacitor to prevent noise pickup. The antenna used on this circuit is a standard 18-inch telescoping type, but a thick piece of copper, bus-bar, or piano wire will also work fine.
(View)
View full Circuit Diagram | Comments | Reading(7247)
Published:2013/3/14 2:51:00 Author:Ecco | Keyword: Variable Gain Amplifier , voltage
This is Variable Gain Amplifier controlled by voltage circuit function as video amplifier, it use 3 Field Effect Transistor (FET) type U1897E. U1897E FET can also be replaced with a 2N4091.
The tee attenuator provides for optimum dynamic linear range attenuation up to 100 dB, even at frequency = 10.7 MHz with proper layout.
(View)
View full Circuit Diagram | Comments | Reading(1452)
Published:2013/3/14 2:50:00 Author:Ecco | Keyword: Power Booster
This is the schematic diagram of power booster circuit is capable of driving medium loads. The circuit as presented works with a NE5535 chip.
Other amps might be replaced only if R1 values are changed due to the Icc current needed by the amplifier. R1 needs to be calculated with the following expression
(View)
View full Circuit Diagram | Comments | Reading(1448)
Published:2013/3/14 2:48:00 Author:Ecco | Keyword: 10 Watt Transistor , audio amplifier
This circuit can have a power output of 10 Watt. It simply uses ordinary transistors. The 10 w amplifier circuit is unstable if the input is not connected. When performing the test, connect a resistor (about 3k3).
(View)
View full Circuit Diagram | Comments | Reading(1616)
Published:2013/3/14 2:47:00 Author:Ecco | Keyword: Voltage Controlled Amplifier
This Voltage Controlled Amplifier circuit is simply an op amp having an additional input at pin 5. A current ILsc is inserted into this input which controls the gain of the device linerly. Thus by inserting an audio signal(±10 mV) within pin 2 and 3 and with controlling the current on pin 5, the amount of the signal output (pin 6) is controlled.
(View)
View full Circuit Diagram | Comments | Reading(0)
Published:2013/3/14 2:45:00 Author:Ecco | Keyword: Guitar Pre-amp , FET
Guitar preamp, based on an FET BF245 and BF256 type. Very easy to build, operate with 9 V battery. Unlikeprevious FET based Guitar pre amp which has gain of close to 1, which is presented here provide the gain (if all goes well).
Guitar preamp InputThe input impedance is mainly determined by the value of R1 and R2, the FET with an input impedance of several tens of MOhm. It is approximately 1 MB and corresponds more or less, even to the value of R2. The coupling between the sensor (microphone) and FET guitar is done through the capacitive coupling capacitor C1 associated with R2 forms a highpass filter whose cutoff frequency is low enough (about 30 Hz at -3 dB with a slope 6 dB / octave).
(View)
View full Circuit Diagram | Comments | Reading(4980)
Published:2013/3/14 2:42:00 Author:Ecco | Keyword: 5.8 W, Audio Power Amplifier
This TA7222AP scheme used for audio signal amplifiers. The circuit delivers 5.8 W with power off Control. 8-12V power supply can be used for this circuit ant it is a good idea to use for car audio amplifier, coin-op gaming machines, security systems, etc.
(View)
View full Circuit Diagram | Comments | Reading(1580)
Published:2013/3/14 2:41:00 Author:Ecco | Keyword: Voltage controlled , variable gain amplifier
The Voltage controlled variable gain amplifier circuit is built with ic op amp type LM101. The 2N5457 works as a voltage variable resistor having an Rds(on) max of 800 ohms.
Because the differential voltage on the LM101 is within the low mV range, the 2N5457 JFET will have linear resistance over several decades of resistance giving a good electronic gain control.
(View)
View full Circuit Diagram | Comments | Reading(0)
Published:2013/3/14 2:40:00 Author:Ecco | Keyword: Absolute Value Amplifier
The Absolute Value Amplifier circuit basedoperational amplifier chip 5535. This circuit can provide a positive output voltage for both polarity of input. For positive signals, it acts as a non-inverting amplifier for negative signals, as an inverting amplifier.
The accuracy is poor for input voltages under 1 V, however for less stringent applications, it can be and effective.
(View)
View full Circuit Diagram | Comments | Reading(0)
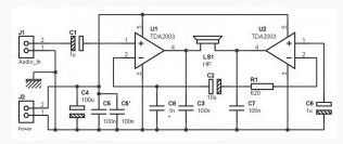
Published:2013/3/14 2:38:00 Author:Ecco | Keyword: 32 ohm , Headphones Amplifier
Here’s a little extra amplifier and really easy to make and inexpensive. It can also serve for a stereo headset (with cables completely separate left and right) for two small low-power headphone.
This 32 ohm Headphones Amplifier circuit built with an IC which consists of four op amps (TL074, TL084 and LM324). This amplifier circuit produces power 30 mW x 2 (1 stereo output for headphones 32 ohms) with a supply voltage + / -4.5 V (two 4.5 V batteries).
For each of the two channels, two op amp are connected in bridge amplifier, to provide headphones a voltage double that which would have been obtained with a single op amp. And in this type of wiring, which said dual voltage power quad also said, for the same load impedance. The same principle adopted by some manufacturers of car radios or amplifiers for high power while making use of reasonable voltages (more bridge circuit).
(View)
View full Circuit Diagram | Comments | Reading(1744)
Published:2013/3/14 2:37:00 Author:Ecco | Keyword: Small , stereo headphone amplifier
A small stereo headphone amplifier cheap and very nice features (without HIFI). It only uses a single power supply value between 15 V and 24 V (you can even lower up to 12 V, but with a less backup).The total gain is determined by the ratio of resistors R102 / R101 for the left channel (top half of the diagram), and R202 / R201 for the right channel (lower half of the diagram), and is about 5 in this case (about 15 dB). Capacitors C103 and C203 may seem unnecessary to some, but mounting low gain can also oscillate, and these two capacitors limit the risk that happening.
Power is single, despite the presence of op amp, with the polarization to VCC / 2 of their non-inverting input (virtual ground composed of R104 / R105 and R204 / R205). A small supply decoupling consists of couples R107 / R207 and C106 / C206 reduces the internal resistance of the power supply and get a better response to transistions fast. The separation of the two left and right channels is also improved slightly (less crosstalk)
(View)
View full Circuit Diagram | Comments | Reading(1348)
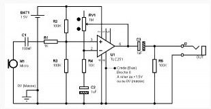
Published:2013/3/14 2:36:00 Author:Ecco | Keyword: Microphone Preamplifier
Mic Preamplifier described here is designed for dynamic type microphones, the impedance between 200 ohms and 1 ohm. Its uniqueness lies in the low power consumption, no more than 30 uA in the “worst” case, and make it very portable for this, powered by 1.5 V battery which will allow for longer operating time. This scheme is based on records from the Texas Instruments application.
TLC251 is a Programmable Low-Power Operational Amplifiers. This is indeed a control input, called BIAS (pin 8), which determines the mode of operation. When the pin is worn on the positive potential of power supply, the consumption of the circuit is reduced to a minimum, which is 10 uA (ten micro-amps). When the pin is taken to the potential 0V (ground), the consumption of the circuit back to 30 uA, three times greater than in low power mode. Why you should choose the mode in which consumption is more important? Because of bandwidth. In low power mode, the latter reduced to about 5 KHz trickle to the upper limit, while it increased to more than 20 KHz in another mode. Consider the possibility of intermediate mode, when the terminal 8 (BIAS) increased to 0.75 V, half the supply voltage.
(View)
View full Circuit Diagram | Comments | Reading(2364)
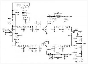
Published:2013/3/13 2:16:00 Author:Ecco | Keyword: 100W , 420-450Mhz, PUSH-PULL LINIER AMPLIFIER
This is 100 watt linear amplifier and may be built using two MRF309 transistors in push-pull, requiring only 16 watts drive from 420 to 450 MHz.
The 100 watt linear amplifier operating from a 28 volt supply, 8 dB of power gain is achieved along with excellent practical performance featuring: maximum input SWR of 2:1, harmonic suppression more than-63 dB below 100 watts output, efficiency greater than 40%, circuit stability with a 3:1 collector mismatch at all phase angles.
(View)
View full Circuit Diagram | Comments | Reading(1136)
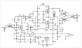
Published:2013/3/13 2:15:00 Author:Ecco | Keyword: 140W , Amateur Radio, Linier Amplifier, 2 -30 Mhz
This amateur radio amplifier circuit this inexpensive and easy to build. This circuit uses two MRF454 NPN transistors. Specified at 80 W power output-with 5 W of input drive, 30 MHz, and 12.5 Vdc.
(View)
View full Circuit Diagram | Comments | Reading(1436)
Published:2013/3/13 2:13:00 Author:Ecco | Keyword: 40W , 2 ohm, 24W , 4 ohms, Bridge Power Amplifier
It is possible to simplify the assembly to have a cheaper version of 40W / 2 ohm (24W / 4 ohms) bridge power amplifier, as shown in the above diagram. Small refinements that ensure the reliability in the previous assembly had disappeared, but that does not mean that this simplified installation will not work correctly.
(View)
View full Circuit Diagram | Comments | Reading(1380)
Published:2013/3/13 2:12:00 Author:Ecco | Keyword: 160 W, PEP, Broadband Linier Amplifier
Thisisanothercircuit RF amplifierthat I tookfrom theEncyclopedia ofelectroniccircuitVolumeI. The circuit is quite hard to build since the components is complex and need more attention for the Inductors,
(View)
View full Circuit Diagram | Comments | Reading(1060)
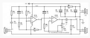
Published:2013/3/13 2:11:00 Author:Ecco | Keyword: Mono Preamplifier
This circuit is perfect pre-amp to amplify the signal from a mono microphone. It is based on the use of a type integrated circuit TL062, a little less known perhaps as the TL082 or TL072 often used by maniacs audio.
This integrated circuit has two operational amplifier in a housing 8-pin, and has good performance alone, mostly in terms of noise and power consumption. Its use for portable audio applications.
(View)
View full Circuit Diagram | Comments | Reading(2099)
Published:2013/3/13 2:10:00 Author:Ecco | Keyword: Mono Preamp
This achievement shows that it is possible to create a balanced dynamic microphone preamp, it is relatively simple. This preamp is particularly suitable for microphones with an output impedance of 200 ohms to 600 ohms. The advantage of the preamplifier is 50 dB, and bandwidth (-3 dB) extends to about 25 KHz. The splitted power supply is required.
The power supply should be treated. It is recommended to use a symmetrical power supply + /-15V using a voltage regulator has less noise, such as the LM317 and LM337.
(View)
View full Circuit Diagram | Comments | Reading(4665)
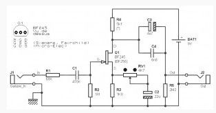
Published:2013/3/13 2:09:00 Author:Ecco | Keyword: Preamp , Speaker, Microphone


This Microphone Preamp circuit shows that it is possible to use the speaker as a microphone, and is specifically designed to beginners because of its simplicity. Power consumption, of about 2mA, allowing the circuit is operated a few hours on a single 9V battery. However, it does not prevent you to use a stable power supply, or solar cells …
Sources : This setting is described by J. England Smith, the magazine ETI in January 1979. It is also found in an old French electronic magazine, the same scheme but with different component values.
(View)
View full Circuit Diagram | Comments | Reading(1395)
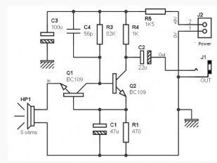
Published:2013/3/13 2:07:00 Author:Ecco | Keyword: Preamp , Speakers , Microphone
The previousPreamp for the speakers as a microphone installationis indeedsimple,buthasvirtuallyno gain.It isquite possibleto add asecond transistorto fill the gap, as shown in above diagram.Note thatthe resistor R1serves asthe polarizationof the two transistorsQ1 and Q2.At the same time, the transistorinput matchinghas becomeanNPN.
(View)
View full Circuit Diagram | Comments | Reading(1708)
| Pages:16/250 1234567891011121314151617181920Under 20 |