Position: Home > Circuit Diagram > Index 457
Low Cost Custom Prototype PCB Manufacturer

Circuit Diagram

Index 457

A super enhanced video circuit

Published:2011/10/14 2:14:00 Author:Ecco | Keyword: super enhanced video

A super enhanced video circuit
  (View)

View full Circuit Diagram | Comments | Reading(598)

Common-mode filter circuit diagram

Published:2011/10/14 2:17:00 Author:Ecco | Keyword: Common-mode filter

Common-mode filter circuit diagram
  (View)

View full Circuit Diagram | Comments | Reading(703)

555 touching desk lamp switch circuit diagram

Published:2011/10/16 21:46:00 Author:Ecco | Keyword: 555 , touching desk lamp

555 touching desk lamp switch circuit diagram
  (View)

View full Circuit Diagram | Comments | Reading(745)

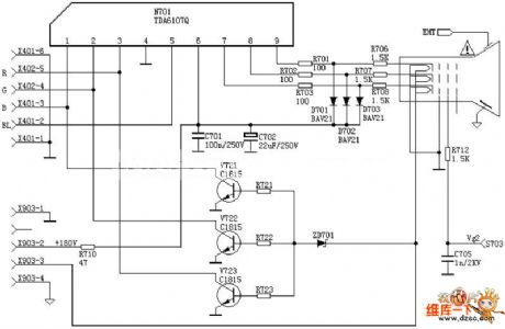
LM909 radio telecontrol receiving decoding circuit diagram

Published:2011/10/16 22:20:00 Author:Ecco | Keyword: radio telecontrol, receiving decoding

LM909 radio telecontrol receiving decoding circuit diagram
The telecontrol receiving decoding circuit's performance index shown as the chart are as follow: f radio frequency =27MHz, f audio frequency =5.5KHz, 100% modulation - square-wave; f radio frequency=±600Hz, and the frequency shift keying (FSK) is 160Hz, and the dutyfactor is 100%, 60% or 30%, T1's primary is 10T, secondary is 4T; T2's primary is 12T, secondary is 2T; the frame is 5mm.   (View)

View full Circuit Diagram | Comments | Reading(2323)

TDA6107 video amplifier circuit diagram

Published:2011/10/14 2:11:00 Author:Ecco | Keyword: video amplifier

TDA6107 video amplifier circuit diagram
  (View)

View full Circuit Diagram | Comments | Reading(7942)

DGK1 three-phase asynchronous motor controller circuit

Published:2011/10/14 3:13:00 Author:Ecco | Keyword: three-phase asynchronous, motor controller

DGK1 three-phase asynchronous motor controller circuit
  (View)

View full Circuit Diagram | Comments | Reading(1278)

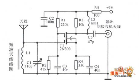
A short-wave signal amplifier circuit diagram

Published:2011/10/14 2:21:00 Author:Ecco | Keyword: short-wave signal amplifier

A short-wave signal amplifier circuit diagram
  (View)

View full Circuit Diagram | Comments | Reading(1052)

AC motor energy-saving starter circuit diagram

Published:2011/10/14 2:20:00 Author:Ecco | Keyword: AC motor, energy-saving starter

AC motor energy-saving starter circuit diagram
  (View)

View full Circuit Diagram | Comments | Reading(1122)

Broadband short-wave amplification circuit diagram

Published:2011/10/14 2:12:00 Author:Ecco | Keyword: Broadband short-wave amplification

Broadband short-wave amplification circuit diagram
  (View)

View full Circuit Diagram | Comments | Reading(888)

AC welding load power-saving device circuit

Published:2011/10/14 2:13:00 Author:Ecco | Keyword: AC welding , load power-saving device

AC welding load power-saving device circuit
  (View)

View full Circuit Diagram | Comments | Reading(1424)

Short-wave signal amplifier circuit diagram

Published:2011/10/14 2:13:00 Author:Ecco | Keyword: Short-wave signal amplifier

Short-wave signal amplifier circuit diagram
  (View)

View full Circuit Diagram | Comments | Reading(1445)

Low-power AC motor controller circuit

Published:2011/10/14 2:16:00 Author:Ecco | Keyword: Low-power, AC motor controller

Low-power AC motor controller circuit
  (View)

View full Circuit Diagram | Comments | Reading(1950)

Inverting amplifier circuit diagram with high speed

Published:2011/10/14 2:17:00 Author:Ecco | Keyword: Inverting amplifier , high speed

Inverting amplifier circuit diagram with high speed
  (View)

View full Circuit Diagram | Comments | Reading(828)

KA2184 Typical application circuit diagram

Published:2011/10/16 21:39:00 Author:Ecco | Keyword: Typical application

KA2184 Typical application circuit diagram
  (View)

View full Circuit Diagram | Comments | Reading(916)

Single-ended bistable circuit diagram composed of 555

Published:2011/10/16 22:23:00 Author:Ecco | Keyword: Single-ended bistable circuit, 555

Single-ended bistable circuit diagram composed of 555
  (View)

View full Circuit Diagram | Comments | Reading(674)

Magnetic amplifier control circuit diagram

Published:2011/10/16 22:24:00 Author:Ecco | Keyword: Magnetic amplifier control

Magnetic amplifier control circuit diagram
  (View)

View full Circuit Diagram | Comments | Reading(1479)

TDA2030 typical application circuit diagram 1

Published:2011/10/16 22:52:00 Author:Ecco | Keyword: typical application

TDA2030 typical application circuit diagram 1
  (View)

View full Circuit Diagram | Comments | Reading(2629)

Low-noise amplifier circuit diagram

Published:2011/10/16 22:33:00 Author:Ecco | Keyword: Low-noise amplifier

Low-noise amplifier circuit diagram
  (View)

View full Circuit Diagram | Comments | Reading(2381)

Differential amplifier circuit diagram

Published:2011/10/17 1:13:00 Author:Ecco | Keyword: Differential amplifier

Differential amplifier circuit diagram
  (View)

View full Circuit Diagram | Comments | Reading(917)

Principle of addition operation circuit

Published:2011/10/17 1:07:00 Author:Ecco | Keyword: Principle , addition operation

Principle of addition operation circuit
  (View)

View full Circuit Diagram | Comments | Reading(700)

Pages:457/2234 At 20441442443444445446447448449450451452453454455456457458459460Under 20