Published:2011/5/30 23:34:00 Author:Ariel Wang | Keyword: common , accompanying sound , color tv
The circuit is from CHANGHONG C2191.The rejoining method is OTL dual audio track .The function of pin of TAD and voltage for reference:1st foot:11V——reverse input 1(input of L audio track signal )2nd foot:11V—— positive input 13rd foot:11V——refer to 1(when the rejoining method of OCL is 0V,when the rejoining method of OTL is 1/2Vcc)4th foot:11V——output 1(output of L audio track)5th foot:0V——input of negative power-supply (when the rejoining method is OTL earthing)6th foot:11V——output2 (output of R audio track signal)7th foot:22V——input of positive power-supply8th foot:11V——input 2 of positive direction 9th foot:11V——input 2 of reserve direction (input of R audio signal)
(View)
View full Circuit Diagram | Comments | Reading(3130)
Published:2011/6/9 20:50:00 Author:qqtang | Keyword: single chip, integrated circuit



1.function featuresTA8132 contains AM mixing, AGC, INTREQ and detection circuit; it also contains FM INTREQ, frequency discrimination and stereo circuit. In addition, it has the functions as follows. FM/AM output point(9-pin) can provide with auto stop signal of counting modulation for the digital channel selecting modulation system. AM INTREQ counting frequency is 465KHZ; and the FM INTREQ counting frequency can be 10.7MHz, and according to the need, it can be replaced by 1.3375MHz by starting the 1/8 distribution circuit of IC .2.pin functions and data
(View)
View full Circuit Diagram | Comments | Reading(1169)
Published:2011/6/9 20:51:00 Author:qqtang | Keyword: single chip, integrated circuit




TA8122AN/AF is the single chip reception integrated circuit produced by Toshiba, which is used in all kinds of stereo reproducing circuits, such as car stereo and domestic stereos, etc.1.function featuresTA8122AN/AF contains AM modulation mixing, self-oscillation, INTREQ, detection circuit; FM AGC, mixing, self-oscillating, INTREQ, detection, stereo decoding circuit, etc; the additional circuits includes the display drive circuit, stereo ordering drive circuit, AM/FM shifting electric switch circuit, etc. The internal circuit of TA8122AN/AF is shown in Figure 1.
(View)
View full Circuit Diagram | Comments | Reading(3700)
Published:2011/6/9 21:00:00 Author:qqtang | Keyword: single chip, integrated circuit





TA2002F is theplayback single chip integrated circuit produced by Toshiba, which is widely used in Aiwa and Toshiba walkmen.1.function featuresTA2002F contains the bias circuit and two teams of separated pre-amplifier, tape forward/backward shifting electric switches, two teams of post-stage amplifier, tape type selecting and wave filtering circuits, etc. Its internal circuit are shown in Figure 1.Figure1 the internal circuit of TA2002F2. Main feature parametersMain feature parameters of TA2002F are listed in table 1.
(View)
View full Circuit Diagram | Comments | Reading(1092)
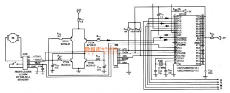
Published:2011/6/10 1:01:00 Author:qqtang | Keyword: system control microcomputer, integrated circuit


OM5234-FBP-536 and OM5234-FBP-522 are the system control microcomputer integrated circuits, which are widely used in all kinds of disc players.1. Function featuresOM5234-FBP-536 and OM5234-FBP-522 have almost the same functions, only some parameters are different, but they can replace each other. They contains the serial number and clock process circuit, clock oscillating circuit and other control functions circuits, etc.2.pin functions and dataOM5234-FBP-536 is in 40-pin dual in-line package, whose pin functions and data are listed in the figure.
(View)
View full Circuit Diagram | Comments | Reading(639)
Published:2011/6/8 10:43:00 Author:Lena | Keyword: Phone, ringing, warner


Phone ringing warner can cut-off music power supply which is playing now when a phone calling in ,to avoid bobbling phone. It consists of transmitter and receiver two parts. The transmitter circuit is shown in figure(a), the receiver circuit is shown in figure(b).
(View)
View full Circuit Diagram | Comments | Reading(805)
Published:2011/6/9 21:31:00 Author:qqtang | Keyword: single door microcomputer, integrated circuit


1.function featuresNP83C266BDRNA consists of the CPU, clock oscillating circuit, reset control circuit, key pulse generating circuit, key order decoding circuit, remote order signal process circuit, I2C general control circuit, system control circuit, screen displayed letter generating and processing circuit and other control and additional functions circuits, etc.2.pin functions and data
(View)
View full Circuit Diagram | Comments | Reading(1843)
Published:2011/6/9 21:40:00 Author:qqtang | Keyword: video amplifier, integrated circuit


NJM2234L is the video amplifier and switch integrated circuit produced by NJR, which is commonly used in large screen color TV as the video amplifier and multichannel shift switch.1.function featuresNJM2234L contains 3 the same-function video amplifier circuits, which is equal to the SP3T and other additional circuit. Its internal circuit is shown in the figure.
The internal circuit of NJM2234L2.pin functions and dataPin functions and data of NJM2234L
(View)
View full Circuit Diagram | Comments | Reading(1619)
Published:2011/6/9 21:17:00 Author:qqtang | Keyword: single door, integrated circuit


P83C266BDR-100 is a single door microcomputer integrated circuit produced by Philips, which is widely used in Changhong digital large screen color TV, etc.1.function featuresP83C266BDR-100 consists of the CPU, clock oscillating circuit, reset control circuit, key scanning order decoder, remote order signal process circuit, storage control circuit, I2C general control circuit, screen displayed letter generating and processing circuit, standby/starting control circuit and other control and additional circuits, etc.
(View)
View full Circuit Diagram | Comments | Reading(759)
Published:2011/6/7 12:07:00 Author:qqtang | Keyword: integrated circuit, digital audio process



1. Function features TC8835BN mainly consists of the address counter, machine halt address storage, appendix register, dynamic storage connector circuit, clock oscillator circuit, time based generator control circuit, sound digit storage analyse/compound circuit, D/A counter voltage follower, state register, micro-process connector circuit and other additional function circuit, etc. It's internal circuit is shown in Figure 1.Figure 1. The internal circuit of TC8835BN
2.pin functions
(View)
View full Circuit Diagram | Comments | Reading(640)
Published:2011/6/4 2:27:00 Author:John | Keyword: active speaker
Chip TDA2030 is an ETC’s high fidelity amplifier integrated circuit with power 20W. It has a quite long history, but there are many manufacturers who have adopted this IC for their PC active speaker so far. This IC has been so popular. It shows that the cost-effectiveness of TDA2030 is very good TDA2030. Although within a long using history, it is not out of date.
The following circuit is a high-fidelity active speaker circuit designed with TDA2030. Dual power supply is adopted, as well as high and low tone and volume control. When designing PCB, it is suggested not trying to set the ground through the device’s pin. Therefore, the current noise can be reduced.
(View)
View full Circuit Diagram | Comments | Reading(2683)
Published:2011/6/8 4:11:00 Author:qqtang | Keyword: integrated process circuit, analog audio signals



TA31080 is an integrated process circuit of analog audio signals produced by Toshiba, which is widely used in recorders.1.pin functionsTA31080 is in 24-pin dual line package, whose pin functions are in Table 1.Table 1. Pin functions of TA31080
2.typical application circuitThe typical application circuit of analog audio signal process, which consists of TA31080, is shown in Figure 1.Figure 1. The internal circuit and typical application circuit of TA31080
(View)
View full Circuit Diagram | Comments | Reading(988)
Published:2011/6/9 21:10:00 Author:qqtang | Keyword: high speed control, integrated circuit
PAL16R8A is a high speed control storage recognition integrated circuit produced by Philips, which is used in Changhong project color TV sets.1.function featuresPAL16R8A consists of the clock circuit and data circuit, etc.2.pin functions and dataPAL16R8A is in 20-pin dual line package, whose pin functions and data are listed in the table.Pin functions and data of PAL16R8A
(View)
View full Circuit Diagram | Comments | Reading(753)
Published:2011/6/9 0:34:00 Author:qqtang | Keyword: recording/reproducing signal, integrated circuit


TA8155FN is the recording/reproducing signal process integrated circuit produced by Toshiba, which is used in Aiwa, SONY, Toshiba and local walkmen.TA8155FN is in flat 24-pin dual line package, whose pin functions and data are listed in table 1. The data has been got from the test of Aiwa walkman.Table 1. The pin functions and data of TA8155FN
(View)
View full Circuit Diagram | Comments | Reading(677)
Published:2011/6/9 1:07:00 Author:qqtang | Keyword: single chip, integrated circuit




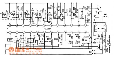
1.function featuresTA8127N/F contains all the signal process circuits that AM/FM filtering reprodution needs, which includes AM mixing, self-oscillating, INTREQ, detection and AGC circuit, and FM4 AGC, FM mixing, local oscillating, modulation and stereo decoing circuit; among the additional circuits, there are modulation display drive, stereo order drive, AM/FM shifting switch, etc. The internal circuit is shown in Figure 1.2.main electric parametersThe working voltage of TA8127N/F ranges from 1.8v to 8v.3.pin functions and dataTA8127N/F is in two kinds of packages.
(View)
View full Circuit Diagram | Comments | Reading(6694)
Published:2011/6/9 1:27:00 Author:qqtang | Keyword: reception INTREQ, integrated circuit
TA8109AF is a FM INTREQ and AM reception integrated circuit, which is widely used in all kinds of low-voltage radios and walkmen.1.function featuresTA8109AF contains FM INTREQ circuit, detection circuit, AM AGC circuit, mixing circuit, self-oscillating circuit, INTREQ circuit, detection circuit and other additional circuits.2.pin functions and dataTA8109AF is in 16-pin dual line package, whose pin functions and data are listed in table 1.Table 1. Pin functions and data of TA8109AF
(View)
View full Circuit Diagram | Comments | Reading(729)
Published:2011/6/4 13:18:00 Author:John | Keyword: Telephone remote control
Telephone remote control circuit is shown in the following.
(View)
View full Circuit Diagram | Comments | Reading(1018)
Published:2011/6/8 21:56:00 Author:qqtang | Keyword: single chip, integrated circuit


1.function featuresP87C766DT contains the CPU, reset control circuit, clock oscillator circuit, remote order signal process circuit, I2C general control circuit, key order signal decoding circuit, demagnetizing circuit, stand by/start up control circuit, screen display letter generating and processing circuit, system control circuit and other control and additional function circuits, etc.2.pin functions and dataP87C766DT is in 42-pin dual line package, whose pin symbols and data are listed in the table.
(View)
View full Circuit Diagram | Comments | Reading(593)
Published:2011/6/9 7:16:00 Author:qqtang | Keyword: preset balancer, integrated circuit




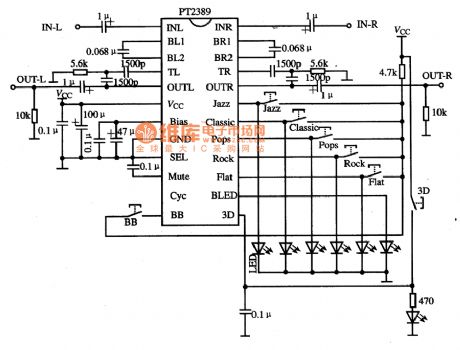
1.function featuresPT2389 is a balancer of full functions. Apart from the modes of flat, rock, pop, classical and jazz that could be set, it also can strengthen effect of low-heavy sound and 3D sound, it has a total of 20 kind of tones. Besides, it contains high/low sound gain selector, selective unit, control unit, silence/mute, 3D sound effect and other circuits, whose internal circuit are shown in Figure 9-23(b). 2.pin functionsPT2389 is in 24-pin DIP package or SO package of paster.
(View)
View full Circuit Diagram | Comments | Reading(3694)
Published:2011/6/9 4:36:00 Author:qqtang | Keyword: digital reverberation, integrated circuit



1.function featuresPT2399 includes the sampling signal process circuit, reverberation comparing process circuit, microphone signal process circuit, clock oscillating circuit, digital reverberation preset amplifier circuit, reference power supply voltage circuit, power supply stable circuit, reverberation delay circuit and other additional function circuits, etc.2.pin functions and dataPT2399 is in 16-pin dual in-line plastic package, whose pin functions are listed in the table, and its working parameters are listed in the table.The pin functions of PT2399
(View)
View full Circuit Diagram | Comments | Reading(8434)
| Pages:43/54 At 204142434445464748495051525354 |