Position: Home > Circuit Diagram > Index 1277
Low Cost Custom Prototype PCB Manufacturer

Circuit Diagram

Index 1277

PRECISION_FREQUENCY_COUNTER(~1_MHz_MAXIMUM)

Published:2009/6/28 21:30:00 Author:May

PRECISION_FREQUENCY_COUNTER(~1_MHz_MAXIMUM)
  (View)

View full Circuit Diagram | Comments | Reading(676)

DUAL_POLARITY_POWER_SUPPLY

Published:2009/6/28 21:30:00 Author:May

DUAL_POLARITY_POWER_SUPPLY
This simple circuit gives a positive and negative supply from a single transformer winding and one full-wave bridge. Two zener diodes in series provide the voltage division and their centerpoint is grounded. (The filter capacitor must not be grounded via its case).   (View)

View full Circuit Diagram | Comments | Reading(2289)

TRANSISTOR_INCREASES_ZENER_RATING

Published:2009/6/28 21:28:00 Author:May

TRANSISTOR_INCREASES_ZENER_RATING
The simple zener shunt in A may not handle sufficient current if the zener available is of low wattage. A power transistor will do most of the work for the zener as shown in B. Once the zener starts conducting, a bias voltage develops across the resistor (330 Ω to 1K), turning on the transistor. The output voltage is 0.7 V greater than the zener voltage.   (View)

View full Circuit Diagram | Comments | Reading(667)

100_Vrms_VOLTAGE_REGULATOR

Published:2009/6/28 21:26:00 Author:May

100_Vrms_VOLTAGE_REGULATOR
  (View)

View full Circuit Diagram | Comments | Reading(643)

12_HOUR_CLOCK_WITH_GAS_DISCHARGE_DISPLAYS

Published:2009/6/28 21:26:00 Author:May

12_HOUR_CLOCK_WITH_GAS_DISCHARGE_DISPLAYS
  (View)

View full Circuit Diagram | Comments | Reading(986)

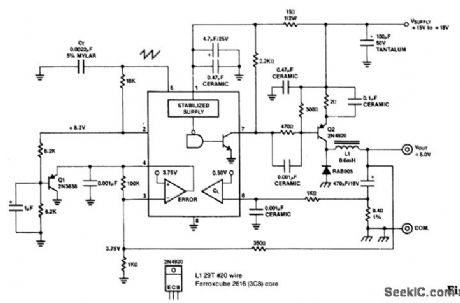
±50_V_FEED_FORWARD_SWITCH_MODE_CONVERTER

Published:2009/6/28 21:23:00 Author:May

±50_V_FEED_FORWARD_SWITCH_MODE_CONVERTER
  (View)

View full Circuit Diagram | Comments | Reading(1304)

5_V/05_A_BUCk_CONVERTER

Published:2009/6/28 21:23:00 Author:May

5_V/05_A_BUCk_CONVERTER
  (View)

View full Circuit Diagram | Comments | Reading(659)

Computer motherboard circuit diagram 440LX2_23

Published:2011/7/31 22:02:00 Author:Ecco | Keyword: Computer motherboard

Computer motherboard circuit diagram 440LX2_23
  (View)

View full Circuit Diagram | Comments | Reading(748)

Computer motherboard circuit diagram 440LX2_24

Published:2011/7/31 22:03:00 Author:Ecco | Keyword: Computer motherboard

Computer motherboard circuit diagram 440LX2_24
  (View)

View full Circuit Diagram | Comments | Reading(724)

Computer motherboard circuit diagram 440LX2_25

Published:2011/7/31 20:48:00 Author:Ecco | Keyword: Computer motherboard

Computer motherboard circuit diagram 440LX2_25
  (View)

View full Circuit Diagram | Comments | Reading(828)

Computer motherboard circuit diagram 440LX2_26

Published:2011/7/31 20:39:00 Author:Ecco | Keyword: Computer motherboard

Computer motherboard circuit diagram 440LX2_26
  (View)

View full Circuit Diagram | Comments | Reading(843)

Computer motherboard circuit diagram 440LX2_28

Published:2011/7/31 20:48:00 Author:Ecco | Keyword: Computer motherboard

Computer motherboard circuit diagram 440LX2_28
  (View)

View full Circuit Diagram | Comments | Reading(767)

Computer motherboard circuit diagram 440LX2_29

Published:2011/7/31 20:40:00 Author:Ecco | Keyword: Computer motherboard

Computer motherboard circuit diagram 440LX2_29
  (View)

View full Circuit Diagram | Comments | Reading(755)

Computer motherboard circuit diagram 440LX2_30

Published:2011/7/31 20:41:00 Author:Ecco | Keyword: Computer motherboard

Computer motherboard circuit diagram 440LX2_30
  (View)

View full Circuit Diagram | Comments | Reading(725)

Computer motherboard circuit diagram 440LX2_31

Published:2011/7/31 20:42:00 Author:Ecco | Keyword: Computer motherboard

Computer motherboard circuit diagram 440LX2_31
  (View)

View full Circuit Diagram | Comments | Reading(724)

Computer motherboard circuit diagram 440LX2_32

Published:2011/7/31 20:42:00 Author:Ecco | Keyword: Computer motherboard

Computer motherboard circuit diagram 440LX2_32
  (View)

View full Circuit Diagram | Comments | Reading(767)

Computer motherboard circuit diagram 440LX2_33

Published:2011/7/31 20:43:00 Author:Ecco | Keyword: Computer motherboard

Computer motherboard circuit diagram 440LX2_33
  (View)

View full Circuit Diagram | Comments | Reading(742)

Computer motherboard circuit diagram 810 1_34

Published:2011/7/31 20:46:00 Author:Ecco | Keyword: Computer motherboard

Computer motherboard circuit diagram 810 1_34
  (View)

View full Circuit Diagram | Comments | Reading(726)

Computer motherboard circuit diagram 810 1_33

Published:2011/7/31 20:44:00 Author:Ecco | Keyword: Computer motherboard

Computer motherboard circuit diagram 810 1_33
  (View)

View full Circuit Diagram | Comments | Reading(505)

Computer motherboard circuit diagram 440LX2_22

Published:2011/7/31 22:01:00 Author:Ecco | Keyword: Computer motherboard

Computer motherboard circuit diagram 440LX2_22
  (View)

View full Circuit Diagram | Comments | Reading(612)

Pages:1277/2234 At 2012611262126312641265126612671268126912701271127212731274127512761277127812791280Under 20