Position: Home > Circuit Diagram > Index 285
Low Cost Custom Prototype PCB Manufacturer

Circuit Diagram

Index 285

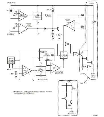
Simple switching regulator (experimental)

Published:2012/10/30 22:28:00 Author:muriel | Keyword: Simple switching, regulator (experimental)

Simple switching regulator (experimental)
  (View)

View full Circuit Diagram | Comments | Reading(1322)

AN-6003 synchronous buck circuit

Published:2012/10/30 22:27:00 Author:muriel | Keyword: AN-6003 , synchronous buck circuit

AN-6003 synchronous buck circuit
  (View)

View full Circuit Diagram | Comments | Reading(797)

5V Buck-Boost (Positive to Negative) Regulator

Published:2012/10/30 22:24:00 Author:muriel | Keyword: 5V , Buck-Boost (Positive to Negative), Regulator

5V Buck-Boost (Positive to Negative) Regulator
  (View)

View full Circuit Diagram | Comments | Reading(1517)

5V, 5A Buck (Step Down) Regulator

Published:2012/10/30 22:23:00 Author:muriel | Keyword: 5V, 5A , Buck (Step Down) Regulator

5V, 5A Buck (Step Down) Regulator
  (View)

View full Circuit Diagram | Comments | Reading(2083)

1.8V/600mA Step-Down Regulator Using All Ceramic Capacitors

Published:2012/10/30 22:22:00 Author:muriel | Keyword: 1.8V, 600mA , Step-Down Regulator, Ceramic Capacitors

1.8V/600mA Step-Down Regulator Using All Ceramic Capacitors
  (View)

View full Circuit Diagram | Comments | Reading(782)

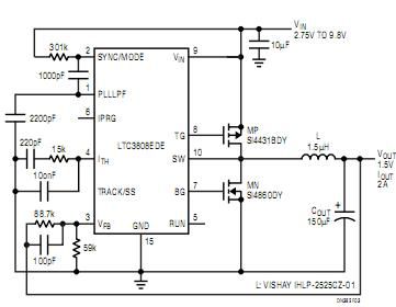
14V to 3.3V Step-Down Converter

Published:2012/10/30 22:22:00 Author:muriel | Keyword: 14V to 3.3V, Step-Down Converter

14V to 3.3V Step-Down Converter
  (View)

View full Circuit Diagram | Comments | Reading(1332)

Low EMI Synchronous DC/DC Step-Down Controllers

Published:2012/10/30 22:21:00 Author:muriel | Keyword: Low EMI , Synchronous , DC/DC Step-Down , Controllers

Low EMI Synchronous DC/DC Step-Down Controllers
  (View)

View full Circuit Diagram | Comments | Reading(1853)

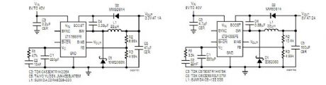
High Efficiency 5V/1A Step-Down Converter circuits

Published:2012/10/30 22:20:00 Author:muriel | Keyword: High Efficiency , 5V, 1A , Step-Down Converter circuits

High Efficiency 5V/1A Step-Down Converter circuits
  (View)

View full Circuit Diagram | Comments | Reading(2244)

100kHz Low Noise Step-Down Switching Regulator circuits

Published:2012/10/30 22:19:00 Author:muriel | Keyword: 100kHz, Low Noise, Step-Down Switching , Regulator circuits

100kHz Low Noise Step-Down Switching Regulator circuits
  (View)

View full Circuit Diagram | Comments | Reading(784)

28V to 5V 20A Buck Converter

Published:2012/10/30 22:18:00 Author:muriel | Keyword: 28V to 5V , 20A, Buck Converter

28V to 5V 20A Buck Converter
  (View)

View full Circuit Diagram | Comments | Reading(2991)

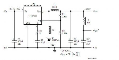
LT1074 switching regulator

Published:2012/10/30 22:16:00 Author:muriel | Keyword: LT1074, switching regulator

LT1074 switching regulator
  (View)

View full Circuit Diagram | Comments | Reading(1114)

Synchronous Converter with Spread Spectrum Frequency Modulation

Published:2012/10/30 22:15:00 Author:muriel | Keyword: Synchronous Converter, Spread Spectrum, Frequency Modulation

Synchronous Converter with Spread Spectrum Frequency Modulation
  (View)

View full Circuit Diagram | Comments | Reading(1432)

LED stepdown power supply - PFM stepdown switcher powers LEDs

Published:2012/10/30 22:12:00 Author:muriel | Keyword: LED , stepdown power supply , PFM, stepdown switcher, powers LEDs

LED stepdown power supply - PFM stepdown switcher powers LEDs
  (View)

View full Circuit Diagram | Comments | Reading(1013)

Complete 100W High Efficiency, Low Cost, Minimum Part Count Isolated Telecom Converter

Published:2012/10/30 22:11:00 Author:muriel | Keyword: Complete , 100W , High Efficiency, Low Cost, Minimum Part Count, Isolated Telecom Converter

Complete 100W High Efficiency, Low Cost, Minimum Part Count Isolated Telecom Converter
  (View)

View full Circuit Diagram | Comments | Reading(1131)

100kHz Low Noise Step-Down Switching Regulator

Published:2012/10/30 22:06:00 Author:muriel | Keyword: 100kHz, Low Noise, Step-Down Switching Regulator

100kHz Low Noise Step-Down Switching Regulator
  (View)

View full Circuit Diagram | Comments | Reading(720)

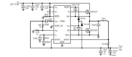
LT3800 12V, 75W Buck DC/DC Converter with High Effi ciency at Light Loads

Published:2012/10/30 22:05:00 Author:muriel | Keyword: LT3800 , 12V, 75W , Buck DC/DC Converter , High Effi ciency , Light Loads

LT3800 12V, 75W Buck DC/DC Converter with High Effi ciency at Light Loads
  (View)

View full Circuit Diagram | Comments | Reading(1908)

Low Component Count, 8V to 40V IN, 3.3V at 1A OUT DC/DC Converter

Published:2012/10/30 22:02:00 Author:muriel | Keyword: Low Component Count, 8V to 40V, 3.3V, 1A OUT , DC/DC Converter

Low Component Count, 8V to 40V IN, 3.3V at 1A OUT DC/DC Converter
  (View)

View full Circuit Diagram | Comments | Reading(1080)

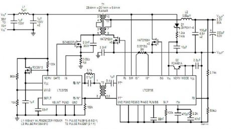
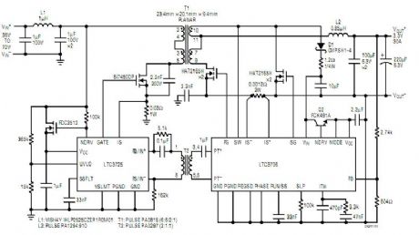
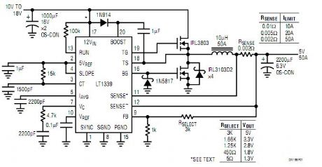
High Power Synchronous Buck Converter Delivers Up to 50A

Published:2012/10/30 21:48:00 Author:muriel | Keyword: High Power , Synchronous Buck Converter, 50A

High Power Synchronous Buck Converter Delivers Up to 50A
  (View)

View full Circuit Diagram | Comments | Reading(5113)

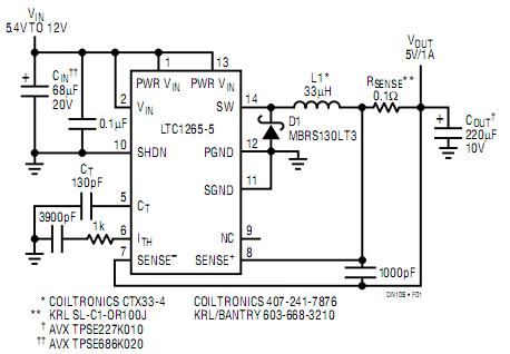
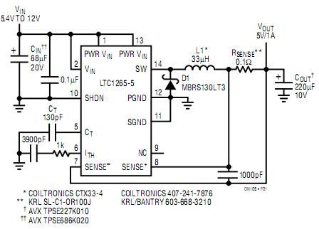
High Efficiency 5V/1A Step-Down Converter

Published:2012/10/30 21:48:00 Author:muriel | Keyword: High Efficiency , 5V, 1A, Step-Down Converter

High Efficiency 5V/1A Step-Down Converter
  (View)

View full Circuit Diagram | Comments | Reading(1177)

High Current Step-Down Controller Regulates to 0.6V

Published:2012/10/30 21:46:00 Author:muriel | Keyword: High Current , Step-Down Controller, Regulates , 0.6V

High Current Step-Down Controller Regulates to 0.6V
  (View)

View full Circuit Diagram | Comments | Reading(931)

Pages:285/2234 At 20281282283284285286287288289290291292293294295296297298299300Under 20