Published:2009/7/16 22:58:00 Author:Jessie
By connecting all six gates of a 4049 hex inverting buffer in parallel, you can obtain a much higher output current than would otherwise be available. (View)
View full Circuit Diagram | Comments | Reading(815)
Published:2009/7/16 22:55:00 Author:Jessie
Provides bipolar pulses 180°out of phase, with perfect coincidence of positive-going leading edges, same reference level, and drive capability for saturated inverters.-G. Wolff, Simple Pulse Phase-Splitter, EEE, 14:2, p 70-72. (View)
View full Circuit Diagram | Comments | Reading(957)
Published:2009/7/16 22:55:00 Author:Jessie
Today, most switching power supplies rated for more than 500 W are variations on the full-bridge converter topology shown. This design has four transistors; because diagonally opposite transistors are on at the same time, each transistor must have an isolated base drive. Full-bridge converters are usually manufactured as enclosed modules for such applications as powering mainframe computers and supercomputers. (View)
View full Circuit Diagram | Comments | Reading(2662)
Published:2009/7/16 22:54:00 Author:Jessie
Differentiating circuit provides triggers for each input signal amplitude discontinuity, and resultant positive and negative triggers are converted to uniform negative polarity in paraphase amplifier V21A. Second channel, composed of overdriven amplifiers V25 and V26 and cathode follower V21B, provides output pulse whose width corresponds to that of overall input signal. lagging edge of pulse triggers one-shot V28 to generate delayed reset pulse for subsequent switching circuits.-J. F. Lyons, Jr., Analyzing Multipath Delay in Communications Studies, Electronics, 32:36, p 52-55. (View)
View full Circuit Diagram | Comments | Reading(682)
Published:2009/7/16 22:53:00 Author:Jessie
When triggered by input pulse up to 5 V, switches to unstable state and remains for predetermined time before returning to original stable state. Used for standardizing random-width pulses and generating time-delayed pulses. Output pulse duration range is 2 microsec to 1 sec. Maximum input frequency is 250 kc.- Transistor Manual, Seventh Edition, General Electric Co., 1964, p 201. (View)
View full Circuit Diagram | Comments | Reading(717)
Published:2009/7/16 22:53:00 Author:Jessie
Step-up dc-to-dc converters that operate from small input voltages often possess correspondingly low maximum breakdown voltages of 5 to 6 V. This limits the maximum output voltage available from such devices. However, by adding an autotransformer, the output voltage (Vout) can be doubled without exceeding the IC's breakdown voltage. A properly wound center-tapped inductor acts like a transformer with a 1 : 1 turns ratio. Combined with an IC that typically boosts single-cell inputs as high as 6 V, it produces a regulated 9-V output with no more than 4.5 V across the IC (Fig. 1). The circuit can be applied in smoke alarms as well as in other battery-operated equipment. It delivers an output of 30 mA at 9 V from a 1.1-V input, and as much as 90 mA at 9 V from a 1.5-V input. A similar circuit setup for two-cell inputs delivers 30 mA at 9 V from 1.6 V, and a current of 80 mA at 9 V from 3.6 V (Fig. 2). (View)
View full Circuit Diagram | Comments | Reading(709)
Published:2009/7/16 22:52:00 Author:Jessie
Delivers 10-v pulse that coincides with zero crossings of sine-wave input for most of audio range. Output interval is adjustable.-F. Stevens, Jr., Sine-Wave Zero-Crossing Detector, EEE, 13:11, p 45. (View)
View full Circuit Diagram | Comments | Reading(1102)
Published:2009/7/16 22:52:00 Author:Jessie
Triode cathode-followers provide coupling from plate to grid of radar main-gate mvbr. Provides positive unblanking gate.-NBS, Handbook Preferred Circuits Navy Aeronautical Electtonic Equipment, Vol, 1, Electron Tube Circuits, 1963, p N10-2. (View)
View full Circuit Diagram | Comments | Reading(664)
Published:2009/7/16 22:51:00 Author:Jessie


Solid-state version of regulated high-voltage supply for tube circuit has ad adjustable current-limiting, instant turn-on, and long component life. Small variable autotransformer in primary circuit of high-voltage transformer is mechanically ganged to DC voltage-control pot connected to pin 8 of U1 to keep input-to-output voltage difference nearly constant. Differential voltage across Q1 never exceeds 100 V so power dissipation of Q1 is only 5W maximum. Regulator circuit is designed around Motorola MC1466L or MC1566L floating regulator powered by 25-V supply having no common connection to ground. Use 600-V rating for 0.33 μF from T3 to ground.-H. Olson, Regulated, Variable Solid-State High-Voltage Power Supply, Ham Radio, Jan. 1975, p 40-44. (View)
View full Circuit Diagram | Comments | Reading(3531)
Published:2009/7/16 22:51:00 Author:Jessie
Width of output pulse varies with frequency to keep duty cycle constant at preadjusted value from 25% to 75%, over input trigger range of 100 to 5,000 pps. Q1, Q3, and Q4 form one mvbr, and Q5 is second mvbr. Q2 is voltage-to-current converter.-G. P. Klein, Duty Cycle is Constant at any Trigger Frequency, Electronics, 38:15, p 62-63. (View)
View full Circuit Diagram | Comments | Reading(767)
Published:2009/7/16 22:51:00 Author:Jessie
Both npn and pnp transistors conduct at same time for part of cycle, and both are cut off for remainder of cycle, so average power consumed is much less than when one transistor always conducts. Frequency is 40 cps. With 0.6-V supply furnishing 0.015 microamp, total power consumption is 0.009 microwatt. -W. G. Shepard, A 0.01 Microwatt Multivibrator, EEE, 10:8, p 29. (View)
View full Circuit Diagram | Comments | Reading(739)
Published:2009/7/16 22:49:00 Author:Jessie
Used in combination search and gun-laying radar. Different gate lengths are obtained by switching capacitors. Provides positive unblanking gate.-NBS, Handbook Preferred Circuits Navy Aeronautical Electronic,Equipment, Vol. 1, Electron Tube Circuits, 1963, p N10-4. (View)
View full Circuit Diagram | Comments | Reading(636)
Published:2009/7/16 22:48:00 Author:Jessie
A popular and established switching power-supply topology is the half-bridge converter, The same converter will work from either a 120- or 240- Vac input; it is simply necessary to change terminals. It is cost-effective over the 150- to 500- W range, and offers very good output noise characteristics and excellent transient response. (View)
View full Circuit Diagram | Comments | Reading(992)
Published:2009/7/16 22:48:00 Author:Jessie
Uses both cathode and plate-to-grid coupling, with gate length changed by switching of potentiometers. Differentiated negative gate from delay mvbr is applied as trigger to grid of normally conducting tube if undelayed range sweep is desired, or to grid of normally-off tube when delayed sweep is used.-NBS, Handbook Preferred Circuits Navy Aeronautical Electronic Equipment, Vol.1, Electron Tube Circuits, 1963, p N10-3. (View)
View full Circuit Diagram | Comments | Reading(667)
Published:2009/7/16 22:48:00 Author:Jessie
The inverter circuit substitutes a transformer with two matched windings for the usual inductor (see figure a), When IC1's internal switch turns off, the circuit impresses Vout plus a diode drop across each winding. With the reference connection properly chosen, as shown, the second (right-hand) winding can generate an additional supply voltage (-5 V, in this case). Vout (pin 8) is the feed-back connection. For stability, the regulated output (5 V, in this case) should have the heavier load. It usually does because the negative rail in most systems is only a bias supply. But if the system demands more load current from the -5-V output, the second winding should be reconnected to produce the 5-V output (see figure b). The transformer should have side-by-side bifilar windings for best coupling. The V- value (nominally -5 V) depends on load currents and the transformer turns ratio (which can deviate from 1:1). Loads of 5 to 50 mA at 5 V, for example cause a V- change of less than 300 mV-less than that expected from a charge pump. When unloaded, V- increases because of rectification of the ringing that occurs when D2 turns on. (View)
View full Circuit Diagram | Comments | Reading(828)
Published:2009/7/16 22:48:00 Author:Jessie


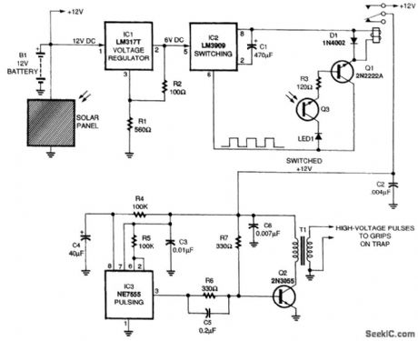
The circuit for the solar-powered controller consists of a switching circuit, a pulsing circuit, and a high-voltage output circuit. The external power components are a 1- to 5-W solar panel and a 12-V motorcycle or camcorder battery. The output of the high-voltage ignition coil connects to a net-work of paralleled electrodes, called a grid, upon which flies land and are destroyed. Voltage input to the LM3909 LED-flasher/oscillat or (IC2) is kept at 6 to 9V by a LM317T voltage regulator (IC1).The exact voltage is not crucial as long as it is regulated. The LM3909 produces a series of pulses that are coupled to a 2N2222A transistor (Q1) to form a switching circuit. An output of positive pulses from IC2 to the 2N2222A transistor boosts the pulse current so that it closes a 5-V relay (RY1) for approximately 0.1 s at intervals of 1 to 2 s. Diode D1 shunts out high-voltage spikes
produced by the switching voltage across the relay's coil. The switching circuit is turned off at night or during periods of heavy cloud cover by phototransistor Q3, whose internal resistance increases as the ambient light diminishes. This reduces the positive bias on Q1's base, causing the transistor to cut off. LED1 serves as a voltage-dropping device. Single-pole, single-throw relay RY1 provides brief pulses of the 12-V battery voltage to IC3, an NE755 timer that is wired as a free-running audio-frequency pulse generator. The pulses are amplified by a 2N3055 power amplifier transistor, Q2.The output of Q2 drives an automobile ignition coil, T1, to generate the high-voltage pulses for the external grid. The output voltage at the secondary winding of T1 is approximately 12,000Vp-p. The circuit is powered by a 12-V rechargeable lead-acid or nickel-cadmium battery. A 1-W or better solar panel of the type used to keep automobile batteries charged should be used to eliminate the need to recharge the battery frequently. (View)
View full Circuit Diagram | Comments | Reading(2258)
Published:2009/7/16 22:45:00 Author:Jessie
Inexpensive peak memory unit has indefinitely long memory, to retain information long enough for dl channels to be recorded. Shock spec trum of input pulse is then defined by peak voltages across capacitors in all memory units. Output is d-c level for automatic recording or plotting.-D. F. Palmer, Shock Spectrum Analyzer, PEE, 11:3, p 118-119. (View)
View full Circuit Diagram | Comments | Reading(732)
Published:2009/7/16 22:45:00 Author:Jessie
Output is constant within 0.7 V for AC line range of 98 to 128 VAC, and regulation is within tenths of a volt from 0 to 5 A. Design includes short-circuit, over current, and overvoltage protection. Uses series-pass transistor to increase current-carrying capability of regulator. Transistors are mounted on but insulated from heatsink, C2 is essential to prevent oscillation under certain conditions. Use gallium arsenide phosphide LED. Article tells how to determine exact trip point of SCR crowbar. -B. Meyer, Low-Cost All-Mode-Protected Power Supply, Ham Radio, Oct. 1977, p 74-77.
(View)
View full Circuit Diagram | Comments | Reading(1104)
Published:2009/7/16 22:45:00 Author:Jessie
View full Circuit Diagram | Comments | Reading(546)
Published:2009/7/16 22:44:00 Author:Jessie
Provides trigger on negative portive of input signal or noise, for slicing portion out of input signal for use with amplitude analyzer in determining probability amplitude density functions.-T. A. Bickart, Amplitude Slicer for Signal Analysis, Electronics, 32:9, p 64-65. (View)
View full Circuit Diagram | Comments | Reading(737)
| Pages:91/291 At 2081828384858687888990919293949596979899100Under 20 |